
Medicina Veterinaria y Zootecnia (UNAM)
Coyoacán
Asignaturas de Medicina Veterinaria y Zootecnia (UNAM)
Asignatura
arrow_downward9º
•
0 posts
10º
•
0 posts
5º
•
5 posts
1º
•
52 posts
2º
•
6 posts
10º
•
0 posts
10º
•
0 posts
3º
•
13 posts
2º
•
3 posts
3º
•
12 posts
1º
•
26 posts
6º
•
6 posts
10º
•
0 posts
10º
•
0 posts
10º
•
3 posts
10º
•
0 posts
10º
•
0 posts
1º
•
19 posts
9º
•
0 posts
7º
•
0 posts
7º
•
1 posts
7º
•
0 posts
6º
•
6 posts
5º
•
6 posts
10º
•
0 posts
4º
•
53 posts
3º
•
9 posts
4º
•
8 posts
10º
•
0 posts
4º
•
0 posts
2º
•
0 posts
5º
•
5 posts
2º
•
5 posts
2º
•
0 posts
2º
•
0 posts
1º
•
8 posts
10º
•
0 posts
10º
•
1 posts
10º
•
3 posts
10º
•
0 posts
10º
•
0 posts
10º
•
5 posts
10º
•
2 posts
10º
•
1 posts
10º
•
5 posts
10º
•
0 posts
10º
•
0 posts
10º
•
1 posts
10º
•
0 posts
10º
•
0 posts
10º
•
0 posts
10º
•
0 posts
10º
•
0 posts
10º
•
0 posts
10º
•
1 posts
10º
•
0 posts
10º
•
1 posts
10º
•
0 posts
1º
•
7 posts
7º
•
0 posts
3º
•
10 posts
2º
•
5 posts
6º
•
10 posts
5º
•
5 posts
6º
•
5 posts
9º
•
0 posts
9º
•
0 posts
10º
•
0 posts
4º
•
5 posts
10º
•
0 posts
7º
•
0 posts
10º
•
0 posts
2º
•
6 posts
10º
•
0 posts
2º
•
12 posts
2º
•
0 posts
10º
•
6 posts
10º
•
0 posts
10º
•
0 posts
10º
•
0 posts
10º
•
2 posts
10º
•
0 posts
4º
•
5 posts
Últimas publicaciones de Medicina Veterinaria y Zootecnia (UNAM)
Comprender la ética, el bienestar y el perfil microbiológico en el manejo de animales de laboratorio.
Fundamentos históricos, uso y fases de investigación, fórmula del coeficiente de variación, técnicas genéticas, modelos especializados y cepas, inmunología e histocompatibilidad, generalidades de roedores, hamsters, cuyos, conejos
El MVZ en el modelo animal, investigación científica, medio ambiente, clases de ciencias, diseño experimental, variables del modelo animal, coeficiente de endogamia, líneas genéticas, tipos de animales de laboratorio, tipos de apareamiento
Historia, meliponicultura, tipos de colmenas, géneros melipona y trigona, clasificación zoológica, parámetros productivos, regiones apícolas, abejas africanizadas, anatomofisiología de aparatos y comportamiento, instalaciones y manejo zootécnico.
Histologia, Sangre ?
He publicado nuevos apuntes de 5º Farmacología Veterinaria: Cuadro-de-Antimicrobiano-Penicilina-Farmacologia-Veterinaria.pdf
He publicado nuevos apuntes de 10º Medicina de gatos: La-importancia-del-manejo-medioambiental-para-evitar-el-estres-en-los-gatos-y-sus-consecuencias..pdf
He publicado nuevos apuntes de 10º Medicina de gatos: Leucemia-Viral-Felina-Parte-1.pdf
He publicado nuevos apuntes de 10º Medicina de gatos: Leucemia-Viral-Felina-Parte-2.pdf
He publicado nuevos practicas de 3º Bacteriología y micología veterinarias: Guia-examen-practico.pdf
He publicado nuevos practicas de 3º Biología Tisular: Atlas-histologico.pdf
He publicado nuevos practicas de 3º Biología Tisular: Atlas-histologico-cardiovascular-y-linfoide.pdf
He publicado nuevos practicas de 3º Biología Tisular: Atlas-histologico-digestivo.pdf
He publicado nuevos ejercicios de 2º Anatomía Veterinaria Ii: CUESTIONARIO-DE-ANATOMIA-VETERINARIA-II.pdf
He publicado nuevos trabajos de 4º Fisiología de los procesos productivos: Guia-HHA.pdf
He publicado nuevos trabajos de 4º Fisiología de los procesos productivos: Guia-digestivo.pdf
He publicado nuevos trabajos de 4º Fisiología de los procesos productivos: Guia-de-reproduccion..pdf
He publicado nuevos trabajos de 4º Fisiología de los procesos productivos: Tabla-de-hormonas-reproduccion.pdf
He publicado nuevos trabajos de 4º Fisiología de los procesos productivos: Guia-de-Ejercicio.pdf
He publicado nuevos trabajos de 4º Fisiología de los procesos productivos: Cuadro-de-hormonas-que-interactuan-en-la-piel.pdf
He publicado nuevos trabajos de 4º Fisiología de los procesos productivos: Guia-FPP-Leche.pdf
He publicado nuevos trabajos de 4º Fisiología de los procesos productivos: Guia-piel-pelo-y-lana.pdf
He publicado nuevos trabajos de 4º Fisiología de los procesos productivos: Guia-de-huevo.pdf
He publicado nuevos trabajos de 4º Fisiología de los procesos productivos: GUIA-COMPORTAMIENTO-ANIMAL.pdf
He publicado nuevos apuntes de 1º Anatomía Veterinaria I: Sistema-Nervioso.pdf
He publicado nuevos apuntes de 1º Bioquímica: METABOLISMO-DE-LIPIDOSBIOQ.pdf
He publicado nuevos apuntes de 4º Producción y aprovechamiento de forrajes: RUTAS-FOTOSINTETICAS.pdf
He publicado nuevos apuntes de 4º Producción y aprovechamiento de forrajes: PRINCIPALES-GRAMINEAS-FORRAJERAS-EN-MEXICO.pdf
He publicado nuevos apuntes de 4º Producción y aprovechamiento de forrajes: MAQUINARIA-E-IMPLEMENTOS-AGRICOLAS.pdf
He publicado nuevos apuntes de 4º Producción y aprovechamiento de forrajes: CARACTERISTICAS-PRODUCTIVAS-DE-LAS-FAMILIAS-FORRAJERAS.pdf
He publicado nuevos apuntes de 4º Producción y aprovechamiento de forrajes: CARACTERISTICAS-GENERALES-DE-LAS-FAMILIAS-FORRAJERAS.pdf
He publicado nuevos apuntes de 2º Temas selectos de biología: Vitaminas-Liposolubles.pdf
He publicado nuevos apuntes de 2º Temas selectos de biología: Enterotoxemia-de-los-corderos.pdf
He publicado nuevos apuntes de 2º Temas selectos de biología: Aborto-nutricional-en-cabras.pdf
He publicado nuevos apuntes de 2º Temas selectos de biología: Intoxicacion-por-Nitratos-y-Nitritos.pdf
He publicado nuevos apuntes de 2º Temas selectos de biología: Intoxicacion-por-Taninos.pdf
He publicado nuevos apuntes de 2º Temas selectos de biología: Colico-en-equinos.pdf
He publicado nuevos apuntes de 2º Temas selectos de biología: Intoxicacion-por-Micotoxicosis.pdf
He publicado nuevos apuntes de 2º Temas selectos de biología: Colico-en-equinos-Patogenia.pdf
He publicado nuevos apuntes de 2º Temas selectos de biología: Postitis-Ulcerativa.pdf
He publicado nuevos apuntes de 2º Temas selectos de biología: Intoxicacion-por-Oxalatos.pdf
He publicado nuevos apuntes de 4º Genética y Mejoramiento Animal: Medicina-Genomica.pdf
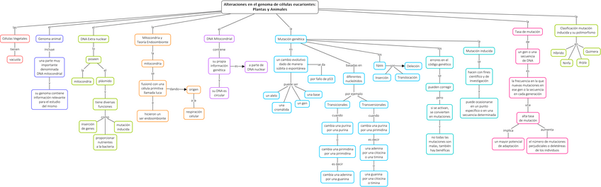
He publicado nuevos apuntes de 4º Genética y Mejoramiento Animal: Alteraciones-en-genoma-de-celulas-eucariotas.pdf
He publicado nuevos apuntes de 9º Inocuidad y calidad de los alimentos de origen animal: Vitaminas.pdf
He publicado nuevos apuntes de 4º Genética y Mejoramiento Animal: Interpretacion-de-Catalogos-de-Sementales-I-y-II.pdf
He publicado nuevos apuntes de 4º Fisiología de los procesos productivos: Practica-5.-Ciclo-Cardiaco-y-Fonocardiografia.pdf
He publicado nuevos apuntes de 4º Fisiología de los procesos productivos: Practica-4.-Electrocardiografia-Veterinaria.pdf
He publicado nuevos apuntes de 4º Fisiología de los procesos productivos: Practica-3.-Control-Nervioso-del-Musculo-Liso-Intestinal.pdf
He publicado nuevos apuntes de 4º Fisiología de los procesos productivos: Practica-2.-Potencial-de-Accion.pdf
He publicado nuevos apuntes de 4º Fisiología de los procesos productivos: Practica-1.-Liquidos-corporales-y-osmolaridad.pdf
He publicado nuevos apuntes de 4º Genética y Mejoramiento Animal: Glosario-Genetica.pdf