
Ingeniería de Software (UdeC)
Colima
Asignaturas de Ingeniería de Software (UdeC)
Asignatura
arrow_downward1º
•
0 posts
2º
•
0 posts
3º
•
0 posts
4º
•
0 posts
5º
•
0 posts
6º
•
0 posts
7º
•
0 posts
3º
•
0 posts
1º
•
1 posts
2º
•
0 posts
5º
•
0 posts
6º
•
0 posts
2º
•
0 posts
5º
•
1 posts
5º
•
1 posts
2º
•
0 posts
8º
•
0 posts
4º
•
0 posts
4º
•
0 posts
1º
•
0 posts
3º
•
1 posts
1º
•
0 posts
2º
•
0 posts
3º
•
0 posts
4º
•
0 posts
5º
•
0 posts
6º
•
0 posts
7º
•
0 posts
5º
•
0 posts
1º
•
1 posts
7º
•
0 posts
1º
•
0 posts
3º
•
0 posts
4º
•
0 posts
5º
•
0 posts
1º
•
0 posts
8º
•
0 posts
3º
•
1 posts
7º
•
0 posts
5º
•
0 posts
6º
•
0 posts
2º
•
6 posts
3º
•
0 posts
2º
•
1 posts
7º
•
0 posts
6º
•
0 posts
7º
•
0 posts
7º
•
0 posts
7º
•
0 posts
7º
•
0 posts
2º
•
0 posts
1º
•
0 posts
4º
•
0 posts
6º
•
0 posts
Últimas publicaciones de Ingeniería de Software (UdeC)
He publicado nuevos apuntes de 1º ANÁLISIS Y MODELADO DE SOFTWARE: Tabla-de-Sistemas-de-Informacion.pdf
Liga a Youtube para llevar acabo una instalación dual de dos Sistemas Operativos diferentes en una máquina virtual.
practicas
-
Redes de Computadoras
Prácticas de la materia Fundamentos de Redes de Datos (Incluye CISCO Packet Tracer)
Código fuente de una página web en las que se puede reservar asientos de un autobús.
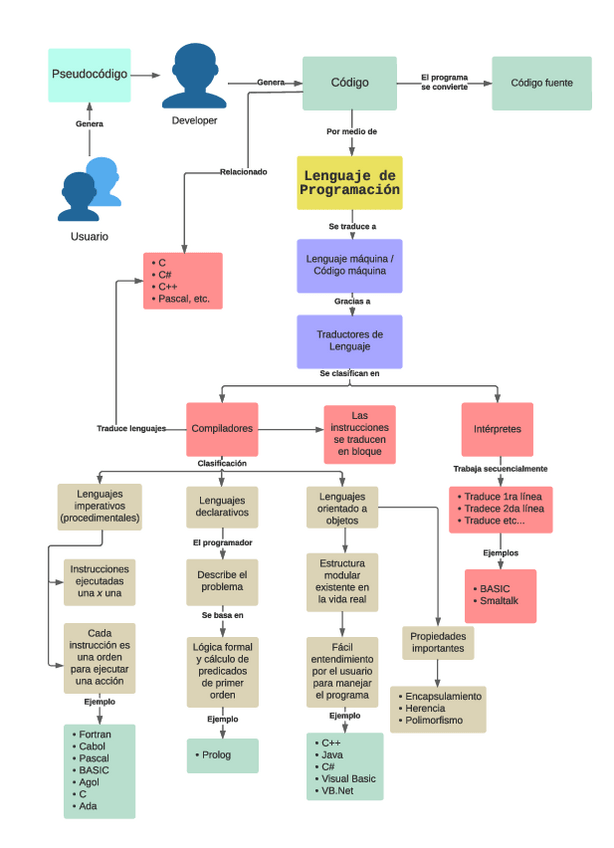
Mapa conceptual sobre los lenguajes de programación
Funciones especiales para los Strings (Métodos Strings)
Trabajo introspectivo y final de la materia. Canción positiva, Película con relación a los valores éticos y una visión personal como futuro ingeniero de software.
Contacto de algunas instituciones éticas. Descripción de algunas campañas en video que defienden los derechos humanos. Entre otros temas inherentes a los códigos de ética en las profesiones.
Comentario de cuál es la importancia de la ética en la sociedad y cuatro casos de situaciones poco éticas relacionadas con la tecnología. Al final hay una infografía relacionada con los casos.
En libreta. Definición propia de ética acompañada de un dibujo.
En libreta. Investigación y opinión personal sobre el aborto, eutanasia, renta de vientres, fecundación asistida, trasplante de órganos y clonación humana.
Tres ejercicios de POO en JavaScript (Sumas múltiples, convertidor de divisas y multiplicación múltiple)
Diferentes ejercicios de POO en JavaScript. Los ejercicios son del manejo de "clases"
Este portafolio contiene todos los ejercicios que se elaboraron a lo largo de todo el semestre dividido en dos parciales. Cada ejercicio incluye Introducción, código y conclusión.
apuntes
-
Ciclo de vida del Software
He publicado nuevos apuntes de 5º Dirección de Proyectos: Ciclo de vida del Software
apuntes
-
Derecho Informático
He publicado nuevos apuntes de 5º Derecho Informático: Derecho Informático
apuntes
-
Formulacion de Proyectos
He publicado nuevos apuntes de 3º Formulación de Proyectos: Formulacion de Proyectos
apuntes
-
Probabilidad discreta
He publicado nuevos apuntes de 3º Probabilidad: Probabilidad discreta