
Biología (UAEH)
Mineral de la Reforma
Sube tus apuntes
arrow_forwardAsignaturas de Biología (UAEH)
Asignatura
arrow_downward1º
•
0 posts
7º
•
1 posts
5º
•
0 posts
6º
•
0 posts
2º
•
1 posts
3º
•
0 posts
4º
•
1 posts
4º
•
1 posts
2º
•
1 posts
3º
•
0 posts
1º
•
0 posts
2º
•
1 posts
6º
•
3 posts
1º
•
0 posts
4º
•
0 posts
7º
•
8 posts
5º
•
0 posts
1º
•
0 posts
3º
•
2 posts
7º
•
0 posts
3º
•
0 posts
5º
•
1 posts
4º
•
0 posts
5º
•
0 posts
5º
•
1 posts
3º
•
1 posts
1º
•
0 posts
2º
•
0 posts
6º
•
0 posts
6º
•
0 posts
9º
•
0 posts
4º
•
2 posts
2º
•
0 posts
8º
•
0 posts
3º
•
1 posts
7º
•
0 posts
5º
•
0 posts
5º
•
0 posts
Últimas publicaciones de Biología (UAEH)
He publicado nuevos trabajos de 5º Fisiología de Heterótrofos: ensayo-sistema-endocrino.pdf
He publicado nuevos otros de 5º ECOLOGÍA DE COMUNIDADES Y ECOSISTEMAS : Especies-y-Especiacion-segunda-clase-corta.pdf
He publicado nuevos otros de 4º Biología de Deuterostomados: CatalogoTiburones.pdf
He publicado nuevos apuntes de 4º SALUD Y NUTRICIÓN: Herramientas-de-investigacion.pdf
He publicado nuevos apuntes de 7º Cambio Ambiental Global: Actividad-Expresion-oral.pdf
He publicado nuevos apuntes de 7º Cambio Ambiental Global: CruzMarinAct2.pdf
He publicado nuevos apuntes de 6º Biología Evolutiva: A1Cruz-Marin31.pptx
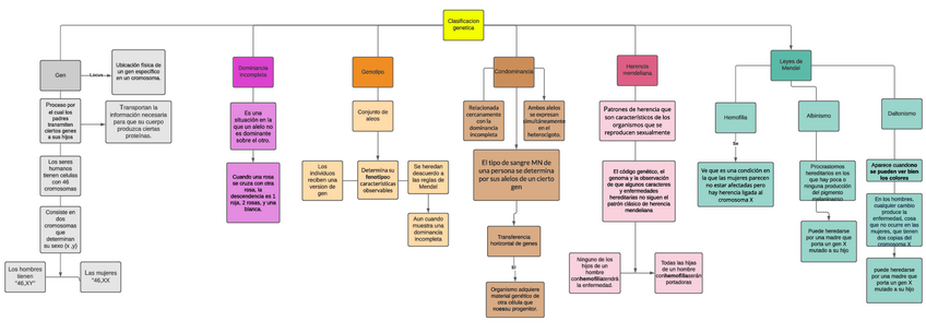
He publicado nuevos apuntes de 3º Genética: MAPA-CONCEPTUALCRUZMARINJOHANA.pdf
He publicado nuevos apuntes de 3º Desarrollo Sustentable y Medio Ambiente: U2A3CruzMarin-3.pdf
apuntes
-
estructura del pensamiento
He publicado nuevos apuntes de 3º SEXUALIDAD RESPONSABLE: estructura del pensamiento
apuntes
-
Recursos naturales y medio ambiente
He publicado nuevos apuntes de 3º Desarrollo Sustentable y Medio Ambiente: Recursos naturales y medio ambiente
He publicado nuevos apuntes de 2º Fundamentos de Metodología de la Investigación: Biologia-III.pdf
He publicado nuevos apuntes de 2º Fundamentos de Metodología de la Investigación: Biologia-III.pdf
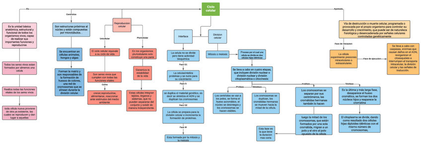
He publicado nuevos apuntes de 2º Biología Celular y Molecular: CICLO-CELULARCRUZMARINJOHANA.pdf
He publicado nuevos trabajos de 4º Biología de Espermatofitas: VIRUS-FORMAS-AFINES-Y-APLICACIONES-BIOTECNOLOGICAS.pdf
He publicado nuevos apuntes de 2º Biología de Hongos: CA-S8-Atmosfera.pdf