Comercio Exterior (UAEH)

Asignaturas de Comercio Exterior (UAEH)

chevron_left
chevron_right

Asignatura

arrow_downward
Aprender a aprender

1º

0 posts

Derecho Económico

2º

0 posts

Música (Piaac)

5º

0 posts

Servicio Social

8º

0 posts

Últimas publicaciones de Comercio Exterior (UAEH)

He publicado nuevos apuntes de 4º Estrategias de comercialización: PARTE-DE-PROYECTO.pdf

12 páginas

He publicado nuevos apuntes de 2º Dirección Empresarial: Unidad1Act.pdf

pdf

He publicado nuevos apuntes de 2º Dirección Empresarial: Unidad1Act.pdf

pdf

apuntes

-

Libro A2.2

He publicado nuevos apuntes de 8º Inglés Especialización II: Libro A2.2

Mondayweek2.pdf
Voca2week3.pdf
Voca1week3.pdf
Readingweek3.pdf
Listeningweek3.pdf
Tuesdaylistweek2.pdf

He publicado nuevos otros de 7º Calidad en el servicio: calidadcruzmarin.pdf

2 páginas

He publicado nuevos otros de 2º Comunicación Profesional. Comercio Exterior. Francés: calidadcruzmarin.pdf

2 páginas

He publicado nuevos ejercicios de 3º Logística Internacional: paisescruzmarin.pdf

1 página

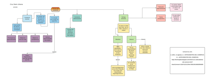
He publicado nuevos trabajos de 9º Gestión Empresarial para el Comercio Exterior: ventajascruzmarin-1.jpg

Imagen

He publicado nuevos apuntes de 1º Teoría de la Administración: Ac1Ex2.pdf

1 página

apuntes

-

Comercio iinternacional

He publicado nuevos apuntes de 5º Mercadotecnia Internacional. Comercio Exterior. Francés: Comercio iinternacional

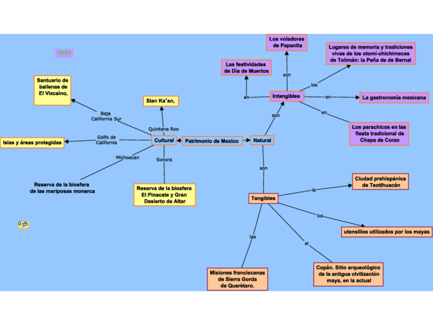
organismoscruzmarin.pdf
sociedadcruzmarin.pdf
ventajascruzmarin.jpg

He publicado nuevos examenes de 5º Mercadotecnia Internacional. Comercio Exterior. Francés: examencruzmarin.jpg.docm

Miniatura no disponible

He publicado nuevos apuntes de 5º Mercadotecnia Internacional. Comercio Exterior. Francés: infraestructuracruzmarin.pdf

3 páginas

apuntes

-

Estrategias

He publicado nuevos apuntes de 2º Comunicación Profesional. Comercio Exterior. Francés: Estrategias

U3A2CruzMarin-1.pdf
U3A1CruzMarin.pdf
U3A3CruzMarin.pdf

He publicado nuevos apuntes de 5º Desarrollo Sustentable y Medio Ambiente: U2A6CruzMarin.pdf

6 páginas

He publicado nuevos apuntes de 5º Desarrollo Sustentable y Medio Ambiente: U2A5CruzMarin.pdf

2 páginas

He publicado nuevos apuntes de 5º Desarrollo Sustentable y Medio Ambiente: U2A3CruzMarin-3-1.pdf

2 páginas

He publicado nuevos apuntes de 6º México Multicultural: U2A2CruzMarin.pdf

1 página

He publicado nuevos practicas de 8º Inglés Especialización II: Second-Midterm-Speaking-Test--Tuesday-October-19th.pdf

8 páginas

He publicado nuevos apuntes de 7º Calidad en el servicio: U1A1.pdf

1 página

He publicado nuevos apuntes de 7º Calidad en el servicio: U1A3-CruzMarin.pdf

4 páginas

He publicado nuevos apuntes de 1º Introducción al comercio exterior: U1A3-CruzMarin.pdf

4 páginas

He publicado nuevos apuntes de 3º Planeación Estratégica de Mercadotecnia en la Empresa: U3A2CruzMarin.pdf

2 páginas

ejercicios

-

grammar

He publicado nuevos ejercicios de 8º Inglés Especialización II: grammar

Vocweek2.pdf
Mondayweek2.pdf
U2L1grammar.pdf
Wednesdayonlineweek2.pdf

He publicado nuevos ejercicios de 8º Inglés Especialización II: U2L1vocabulary.pdf

2 páginas

apuntes

-

Estrategias

He publicado nuevos apuntes de 7º Estudios, Resultados y Tendencias. Comercio Exterior. Francés: Estrategias

Actividad5P2.pdf
Actividad4P2.pdf

He publicado nuevos trabajos de 4º Estrategias de comercialización: Actividad3P2.pdf

3 páginas

He publicado nuevos trabajos de 4º Estrategias de comercialización: Actividad2P2.pdf

3 páginas

He publicado nuevos apuntes de 5º Desarrollo Sustentable y Medio Ambiente: Natural.pdf

3 páginas

He publicado nuevos trabajos de 5º Mercadotecnia Internacional: Actividad1P1.pdf

2 páginas
Anónimo

@Anónimo

apuntes

-

Comercio exterior

He publicado nuevos apuntes de 4º Administración Comercial. Comercio Exterior. Francés: Comercio exterior

1-TecnicasNegociacionInt.pdf
saai-diapositivas.pdf
comerce-bussines.pptx
WRITING.pdf
encuesta-internet.pdf
agentes-y-despachos.xlsx