
Ciencia Política y Administración Pública (UAEH)
Pachuca de Soto
Sube tus apuntes
arrow_forwardAsignaturas de Ciencia Política y Administración Pública (UAEH)
Asignatura
arrow_downward0 posts
0 posts
0 posts
0 posts
1 posts
0 posts
0 posts
0 posts
0 posts
0 posts
1 posts
0 posts
0 posts
0 posts
1 posts
0 posts
0 posts
0 posts
0 posts
0 posts
0 posts
0 posts
0 posts
0 posts
0 posts
0 posts
0 posts
0 posts
0 posts
0 posts
0 posts
0 posts
0 posts
Últimas publicaciones de Ciencia Política y Administración Pública (UAEH)
He publicado nuevos otros de 1º Ciudadanía y Sociedad Civil: Definicion-de-sociologia.pdf
He publicado nuevos examenes de 1º México Multicultural: Autoevaluacion.pdf
He publicado nuevos practicas de 1º Historia mundial: Evidencia1EXAMEN.pdf
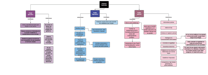
He publicado nuevos apuntes de 1º Economía del Sector Público I: Diagrama-en-blanco.pdf
He publicado nuevos trabajos de 1º Gobierno y Administración Pública Federal: Ac2Ex2.pdf
He publicado nuevos ejercicios de 1º En Otras Palabras…Lengua Extranjera: U3L1vocabulary.pdf