
Ingeniería en Sistemas Computacionales (ITO)
Oaxaca de Juárez
Sube tus apuntes
arrow_forwardAsignaturas de Ingeniería en Sistemas Computacionales (ITO)
Asignatura
arrow_downward13 posts
0 posts
1 posts
4 posts
1 posts
0 posts
1 posts
4 posts
0 posts
18 posts
0 posts
5 posts
0 posts
1 posts
0 posts
0 posts
0 posts
0 posts
0 posts
0 posts
0 posts
0 posts
0 posts
0 posts
0 posts
0 posts
3 posts
0 posts
0 posts
0 posts
1 posts
11 posts
0 posts
0 posts
0 posts
0 posts
0 posts
Últimas publicaciones de Ingeniería en Sistemas Computacionales (ITO)
He publicado nuevos trabajos de 1º Cálculo Diferencial: INVESTIGACION-SOBRE-LA-CLASIFICACION-DE-LOS-NUMEROS..pdf
practicas
-
Fundamentos de Investigación
He publicado nuevos practicas de 1º Fundamentos de Investigación: Fundamentos de Investigación
He publicado nuevos apuntes de 1º Sistemas Programables: Requisitos-que-debe-cumplir-una-GUI.pdf
He publicado nuevos apuntes de 1º Administración de Redes: Clasificacion-de-las-Redes-de-Datos.pdf
He publicado nuevos apuntes de 1º Administración de Redes: Suite-de-Protocolos.pdf
He publicado nuevos apuntes de 1º Administración de Redes: Ventana-Deslizante.pdf
He publicado nuevos apuntes de 1º Administración de Redes: Historia-creacion-caracteristicas-principales-de-la-norma-RFC-768.pdf
He publicado nuevos apuntes de 1º Administración de Redes: Historia-creacion-caracteristicas-principales-de-la-norma-RFC-793.pdf
He publicado nuevos apuntes de 1º Administración de Redes: Puertos-de-Protocolos.pdf
He publicado nuevos apuntes de 1º Administración de Redes: Tabla-de-puertos-locales.pdf
He publicado nuevos apuntes de 1º Administración de Redes: Practica-Comunicacion-Equipos-Finales.pdf
He publicado nuevos apuntes de 1º Administración de Redes: Exposicion-equipos-de-interconexion-de-una-red-Ethernet.pdf
He publicado nuevos apuntes de 1º Administración de Redes: Equipos-de-Interconexion-en-una-red-Ethernet.pdf
He publicado nuevos apuntes de 1º Administración de Redes: Caracteristicas-de-una-red-Ethernet.pdf
He publicado nuevos apuntes de 1º Taller de administración: Conceptos-basicos-de-la-administracion..pdf
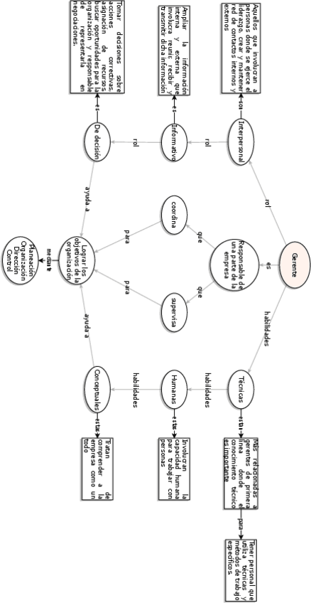
He publicado nuevos apuntes de 1º Taller de administración: Mapa-Conceptual-roles-y-habilidades-del-Gerente..pdf
He publicado nuevos apuntes de 1º Taller de administración: mapa-mental-con-los-aspectos-relevante-del-cambio-organizacional.pdf
He publicado nuevos apuntes de 1º Taller de administración: Mapa-Cognitivo-metodos-de-analisis-de-puestos.pdf
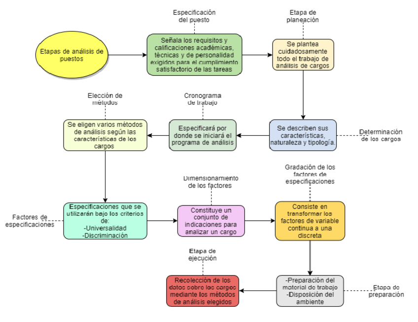
He publicado nuevos apuntes de 1º Taller de administración: Mapa-Cognitivo-etapas-del-analisis-de-puestos.pdf
He publicado nuevos apuntes de 1º Taller de administración: mapa-mental-con-los-tipos-de-evaluacion-del-desempeno.pdf
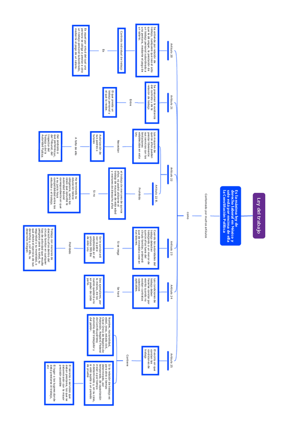
He publicado nuevos apuntes de 1º Taller de administración: Ley-Federal-del-Trabajo-art.-20-25.pdf
He publicado nuevos apuntes de 1º Taller de administración: Indemnizacion-art.-50-de-la-LFT.pdf
He publicado nuevos apuntes de 1º Taller de administración: Diagrama-Radial-beneficios-del-Balance-Scord.pdf
He publicado nuevos apuntes de 1º Taller de administración: MAPA-DE-ASPECTOS-COMUNES-presupuesto-de-operacion-y-el-presupuesto-financiero.pdf
He publicado nuevos apuntes de 1º Estructura de Datos: Cuadro-SinopticoEstructura-de-datos.pdf
He publicado nuevos apuntes de 1º Estructura de Datos: COLA-CIRCULAR-ALMACENADA-EN-UN-VECTOR.pdf
He publicado nuevos apuntes de 1º Estructura de Datos: Ordenamiento-Interno.pdf
He publicado nuevos apuntes de 1º Estructura de Datos: Arboles-balanceados.pdf
He publicado nuevos apuntes de 1º Estructura de Datos: Programa-postfijo.pdf
He publicado nuevos apuntes de 1º Fundamentos de Telecomunicaciones: T1-A2-Tabla-de-Caracteristicas.pdf
He publicado nuevos apuntes de 1º Fundamentos de Telecomunicaciones: T1-A3-Resumen.pdf
He publicado nuevos apuntes de 1º Fundamentos de Telecomunicaciones: T1-A4-Sintesis-y-Diagrama-de-Flujo.pdf
He publicado nuevos apuntes de 1º Fundamentos de Telecomunicaciones: T1-A5-Tabla-de-Caracteristicas.pdf
He publicado nuevos apuntes de 1º Fundamentos de Telecomunicaciones: T2-A1-Tabla-Comparativa.pdf
He publicado nuevos apuntes de 1º Fundamentos de Telecomunicaciones: T2-A2-Reporte-Tecnico.pdf
He publicado nuevos apuntes de 1º Fundamentos de Telecomunicaciones: T2-A3-Bitacora-de-Actividades.pdf
He publicado nuevos apuntes de 1º Fundamentos de Telecomunicaciones: T2-A4-Reporte-de-Practica.pdf
He publicado nuevos apuntes de 1º Fundamentos de Telecomunicaciones: T3-A1-Mapa-Mental.pdf
He publicado nuevos apuntes de 1º Fundamentos de Telecomunicaciones: T3-A2-Investigacion.pdf
He publicado nuevos apuntes de 1º Desarrollo Sustentable: T4-A4-Externalizacion-de-costos-en-Mexico.pdf
He publicado nuevos apuntes de 1º Desarrollo Sustentable: T4-A3-Investigacion-PIB-en-Mexico.pdf
He publicado nuevos apuntes de 1º Desarrollo Sustentable: T3-A5-Presentacion-Desastres-naturales.pdf
He publicado nuevos apuntes de 1º Desarrollo Sustentable: T4-A5-Reporte-de-investigacion-Servicios-ambientales-en-Guerrero.pdf
He publicado nuevos apuntes de 1º Desarrollo Sustentable: T3-A3-Presentacion-diferentes-estilos-de-vida-y-de-consumo.pdf
He publicado nuevos apuntes de 1º Desarrollo Sustentable: T3-A1-Conceptos-Desarrollo-Sustentable.pdf
He publicado nuevos apuntes de 1º Desarrollo Sustentable: T2-A5-Ensayo-Planes-ecologicos-en-Zihuatanejo.pdf
He publicado nuevos apuntes de 1º Desarrollo Sustentable: T2-A2-Presentacion-Ciclos-biogeoquimicos.pdf
He publicado nuevos apuntes de 1º Desarrollo Sustentable: T1-A4-Investigacion-ESCENARIOS-DE-LA-SUSTENTABILIDAD.pdf
He publicado nuevos apuntes de 1º Desarrollo Sustentable: T1-A2-Ensayo-sobre-el-desarrollo-y-la-sustentabilidad.pdf
He publicado nuevos apuntes de 1º Desarrollo Sustentable: T4-A4-Reflexion-individual.pdf
He publicado nuevos apuntes de 1º Desarrollo Sustentable: T4-A5-Reporte-de-investigacion.pdf
He publicado nuevos apuntes de 1º Desarrollo Sustentable: T5-A1-Investigacion.pdf