
JOSÉ ZERPA - Gestión de Ventas y Espacios Comerciales
Las Palmas de Gran Canaria
Sube tus apuntes
arrow_forwardAsignaturas de JOSÉ ZERPA - Gestión de Ventas y Espacios Comerciales
Asignatura
arrow_downward0 posts
15 posts
0 posts
10 posts
12 posts
Últimas publicaciones de JOSÉ ZERPA - Gestión de Ventas y Espacios Comerciales
He publicado nuevos apuntes de Investigación comercial: TEMA-9-DEL-LIBRO.pdf
He publicado nuevos apuntes de Investigación comercial: TEMA-10-DEL-LIBRO.pdf
He publicado nuevos ejercicios de Investigación comercial: EJERCICIOS-TEMA-6.pdf
He publicado nuevos ejercicios de Investigación comercial: EJERCICIOS-DE-CLASE-TEMA-7.pdf
He publicado nuevos ejercicios de Investigación comercial: ACTIVIDADES-TEMA-8-DEL-LIBRO.pdf
He publicado nuevos apuntes de Marketing Digital: TEMA-3-PRIMERA-PARTE-TBM.pdf
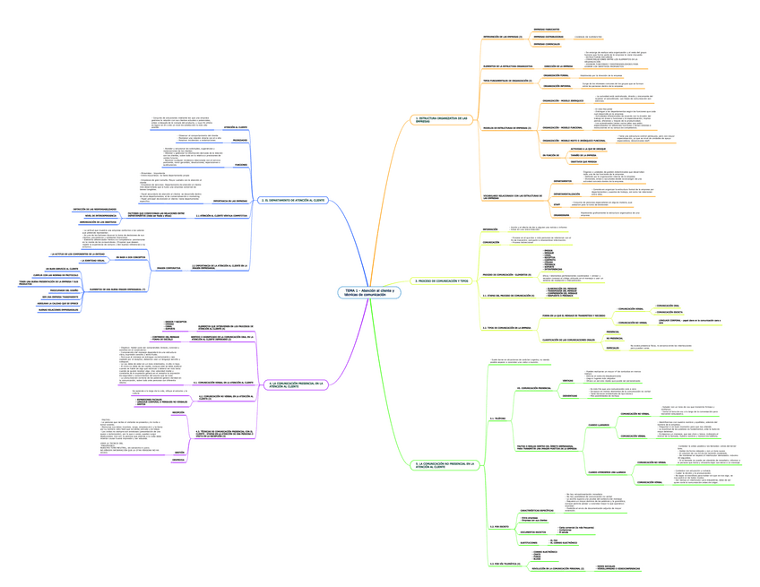
He publicado nuevos apuntes de Políticas de marketing: TEMA-1-ATENCION-AL-CLIENTE-RESUMIDO.pdf
He publicado nuevos apuntes de Políticas de marketing: TEMA-1-ATENCION-AL-CLIENTE-Y-TECNICAS-DE-COMUNICACION.pdf
He publicado nuevos apuntes de Investigación comercial: parte-3-tema-1.pdf
He publicado nuevos apuntes de Investigación comercial: 2o-parte-tema-1.pdf
He publicado nuevos apuntes de Investigación comercial: RESUMEN-TEMA-1.pdf
He publicado nuevos apuntes de Investigación comercial: RESUMEN-TEMA-2-1.pdf
He publicado nuevos apuntes de Investigación comercial: POSIBLES-PREGUNTAS-TEMA-2.pdf
He publicado nuevos apuntes de Investigación comercial: POSIBLES-PREGUNTAS-TEMA-1.pdf
He publicado nuevos apuntes de Investigación comercial: 3o-PARTE-TEMA-1-TECNICAS-CUALITATIVAS.pdf
He publicado nuevos apuntes de Investigación comercial: 2o-PARTE-TEMA-1.-NORMATIVA-DE-APLICACION-INVESTIGACION-DE-MERCADOS.pdf
He publicado nuevos apuntes de Investigación comercial: EL-PLAN-DE-TRABAJO-DE-CAMPO-EN-INVESTIGACION-DE-MERCADO.pdf
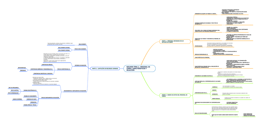
He publicado nuevos apuntes de Investigación comercial: PERSONAL-DE-CAMPO.-INVESTIGACION-COMERCIAL.pdf
He publicado nuevos apuntes de Escaparatismo y diseño de espacios comerciales: Mapa-Mental-tema-6.pdf
He publicado nuevos apuntes de Gestión de productos y promociones en el punto de venta: LNP-TEMA-1.docx.pdf
He publicado nuevos apuntes de Escaparatismo y diseño de espacios comerciales: POSIBLES-PREGUNTAS-DE-EXAMEN-TEMA-8.pdf
He publicado nuevos apuntes de Escaparatismo y diseño de espacios comerciales: POSIBLES-PREGUNTAS-DE-EXAMEN-TEMA-9.pdf
He publicado nuevos ejercicios de Escaparatismo y diseño de espacios comerciales: cuestionario-tema-9.pdf
He publicado nuevos trabajos de Políticas de marketing: Actividad-2-UT2.docx.pdf
He publicado nuevos apuntes de Escaparatismo y diseño de espacios comerciales: posibles-preguntas.pdf
He publicado nuevos ejercicios de Marketing Digital: Un-amigo-les-ha-reenviado-un-correo-con-el-siguiente-texto.pdf
He publicado nuevos apuntes de Políticas de marketing: CONTRATOS-DE-INTERMEDIACION-POL.pdf
He publicado nuevos apuntes de Políticas de marketing: UT3-DEMANDA-DINAMICA.pdf
He publicado nuevos apuntes de Políticas de marketing: UT2-PRESENTACION.pdf