
Montsià - Electromecánica de Vehículos Automóviles
Tarragona
Sube tus apuntes
arrow_forwardAsignaturas de Montsià - Electromecánica de Vehículos Automóviles
Asignatura
arrow_downwardÚltimas publicaciones de Montsià - Electromecánica de Vehículos Automóviles
trabajos
-
Calculs PT3, 4, 5
He publicado nuevos trabajos de Sistemas de carga y arranque: Calculs PT3, 4, 5
He publicado nuevos trabajos de Sistemas de transmisión y frenado: M4-emv-UF1-RA2-activitat-embragatge-i-caixa-de-canvis-word.odt
ejercicios
-
Ejercicios Sistema de carga y arranque
He publicado nuevos ejercicios de Sistemas de carga y arranque: Ejercicios Sistema de carga y arranque
He publicado nuevos ejercicios de Sistemas de transmisión y frenado: Act1-Despiece-embrague-i-caixa-canvis.odt
apuntes
-
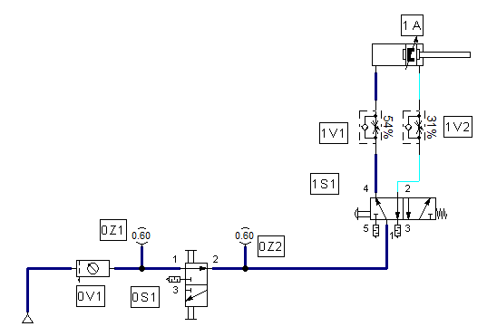
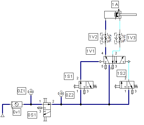
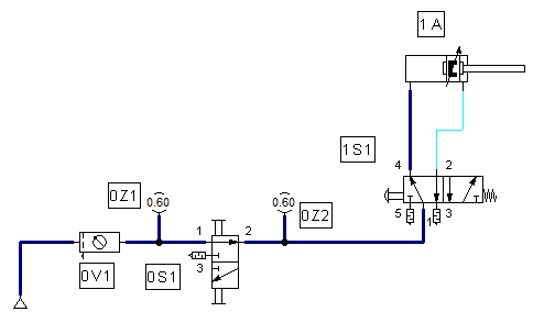
Activitats FluidSim
He publicado nuevos apuntes de Circuitos de fluidos Suspensión y dirección: Activitats FluidSim
He publicado nuevos trabajos de Sistemas de carga y arranque: resistencies-PTC-i-NTC.odt
He publicado nuevos trabajos de Sistemas de carga y arranque: rele-treball-tecnic.odt
He publicado nuevos ejercicios de Sistemas de carga y arranque: El-diode-zener.docx