
Sube tus apuntes
arrow_forwardAsignaturas de PIO BAROJA - Administración y Finanzas
Asignatura
arrow_downward3 posts
0 posts
1 posts
1 posts
0 posts
0 posts
4 posts
Últimas publicaciones de PIO BAROJA - Administración y Finanzas
He publicado nuevos apuntes de Formación y Orientación Laboral(FOL): CONCEPTOS-COTIZABLES-A-LA-SEGURIDAD-SOCIAL-Y-SUJETOS-DE-RETENCION-DEL-IRPF.pdf
He publicado nuevos apuntes de Gestión de la documentación jurídica y empresarial: tema-1resumen.pdf
He publicado nuevos apuntes de Gestión de aprovisionamiento: APUNTES-LOGISTICA-TEMA1.pdf
apuntes
-
PIAC
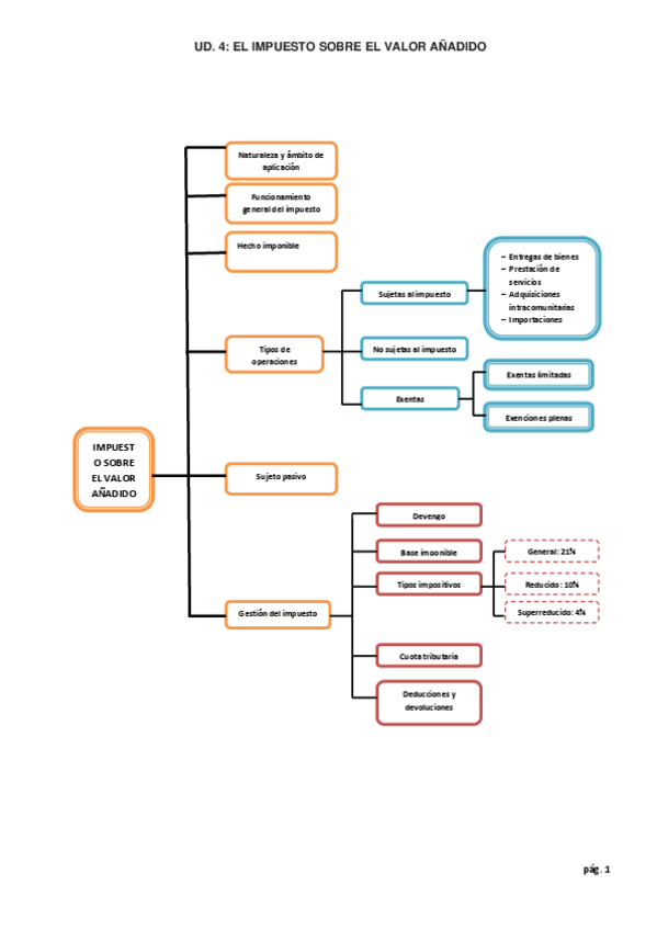
He publicado nuevos apuntes de Contabilidad y Fiscalidad: PIAC
He publicado nuevos apuntes de Aplicaciones informáticas y operatoria de teclados: Practica-3-tablas.xlsx
He publicado nuevos apuntes de Aplicaciones informáticas y operatoria de teclados: Practica-2-tablas.xlsx
He publicado nuevos apuntes de Aplicaciones informáticas y operatoria de teclados: Practica-1.docx
He publicado nuevos practicas de Aplicaciones informáticas y operatoria de teclados: Practica4-tablas.xlsx
apuntes
-
Comunicación oral UD. 3.
He publicado nuevos apuntes de Gestión comercial y servicio de atención al cliente: Comunicación oral UD. 3.