@Albendazol22

Bio: .

41 Publicaciones

942 Interacciones

2 Seguidores

5 Siguiendo

Lista de publicaciones de Albendazol22

apuntes

-

Esquemas FARMA 1

He publicado nuevos apuntes de 3º Farmacología I: Esquemas FARMA 1

Farmacos-Inhibidores-de-la-Actividad-Simpatica-Simpatico-LiticosMAPA-MENTAL.pdf
Farmacos-Estimulantes-de-la-Actividad-Parasimpatica-PSMMAPA-MENTAL.pdf
Farmacos-Antidepresivos-y-Antimaniacos-mapa-mental.pdf
Ansioliticos-e-Hipnoticos-mapa-mental.pdf
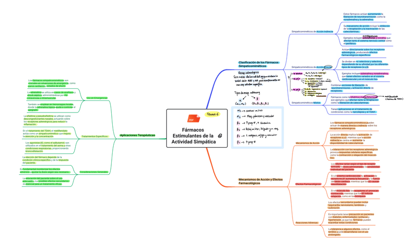
Farmacos-Estimulantes-de-la-Actividad-Simpatica-MAPA-MENTAL.pdf
Farmacos-Analgesicos-Opiaceos-mapa-mental.pdf

He publicado nuevos apuntes de 3º Farmacología I: TEMA-5-FARMA-marta-toral.pdf

4 páginas

ejercicios

-

ACTIVIDADES BQE

He publicado nuevos ejercicios de 1º Bioquímica Estructural: ACTIVIDADES BQE

Actividad-2-BQE.pdf
Actividad-1-BQE.pdf
Actividad-3-BQE.pdf
Act-3-BQE-corregida.pdf

apuntes

-

FORMULACIÓN QO1

He publicado nuevos apuntes de 1º Química Orgánica I: FORMULACIÓN QO1

Relacion-1-formulacion-QO1.pdf
Relacion-3-formulacion-QO1.pdf
Relacion-2-formulacion-QO1.pdf
Importante-formulacion-QO1.pdf

He publicado nuevos practicas de 2º Microbiología II: RESUMEN-PRACTICAS-MICRO-2.pdf

6 páginas

He publicado nuevos practicas de 1º Química Orgánica I: Resumen-Practicas-Qo1.pdf

4 páginas

He publicado nuevos apuntes de 2º Fisiologia Celular y Humana I: Fisio-Ma-Lopez-jurado-20-24.pdf

9 páginas

He publicado nuevos apuntes de 2º Fisiologia Celular y Humana I: Tema-8.-FCH1.-SNC.pdf

1 página

He publicado nuevos apuntes de 2º Fisiologia Celular y Humana I: Esquema-hormonas-hipotalamo-hipofisario.pdf

1 página

He publicado nuevos apuntes de 1º Principios Básicos de Química: Ejercicio-de-tarea.-Problema-2.pdf

2 páginas

He publicado nuevos ejercicios de 1º Principios Básicos de Química: Ejercicio-de-tarea.-Problema.pdf

1 página

He publicado nuevos apuntes de 2º Fisiologia Celular y Humana I: Resumen-Hormonas-FCH1.pdf

2 páginas

apuntes

-

1er Parcial temas Mª López

He publicado nuevos apuntes de 2º Fisiologia Celular y Humana I: 1er Parcial temas Mª López

FISIO-TEMA-1-mio.pdf
FISIO-TEMA-7-mio.pdf
FISIO-TEMA-3-mio.pdf
FISIO-TEMA-2-mio.pdf
FISIO-TEMA-4-mio.pdf
FISIO-TEMA-5-mio.pdf

He publicado nuevos apuntes de 2º Bioquímica Metabólica: Ciclo-de-la-urea.pdf

1 página

He publicado nuevos apuntes de 2º Bioquímica Metabólica: Ciclo-de-krebs.pdf

1 página

He publicado nuevos apuntes de 2º Bioquímica Metabólica: Act-metab-lip-2.pdf

1 página

He publicado nuevos apuntes de 2º Bioquímica Metabólica: Act-metab-lip-1.pdf

1 página

He publicado nuevos apuntes de 2º Fisiologia Celular y Humana I: Tema-13-vista.pdf

1 página

He publicado nuevos apuntes de 2º Parasitología: Resumenes-1er-parcial.pdf

5 páginas

He publicado nuevos apuntes de 2º Parasitología: Seminarios-resumen.pdf

2 páginas