@Berruti_06

Estudios: Grado en Ingeniería Informática (UPV) ...Mostrar más

11 Publicaciones

300 Interacciones

1 Seguidores

0 Siguiendo

Lista de publicaciones de Berruti_06

Posibles preguntas EBAU sobre Antonio Buero Vallejo

2 páginas

Pautas para hacer un buen análisis textual

5 páginas

Formulari de Física amb formules i definicions de Camp Gravitatori - Camp Electromagnètic- Ones - Òptica

2 páginas

Guia per realitzar l'ànalisi dels Textos Argumentatius en Valencià

3 páginas

Guia per realitzar l'anàlisi dels Textos Narratius en Valencià

3 páginas

Resum Literari de les carcterístiques de la Plaça del Diamant, Mercè Rodoreda i el seu corrent

6 páginas

Petit resum de tots els capítols de La Plaça del Diamant de Mercè Rodoreda

9 páginas

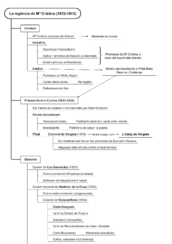
Esquemes sobre l'antic "quint bloc" de Història de Espanya per a les PAU

5 páginas

Esquemes sobre l'antic "quart bloc" de Història de Espanya per a les PAU

7 páginas

Resumen sobre Federico García Lorca, generación y apuntes sobre los poemas que aparecen en la EBAU

9 páginas

Resumen y pequeño análisis de la obra Historia de una Escalera

2 páginas