@By_cristinaa

Estudios: Administración y Finanzas ...Mostrar más

35 Publicaciones

83 Interacciones

2 Seguidores

2 Siguiendo

Lista de publicaciones de By_cristinaa

He publicado nuevos apuntes de Gestión de Muestras Biológicas: TEMA-4.-LAS-MUESTRAS-DE-SANGRE.pdf

14 páginas

He publicado nuevos apuntes de Gestión de Muestras Biológicas: TEMA-2.-LA-DOCUMENTACION-EN-EL-LABORATORIO.pdf

8 páginas

He publicado nuevos apuntes de Biología Molecular y Citogenética: TEMA-8.-Metodos-de-secuenciacion-de-acidos-nucleicos.pdf

8 páginas

He publicado nuevos apuntes de Biología Molecular y Citogenética: TEMA-7-Clonacion-de-acidos-nucleicos.pdf

11 páginas

He publicado nuevos apuntes de Biología Molecular y Citogenética: TEMA-6-Las-tecnicas-de-PCR.docx.pdf

14 páginas

He publicado nuevos apuntes de Biología Molecular y Citogenética: TEMA-5-Tecnicas-de-hibridacion.docx.pdf

11 páginas

He publicado nuevos apuntes de Biología Molecular y Citogenética: TEMA-4-Hibridacion-de-acidos-nucleicos.pdf

13 páginas

He publicado nuevos apuntes de Análisis Bioquímico: Tema-6-y-7.-Determinaciones-bioquimicas-en-muestras.pdf

11 páginas

He publicado nuevos apuntes de Análisis Bioquímico: Tema-5.-Productos-finales-del-metabolismo..pdf

11 páginas

He publicado nuevos apuntes de Análisis Bioquímico: Tema-4.-Metabolismo.-Lipidos.pdf

9 páginas

He publicado nuevos apuntes de Análisis Bioquímico: Tema-4.-Metabolismo-de-principios-inmediatos.-Proteinas..pdf

6 páginas

He publicado nuevos apuntes de Análisis Bioquímico: Tema-4.-Metabolismo-glucidos.pdf

9 páginas

He publicado nuevos apuntes de Análisis Bioquímico: Tema-3.-Determinacion-de-enzimas-de-importancia-clinica.pdf

10 páginas

He publicado nuevos apuntes de Análisis Bioquímico: Tema-2.-Tecnicas-del-laboratorio-de-bioquimica-clinica-II.pdf

8 páginas

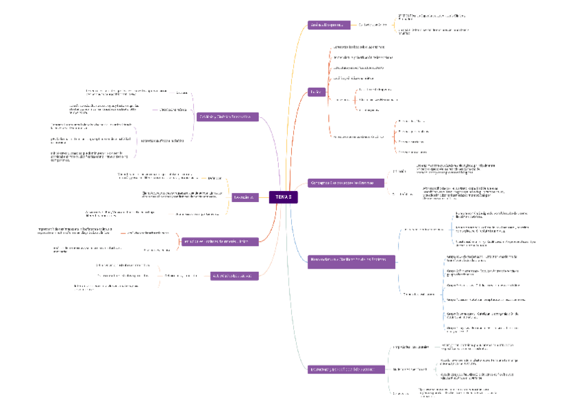
Mapa mental del tema 3: determinación de enzimas de importancia clínica

1 página

He publicado nuevos apuntes de Técnicas Generales de Laboratorio: Tema-8.-Hemoterapia-y-bancos-de-sangre..pdf

5 páginas

He publicado nuevos apuntes de Técnicas Generales de Laboratorio: Tema-7.-Inmunohematologia.pdf

10 páginas

He publicado nuevos apuntes de Técnicas Generales de Laboratorio: Tema-6.-Valoracion-de-la-hemostasia-y-la-coagulacion.pdf

14 páginas

He publicado nuevos apuntes de Técnicas Generales de Laboratorio: Tema-5.-Tecnicas-de-analisis-hematologico-de-la-serie-plaquetaria.pdf

8 páginas

He publicado nuevos apuntes de Técnicas Generales de Laboratorio: Tema-5.-Tecnicas-de-analisis-hematologico-de-la-serie-plaquetaria-1.pdf

8 páginas