@Cp_208

Estudios: Grado en Física (UCM) ...Mostrar más

14 Publicaciones

205 Interacciones

1 Seguidores

1 Siguiendo

Lista de publicaciones de Cp_208

He publicado nuevos apuntes de 2º Métodos Matemáticos I: Mapa-conceptual-Ec.-diferenciales.pdf

1 página

He publicado nuevos apuntes de 1º Cálculo: Mapa diagrama-integrales.pdf

1 página

He publicado nuevos apuntes de 2º Termodinámica: Termodinamica-Mapa-conceptual-0.pdf

1 página

apuntes

-

EDC Mapa conceptual (BrainStorm)

BrainStorm

EDC-1-Entorno-fisico.pdf
EDC-2-Motivacion.pdf
EDC-3-Notacion.pdf
EDC-0-Mapa-Conceptual.pdf
EDC-Ecuaciones-de-continuidad.pdf
EDC-4-Ecs.-de-Maxwell.pdf

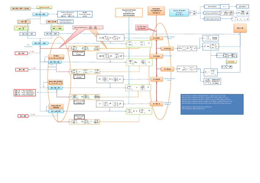
Diagrama de Potenciales Termodinámicos

Miniatura no disponible
Potenciales termodinamicos

Definiciones generales

2 páginas

He publicado nuevos apuntes de 2º Termodinámica: Potenciales Termodinámicos.pdf

1 página

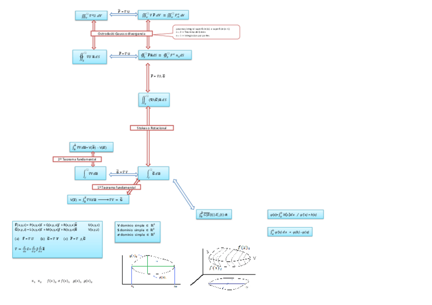
He publicado nuevos apuntes de 1º Cálculo: Teorema-Green-stokes-Gauss.pdf

1 página