@ElenaGualda

30 Publicaciones

756 Interacciones

1 Seguidores

0 Siguiendo

Lista de publicaciones de ElenaGualda

He publicado nuevos apuntes de 2º Diseño y Análisis de Datos en Psicología II: RESUMEN-TEMARIO-PARCIAL-1-1.pdf

32 páginas

He publicado nuevos apuntes de 3º Contextos de Desarrollo e Intervención: TEMA-2--La-familia-como-contexto-de-desarrollo-e-intervencion.pdf

12 páginas

He publicado nuevos apuntes de 3º Contextos de Desarrollo e Intervención: TEMA-1--LA-ECOLOGIA-DEL-DESARROLLO-HUMANO.pdf

9 páginas

He publicado nuevos apuntes de 3º Psicopatología Clínica: Editando-ESQUIZOFRENIA--Mapa-Mental.pdf

1 página

He publicado nuevos apuntes de 3º Psicopatología Clínica: Trastornos-Disociativos-de-Sintomas-Somaticos-y-Otros-Trastornos-Relacionados.pdf

17 páginas

He publicado nuevos apuntes de 3º Psicopatología Clínica: TRASTORNOS-TRAUMATICOS-Y-OTROS-TRASTORNOS-RELACIONADOS-CON-ESTRESORES.pdf

12 páginas

He publicado nuevos apuntes de 3º Psicopatología Clínica: TRASTORNO-OBSESIVO-COMPULSIVO-Y-OTROS-TRASTORNOS-RELACIONADOS.pdf

14 páginas

He publicado nuevos apuntes de 3º Psicopatología Clínica: BLOQUE-2--TRASTORNOS-DE-ANSIEDAD.pdf

16 páginas

apuntes

-

TEMARIO COMPLETO ORGANIZACIONES

Para los apuntes he utilizado las lecturas obligatorias y apuntes de clase.

TEMA 1 ORG.pdf
Tema 2 .pdf
Tema 3.pdf
Tema 5_ Cultura y clima organizacional.pdf

apuntes

-

Mapas mentales HISTORIA

Estoy haciendo varios mapas mentales de cada parte de los temas de historia, ampliarlos para verlos mejor. Para repasar.

Universidad alemana _ Mapa Mental.pdf
GoConqr - Editando_ Wilhelm Wundt.pdf
GoConqr - Editando_ El trabajo de Wundt.pdf
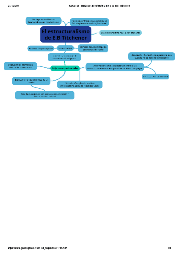
GoConqr - Editando_ El estructuralismo de E.B Titchener.pdf
GoConqr - Editando_ Freud Parte 1.pdf
Editando_ Freud 2 _ Mapa Mental.pdf

apuntes

-

Apuntes completos historia

Estos apuntes siguen el manual 100% aunque NO son mios, los encontré en internet. Son muy buenos y completos.

historia-tema-7-psi-conciencia.pdf
historia-tema-8-psicoanalisis.pdf
historia-tema-9-psi-adaptacion.pdf
historia-tema-11-el-conductismo.pdf

apuntes

-

Apuntes completos personalidad

He publicado nuevos apuntes de 2º Psicología de la Personalidad y la Diversidad Humana: Apuntes completos personalidad

Tema 7.pdf
Tema 2.pdf
Tema 3.pdf

apuntes

-

SISTEMICA

He publicado nuevos apuntes de 1º Psicobiología Sistémica: SISTEMICA

VISIÓN II _ CORTEZA ESTRIADA.pdf
VISIÓN III_ CORTEZA EXTRAESTRIADA.pdf
SUEÑO.pdf

He publicado nuevos apuntes de 1º Fundamentos del Aprendizaje y la Conducta: APUNTES TEMA 1 ELENA.docx

word

He publicado nuevos apuntes de 1º Fundamentos del Aprendizaje y la Conducta: Apuntes tema 5 ELENA.docx

word