@ESOESO

Estudios: ESO

Bio: Apuntes de la ESO

3 Publicaciones

48 Interacciones

0 Seguidores

0 Siguiendo

Lista de publicaciones de ESOESO

He publicado nuevos examenes de 3º Matemáticas: Exàmen-estadística 3r ESO.pdf

4 páginas

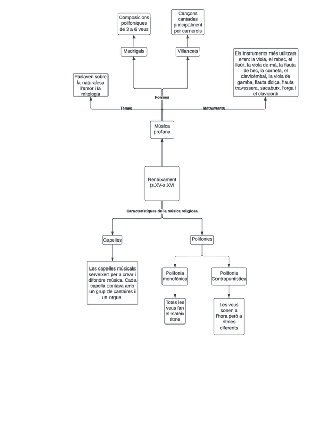
És un esquema sobre el reneixement músical, de nivell de 3r de la ESO.

1 página

He publicado nuevos apuntes de 3º Ciencias Sociales: Geografía e Historia: Tema-3.-Lorganitzacio-politica-de-la-societat-lestat-Espanyol-i-Catalunya.pdf

6 páginas