@ESTOIARTODEESTO

22 Publicaciones

315 Interacciones

1 Seguidores

0 Siguiendo

Lista de publicaciones de ESTOIARTODEESTO

He publicado nuevos practicas de 3º Microbiología II: Practicas..Tabla-resumen-reconocimiento-de-bacterias.pdf

3 páginas

apuntes

-

Esquemas y Tablas Bioquímica I

He publicado nuevos apuntes de 2º Bioquímica I: Esquemas y Tablas Bioquímica I

ESQUEMA DERIVADOS DE LÍPIDOS.pdf
TEMA-6.pdf
Transporte-de-lipidos.pdf
Tabla-de-aminoacidos.pdf

He publicado nuevos practicas de 2º Bioquímica I: Resumen-practicas.pdf

4 páginas

He publicado nuevos apuntes de 2º Botánica I: Algas.xlsx

excel

He publicado nuevos apuntes de 1º Geología y Edafología: Esquema-suelos-.pdf

1 página

apuntes

-

Esquema de un tema de zoo y dos de bot

He publicado nuevos apuntes de 1º Principios, Instrumentación y Metodología en Botánica, Zoología y Ecología: Esquema de un tema de zoo y dos de bot

Esquemas-ciclos-biologicos.pdf
Esquema-ontogenia.pdf
Organizacion-planta.pdf

apuntes

-

Algunos esquemas de la PIM de fisio

He publicado nuevos apuntes de 1º Principios, Instrumentación y Metodología en Fisiología Animal y Fisiología Vegetal: Algunos esquemas de la PIM de fisio

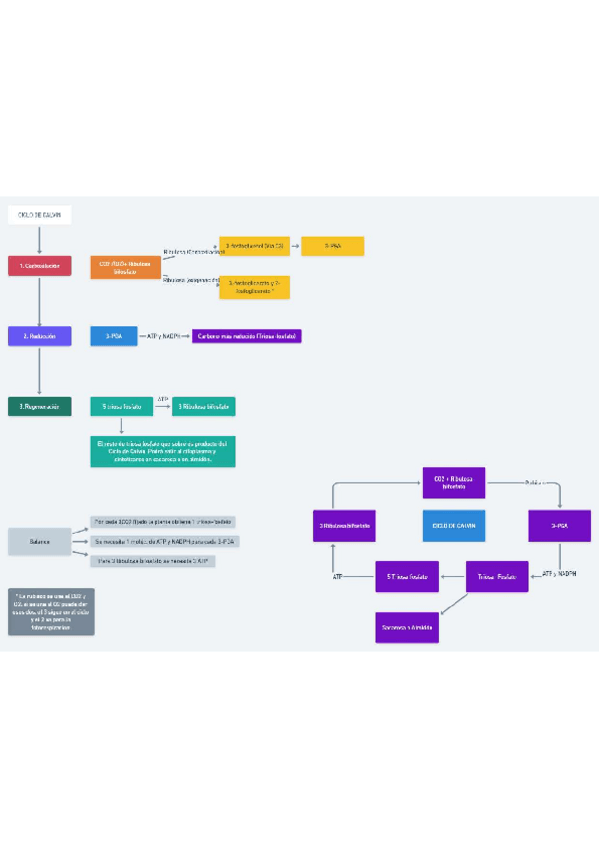
Esquema-Ciclo-de-Calvin.pdf
Esquema-Tema-agua-FV-1.pdf
Esquema-Tema-2-FA.pdf

apuntes

-

Resúmenes esquematizados de micro

He publicado nuevos apuntes de 1º Principios, Instrumentación y Metodología en Genética y Microbiología: Resúmenes esquematizados de micro

Diversidad-metabolica-bacteriana2x-1.png
EUKARYA.png
Nutricion-y-cultivo.png
Archaeas.png

He publicado nuevos apuntes de 1º Principios, Instrumentación y Metodología en Biología Celular y Bioquímica: Centrifugacion.png

Imagen