@Jorge_CB

Bio: Matriculado en bachillerato de ciencias y estudiante del Grado de Matemáticas Computacionales en la UJI.

7 Publicaciones

99 Interacciones

1 Seguidores

1 Siguiendo

Lista de publicaciones de Jorge_CB

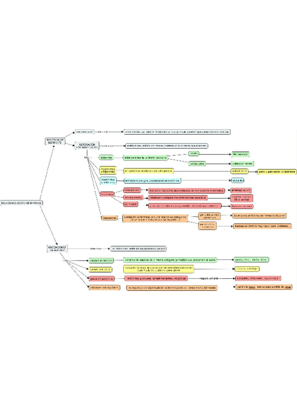
Esquema a modo de resumen de las relaciones léxico-semánticas

1 página

Resolución de las preguntas de teoría más frecuentes de la EBAU de Castellano

2 páginas

Resolución de los ejercicios respectivos a los poemas de Lorca

38 páginas

Resolución de los ejercicios: 01 de la página 284 y 02 de la página 288. Además, también se resuelve la guía de lectura (todos los apartados 1-41) y el apéndice de la página 296

21 páginas

Esquema de las puertas a lo largo de los actos de la obra y resumen esquematizado de los momentos importantes de los actos

1 página

Resolución extensa de los ejercicios: 01 de la página 312 y 02 y 03 de la página 318. Además, también se resuelve la guía de lectura (todos los capítulos 1-18)

23 páginas

Resolución de los ejercicios: 01 de la página 312 y 02 y 03 de la página 318. Además, también se resuelve la guía de lectura (todos los capítulos 1-18)

23 páginas