@paaulafddzz_

Estudios: Bachillerato ...Mostrar más

Bio: apuntes de 2 de bach

9 Publicaciones

91 Interacciones

0 Seguidores

1 Siguiendo

Lista de publicaciones de paaulafddzz_

He publicado nuevos apuntes de 2º Psicología: psicoanalisis-de-Freud.pdf

2 páginas

He publicado nuevos apuntes de 2º Historia de la Filosofía: Platon-y-Aristoteles.pdf

7 páginas

He publicado nuevos apuntes de 2º Historia de la Filosofía: Los-presocraticos-y-sofistas.pdf

4 páginas

He publicado nuevos apuntes de 2º Historia de la Filosofía: ETICA-A-NICOMANO-Etica-de-la-virtud.png

Imagen

Teoría del cambio esquema, Aristóteles, física y metafísica

Imagen

Teoría del cambio esquema, Aristóteles, física y metafísica

Imagen

Teoría de la causalidad esquema, Aristóteles, física y metafísica

Imagen

esquema sobre la teoría hilemórfica de Aristóteles, física y metafísica

Imagen

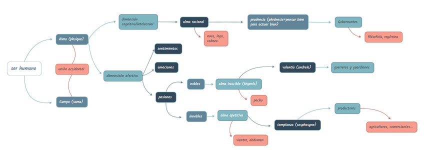
He publicado nuevos apuntes de 2º Historia de la Filosofía: ser-humano-esquema.png

Imagen