@rcemedus

Bio: Chicas de medicina, que llegan de un grado superior y ahora somos mas maquinas Solemos subir puntos importantes y muchos esquemas!!

19 Publicaciones

596 Interacciones

2 Seguidores

1 Siguiendo

Lista de publicaciones de rcemedus

He publicado nuevos apuntes de 2º Historia de la Medicina y Documentación Científica: FIGURAS-IMPORTANTES.pdf

7 páginas

He publicado nuevos apuntes de 2º Anatomía Humana II: Puntos-importantes-anatomia-humana-II.pdf

8 páginas

apuntes

-

Tablas examen final AHII

He publicado nuevos apuntes de 2º Anatomía Humana II: Tablas examen final AHII

AREAS-FUNCIONALES.pdf
NUCLEOS-TALAMICOS.pdf
NUCLEOS-HIPOTALAMO.pdf

apuntes

-

Tablas primer parcial neuroanatomia

auxiliadora espinar

TABLA-SUST-BLANCA-MED-ESPINAL.pdf
laminas-de-rexed.pdf
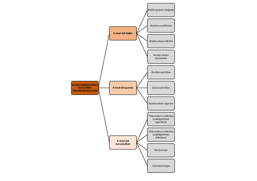
Esquema-Nucleos-de-origen-pares-craneales.pdf
PARES-CRANEALES.pdf

He publicado nuevos apuntes de 2º Anatomía Humana II: Puntos-importantes-anatomia-2o-parcial.pdf

4 páginas

He publicado nuevos apuntes de 2º Fisiología Médica I: 3.pdf

13 páginas

Notas: Error en tema 8--> fosa cecal inf o ilioapendicular Error en tema 22--> en el EMBARAZO el fundus uterino se situa a la altura del epigastrio Error en tema 25--> si los conductor MESONEFRICOS se desarrollan... Disculpen las molestias

8 páginas

He publicado nuevos apuntes de 1º Anatomía Humana General: TABLA-MUSCULOS-CABEZA.pdf

11 páginas

He publicado nuevos apuntes de 1º Anatomía Humana General: TABLA-MUSCULOS-TRONCO.pdf

10 páginas

Puntos importantes para el examen final de anatomía humana I

3 páginas

Puntos importante de BH del bloque 3. Preparación para examen

6 páginas

Nuevo tema 2020. Profesor Juan Ramon Calvo

6 páginas

apuntes

-

BLOQUE IV BH. PROF SOLEDAD LOPEZ

Profesora Soledad Lopez Enriquez Bloque IV. Cancer

TEMA-31-REGULACION-DEL-CICLO-CELULAR.pdf

CORREGID EN CARTILAGINOSO QUE ES COMPLETAMENTE AVASCULAR

5 páginas