@SEV92

18 Publicaciones

602 Interacciones

1 Seguidores

2 Siguiendo

Lista de publicaciones de SEV92

He publicado nuevos practicas de 2º Instalaciones I: MEMORIA-INSTALACIONES.pdf

37 páginas

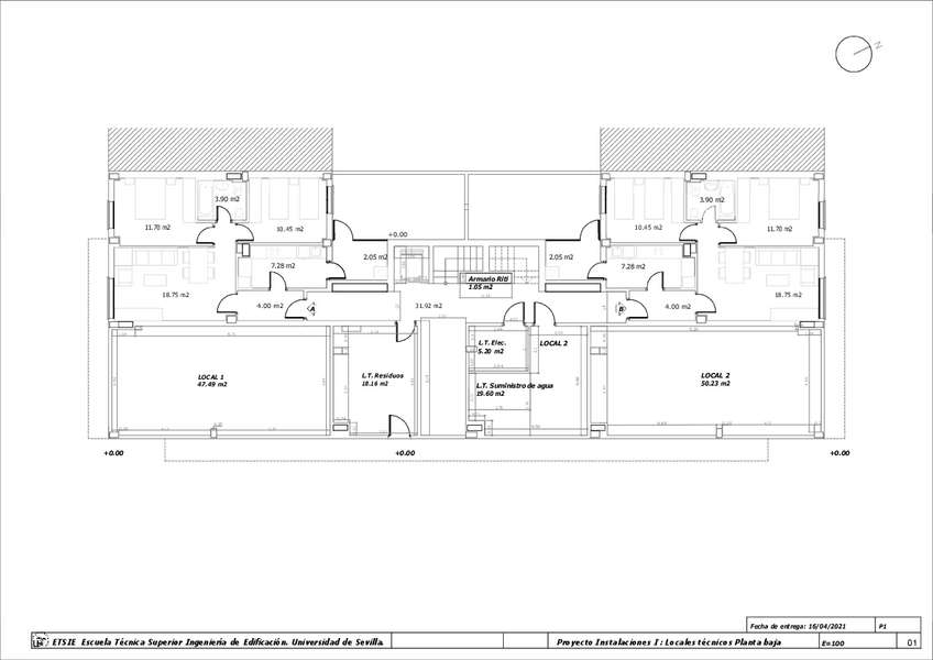
He publicado nuevos practicas de 2º Instalaciones I: INSTALACIONES-I.pdf

27 páginas

He publicado nuevos apuntes de 2º Construcción I: Geotecnia y Cimientos: Practica-Bloque-3-Estabilidad-de-Taludes.pdf

3 páginas

He publicado nuevos apuntes de 2º Construcción I: Geotecnia y Cimientos: Practica-10-bloque-3.pdf

2 páginas

He publicado nuevos apuntes de 2º Construcción I: Geotecnia y Cimientos: PRACTICA-7-RESOLUCION-DE-MUROS-DE-SONTANOS.pdf

1 página

He publicado nuevos apuntes de 2º Construcción I: Geotecnia y Cimientos: Practica-6-Pilotes-y-encepados.pdf

1 página

He publicado nuevos apuntes de 2º Construcción I: Geotecnia y Cimientos: PRACTICA-5-LOSA-DE-CIMENTACION.pdf

1 página

He publicado nuevos apuntes de 2º Construcción I: Geotecnia y Cimientos: Practica-2.pdf

1 página

He publicado nuevos apuntes de 2º Construcción I: Geotecnia y Cimientos: Practica-2.pdf

1 página

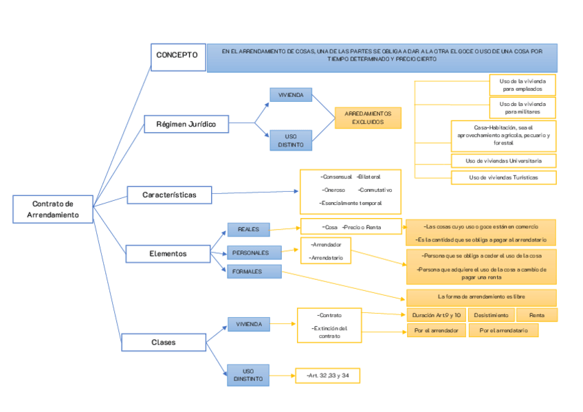
He publicado nuevos apuntes de 1º Derecho: ESQUEMA-CONTRATOS-DE-ARRENDAMIENTOS.pdf

2 páginas

He publicado nuevos apuntes de 1º Derecho: Apuntes-Derecho-.pdf

40 páginas

He publicado nuevos practicas de 1º Geometría Descriptiva I: TEOREMAS-DE-CUADRICAS.pdf

1 página

He publicado nuevos practicas de 1º Geometría Descriptiva I: PRACTICAS-SOMBRAS.pdf

1 página

He publicado nuevos apuntes de 1º Geometría Descriptiva I: PIRAMIDE.pdf

1 página

He publicado nuevos apuntes de 1º Geometría Descriptiva I: OCTAEDRO.pdf

1 página

He publicado nuevos practicas de 1º Geometría Descriptiva I: Hexaedro.pdf

1 página

examenes

-

EXAMENES GEOMETRIA I

He publicado nuevos examenes de 1º Geometría Descriptiva I: EXAMENES GEOMETRIA I

EXAMEN-GEOMETRIA.pdf
EXAMEN-GEOMETRIA-I.pdf