Tecnicatura Universitaria en Marketing y Publicidad Digital (UES2)
Córdoba - Argentina
Asignaturas de Tecnicatura Universitaria en Marketing y Publicidad Digital (UES2)
Asignatura
arrow_downward2º
•
1 posts
2º
•
0 posts
2º
•
0 posts
1º
•
0 posts
2º
•
0 posts
1º
•
0 posts
1º
•
1 posts
1º
•
0 posts
1º
•
0 posts
1º
•
0 posts
2º
•
4 posts
3º
•
0 posts
2º
•
0 posts
1º
•
0 posts
1º
•
1 posts
Últimas publicaciones de Tecnicatura Universitaria en Marketing y Publicidad Digital (UES2)
He publicado nuevos apuntes de 1º Tecnologías en Marketing Digital: Resumen-completo-tecnologia-en-marketingcompressed.pdf
He publicado nuevos apuntes de 2º Administración de Comunidades en Línea: Resumen-administracion-mudulo-3-y-4.pdf
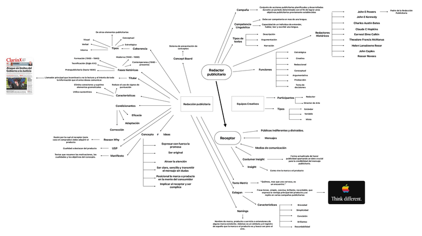
He publicado nuevos otros de 2º Redacción Publicitaria: Resumen-Parcial-2-Redaccion-Pub.pdf
He publicado nuevos otros de 2º Redacción Publicitaria: Resumen-Redaccion-Publicitaria-Parcial-2-Ramayo-Matias.pdf
He publicado nuevos otros de 2º Redacción Publicitaria: Preguntero-2-PARCIAL-REDACCION-PUBLICITARIA.pdf
He publicado nuevos examenes de 2º Redacción Publicitaria: Redaccion-publicitaria-Unidad-1.pdf
