Glucólisis
La glucólisis es un proceso bioquímico esencial que transforma la glucosa en energía, y se aborda en este artículo con detalle. Este fenómeno metabólico es crucial para todas las formas de vida, ya que proporciona la energía necesaria para realizar diversas funciones celulares. A continuación, exploraremos su descubrimiento, funciones, etapas y su relevancia en el metabolismo de plantas.
Introducción a la Glucólisis
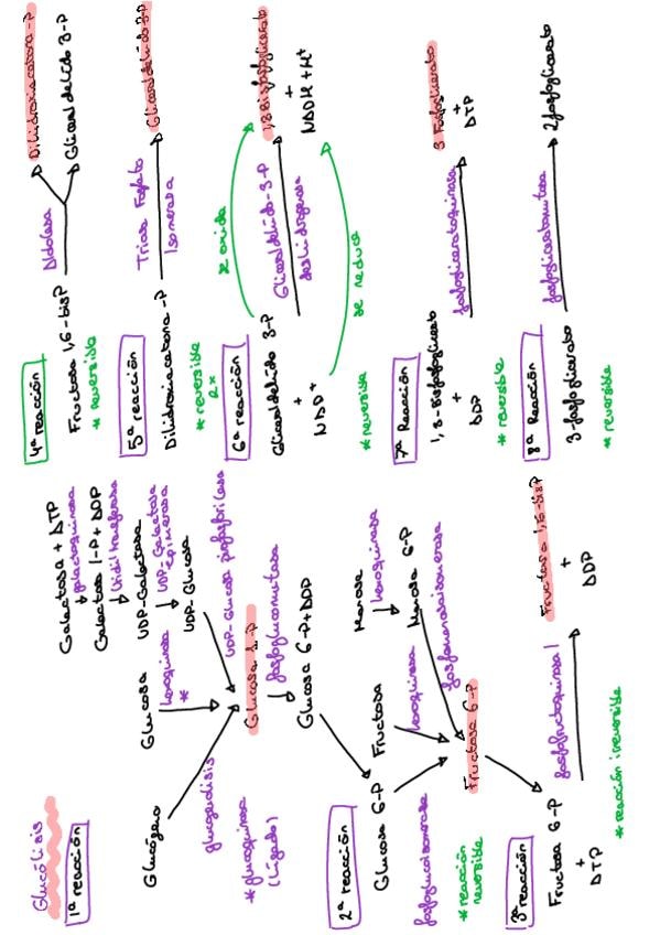
keyboard_arrow_downEl término glucólisis proviene del griego, donde "glycos" significa azúcar y "lysis" significa ruptura o descomposición. Este proceso se encarga de la oxidación de la glucosa para la obtención de energía, resultando en dos moléculas de piruvato. La glucólisis se desarrolla en dos fases principales y consiste en un total de diez reacciones enzimáticas. Es importante destacar que puede ocurrir tanto en presencia de oxígeno, en un proceso denominado aerobio, como en ausencia de este, lo que se conoce como anaerobiosis.
La glucólisis fue descrita inicialmente por científicos como Gustav Embden y Otto Fritz Meyerhof, quienes establecieron la vía de Embden-Meyerhof, la cual es la más representativa dentro de este proceso. A lo largo de los años, otros investigadores han analizado la glucólisis desde ángulos distintos, contribuyendo a una comprensión más amplia de esta vía metabólica y sus variaciones, como la ruta de Entner-Doudoroff.
Ya en el siglo XX, se comenzaron a realizar estudios más profundos que desvelaron aspectos críticos sobre cómo la glucólisis interactúa con otros procesos metabólicos. Estos hallazgos han sido fundamentales para la biología celular y el entendimiento del metabolismo de los seres vivos.
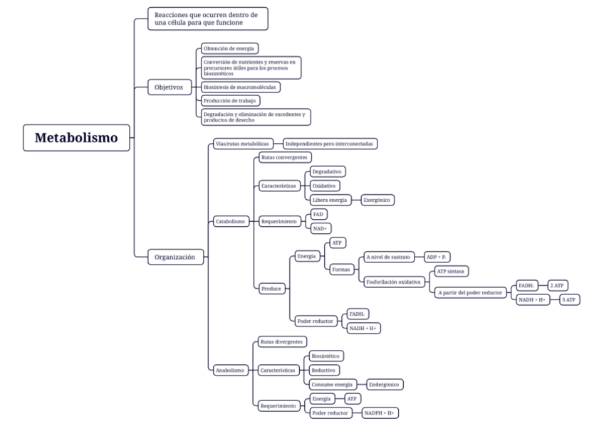
La glucólisis es la vía inicial del catabolismo de carbohidratos, permitiendo la producción rápida de energía. Durante este proceso, las células obtienen ATP, que actúa como fuente de energía, y NADH, que se utiliza en otras reacciones metabólicas. Este camino es especialmente crucial en situaciones donde se necesita un aporte inmediato de energía, como durante el ejercicio físico intenso.
Otro aspecto importante es que la glucólisis genera piruvato, el cual puede seguir hacia otros caminos metabólicos, como el ciclo de Krebs, que permite la producción adicional de energía en condiciones aeróbicas.
Etapas de la Glucólisis
keyboard_arrow_downLa glucólisis se divide en dos fases clave: la fase de gasto de energía y la fase de obtención de energía. Cada fase presenta una serie de reacciones enzimáticas específicas que son cruciales para el funcionamiento eficiente del metabolismo celular.
Durante esta fase, la glucosa se convierte en gliceraldehído-3-fosfato utilizando dos moléculas de ATP. Este paso es esencial porque prepara a la glucosa para su transformación en productos energéticos finales. A pesar de que parece un costo energético inicial, esta inversión permitirá un mayor rendimiento en la fase posterior.
Además, el proceso de fosforilación en esta fase es un mecanismo clave que marca la dirección metabólica, y garantiza que la glucosa esté adecuadamente activada para ser procesada en etapas posteriores. Este principio de utilización de energía inicial para generar rendimientos mayores es un concepto fundamental en bioquímica.
Una vez que se han producido las moléculas intermedias de gliceraldehído-3-fosfato, comienza la fase de obtención de energía. En esta etapa, los compuestos pasan por una serie de reacciones que culminan en la producción de ATP y piruvato. De hecho, por cada dos moléculas de gliceraldehído-3-fosfato, se producen cuatro moléculas de ATP, lo que constituye un neto de dos ATP tras restar los utilizados en la fase anterior.
Durante esta fase, también se genera NADH, un donador de electrones que se utilizará en rutas respiratorias, resaltando la interconexión entre las vías metabólicas. El piruvato resultante es versátil, pudiendo entrar en la fermentación si las condiciones son anaeróbicas o en el ciclo de Krebs en presencia de oxígeno.
Glucólisis en Plantas
keyboard_arrow_downAdemás de ser un proceso fundamental en los animales y microorganismos, la glucólisis también es esencial en el metabolismo de las plantas. Estas organismos generan glucosa a través de la fotosíntesis y utilizan la glucólisis durante la respiración celular para liberar energía almacenada.
Las plantas, a diferencia de lo que podría pensarse, realizan la respiración independientemente de la fotosíntesis. Durante la noche, cuando la fotosíntesis no es posible, las plantas dependen de la glucólisis para obtener energía. En este sentido, la glucólisis permite la conversión de los azúcares almacenados en energía, asegurando así su supervivencia en períodos de oscuridad.
La capacidad de las plantas para generar ATP a partir de glucosa es un ejemplo destacado de la resiliencia de estos organismos, demostrando cómo la glucólisis puede ser un atacante energético a corto plazo en la vida vegetal.
En las plantas, algunas de las reacciones glucolíticas se conectan con el ciclo de Calvin, donde se fija el carbono para la producción de glucosa. Esta conexión entre ciclos muestra la elegante red de procesos metabólicos que permiten a las plantas sintetizar y utilizar energías de manera eficaz.
En resumen, la glucólisis no solo juega un papel vital en el metabolismo de animales, sino que también está intrínsecamente ligada a las estrategias energéticas de las plantas, resaltando su importancia en el ecosistema global.
Perspectivas Futuras y Conclusión
keyboard_arrow_downA medida que avanzamos en nuestro entendimiento de la glucólisis, las investigaciones continúan abriendo nuevas oportunidades en campos como la biotecnología y la medicina. Comprender mejor cómo modulación de la glucólisis puede influir en condiciones de salud como la diabetes o la obesidad ofrece caminos prometedores para tratamientos innovadores.
La glucólisis, aunque se conoce desde hace más de un siglo, sigue siendo un área activa de investigación. La relevancia de este proceso para entender los fundamentos del metabolismo humano y vegetal resalta su importancia en la biología moderna.
En conclusión, la glucólisis es mucho más que una simple vía metabólica; es un proceso que sustenta la vida misma, uniendo diferentes formas de vida y preparando el camino para una comprensión más profunda de los sistemas biológicos.
Publicaciones sobre Glucólisis
He publicado nuevos apuntes de 1º Bioquímica: TEMA-8-BIOQUIMICA-GLUCOLISIS.pdf
He publicado nuevos apuntes de 1º Bioquímica: Bloc 4 - Glucòlisis, Gluconeogenesis i Cicle de Cori.pdf
apuntes
-
Bioquímica
He publicado nuevos apuntes de 1º Bioquímica y Biología Molecular: Bioquímica
He publicado nuevos apuntes de 1º Bioquímica Metabólica: Glucolisis-Esquema-Proceso.pdf
apuntes
-
Apuntes
He publicado nuevos apuntes de 2º Biología Molecular y Bioquímica: Apuntes
apuntes
-
Apuntes en castellano 2024/25
He publicado nuevos apuntes de 1º Bioquímica: Apuntes en castellano 2024/25
apuntes
-
Metabolismo de glucidos
He publicado nuevos apuntes de 1º Bioquímica: Metabolismo de glucidos
apuntes
-
SEGUNDO PARCIAL BQ
Subo apuntes del segundo parcial de Bioquímica con intención de ayudar. Mucha suerte y muchas gracias <3
apuntes
-
Resúmenes
Resúmenes de los procesos y las cosas más importantes
apuntes
-
Rutas metabólicas
He subido las rutas metabólicas más importantes de forma esquematizada para que sea más fácil estudiarlas.
He publicado nuevos apuntes de 2º Bioquímica y Biología Molecular II: TEMA-5.-Digestión-de-glúcidos.-Glucolisis.pdf.pdf.pdf
He publicado nuevos apuntes de 1º Bioquímica y Biología Molecular: UNIDAD-15-CATABOLISMO-DE-GLUCIDOS-Y-GLUCOLISIS.-RUTA-DE-LAS-PENTOSAS-FOSFATO.pdf
apuntes
-
Bioquímica
apuntes hechos a partir de las presentaciones de clase, explicaciones de la profesora y explicaciones de IA
He publicado nuevos apuntes de 2º Bioquímica II: Metabolismo: Glucolisis--regulacion--Fermentacion.pdf
Inicio del proceso de la glucólisis, fase preparatoria
apuntes
-
Parcial 2
He publicado nuevos apuntes de 2º Bioquímica: Parcial 2
apuntes
-
1er Parcial Bioqui II
He publicado nuevos apuntes de 1º Bioquímica II: 1er Parcial Bioqui II