
Grado en Educación Social (UAB)
Bellaterra
Asignaturas de Grado en Educación Social (UAB)
Asignatura
arrow_downward2º
•
34 posts
1º
•
10 posts
1º
•
44 posts
2º
•
38 posts
4º
•
0 posts
4º
•
2 posts
4º
•
0 posts
3º
•
9 posts
3º
•
22 posts
1º
•
2 posts
4º
•
0 posts
4º
•
0 posts
4º
•
6 posts
4º
•
0 posts
1º
•
55 posts
4º
•
1 posts
1º
•
33 posts
4º
•
2 posts
3º
•
19 posts
3º
•
11 posts
4º
•
14 posts
2º
•
67 posts
2º
•
27 posts
4º
•
1 posts
3º
•
22 posts
3º
•
0 posts
4º
•
1 posts
1º
•
18 posts
1º
•
27 posts
4º
•
0 posts
4º
•
4 posts
4º
•
4 posts
Últimas publicaciones de Grado en Educación Social (UAB)
He publicado nuevos apuntes de 2º Investigar en Educación: BLOC-QUANTITATIU-INVESTIGAR-EN-EDUCACIO.pdf
He publicado nuevos apuntes de 4º treball de final de grau: Actes-reunions.pdf
He publicado nuevos apuntes de 4º treball de final de grau: Segona-entrega.pdf
He publicado nuevos apuntes de 4º Practicum II: Informe-de-practiques.pdf
He publicado nuevos apuntes de 2º Diseño, Seguimiento y Evaluación de Planes y Programas: BLOC-II-Deteccio-i-avaluacio-de-necessitats.pdf
He publicado nuevos apuntes de 2º La Organización y los Grupos: APUNTES-ORGANITZACIO.pdf
He publicado nuevos apuntes de 2º Investigar en Educación: APUNTES-BLOC-B2-QUANTI-T-1-2.pdf
He publicado nuevos apuntes de 2º Investigar en Educación: APUNTES-BLOC-B2-QUANTI-T-3-4.pdf
He publicado nuevos apuntes de 2º Diseño, Seguimiento y Evaluación de Planes y Programas: APUNTES-BLOQUE-C.pdf
He publicado nuevos apuntes de 2º Diseño, Seguimiento y Evaluación de Planes y Programas: APUNTES-BLOC-B.pdf
He publicado nuevos apuntes de 2º Antropología y Filosofía de la Educación: ANTROPOLOGIA-APUNTES.pdf
He publicado nuevos apuntes de 2º Antropología y Filosofía de la Educación: APUNTES-FILO.pdf
He publicado nuevos apuntes de 4º Trabajo Social y Discriminación: Bloc-1-Apunts-treball-social-i-discriminacio.pdf
He publicado nuevos apuntes de 4º Infancia y Adolescencia en Riesgo: BLOC-2-INFANCIA-I-ADOLESCENCIA.pdf
He publicado nuevos apuntes de 4º Infancia y Adolescencia en Riesgo: Bloc-1-Apunts-Infancia-i-adolescencia-en-risc.pdf
He publicado nuevos apuntes de 4º Educación Para la Salud: Bloc-2-Apunts-ed-x-la-salut.pdf
He publicado nuevos apuntes de 4º Educación Para la Salud: Bloc-1-apunts-ed-x-salut.pdf
He publicado nuevos apuntes de 3º Educación con las Personas Adultas: SEMINARIS-ED-X-PERSONES-ADULTES.pdf
He publicado nuevos apuntes de 3º Educación con las Personas Adultas: Apunts-ed-adults.pdf
apuntes
-
Apunts Educació i contextos educatius
Apuntes completos de todos los bloques de Educación i contextos educativos.
Apunts de la part d'Habilitats Comunicatives COS I VEU.
apuntes
-
Apunts de Psicologia Evolutiva
Apunts complets amb informació de les presentacions i de les explicacions a classe.
Part 2 de l'assignatura de Procés d'Ensenyament i Aprenentatge.
Part 1 de l'ansignatura del Procés d'Ensenyament i Aprenentatge.
Apunts complets de la segona part de l'assignatura de Historia i Teories de l'Educació
Apunts complets de la primera part de l'assignatura Història de l'educació
He publicado nuevos apuntes de 2º Investigar en Educación: BLOC-B-dijous.pdf
He publicado nuevos apuntes de 1º El Proceso de Enseñanza y Aprendizaje: Proces-daprenentatge-2.pdf
He publicado nuevos apuntes de 1º El Proceso de Enseñanza y Aprendizaje: El-proces-densenyament-aprenentatge.pdf
He publicado nuevos apuntes de 2º Bases Sociopolíticas de la Educación: Sociopolitica-bloc-b.pdf
He publicado nuevos apuntes de 2º Bases Sociopolíticas de la Educación: Bases-sociopolitiques-bloc-A.pdf
He publicado nuevos apuntes de 2º Investigar en Educación: Investigar-en-educacio.pdf
He publicado nuevos apuntes de 2º Antropología y Filosofía de la Educación: Filosofia-de-leducacio.pdf
He publicado nuevos apuntes de 2º Antropología y Filosofía de la Educación: Antropologia.pdf
He publicado nuevos otros de 4º Democracia y Participación Social: RESUMEN-TEXTOS.pdf
He publicado nuevos apuntes de 4º Democracia y Participación Social: Democracia-i-participacio-social.pdf
He publicado nuevos apuntes de 4º Trabajo Social y Discriminación: Treball-social-i-discriminacio-part-2.pdf
He publicado nuevos apuntes de 2º Bases Sociopolíticas de la Educación: BASES-SOCIOPOLITIQUES-EXAMEN-2.pdf
He publicado nuevos apuntes de 1º Teorías e Historia de la Educación: Historia-de-leducacio.pdf
He publicado nuevos apuntes de 1º Aspectos Biopsicológicos de la Persona: Bloc-1-Aspectes.pdf
He publicado nuevos apuntes de 1º Educación y Contextos Educativos: Bloc-A-Ricard-Benito.pdf
He publicado nuevos apuntes de 2º Investigar en Educación: BLOC-A-INVESTIGAR-EN-EDUCACIO-1.pdf
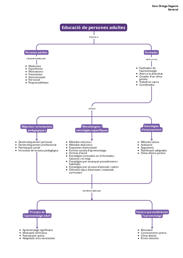
He publicado nuevos apuntes de 4º Estrategias Didácticas para la Formación de las Personas Adultas: Mapa-general.pdf
He publicado nuevos apuntes de 4º Estrategias Didácticas para la Formación de las Personas Adultas: Mapa-conceptual-5.pdf
He publicado nuevos apuntes de 4º Estrategias Didácticas para la Formación de las Personas Adultas: Mapa-conceptual-4.pdf
He publicado nuevos trabajos de 4º Estrategias Didácticas para la Formación de las Personas Adultas: Mapa-conceptual-3.pdf
He publicado nuevos trabajos de 4º Estrategias Didácticas para la Formación de las Personas Adultas: Mapa-conceptual-2.pdf
He publicado nuevos trabajos de 4º Estrategias Didácticas para la Formación de las Personas Adultas: Mapa-conceptual-1.pdf
He publicado nuevos trabajos de 4º Estrategias Didácticas para la Formación de las Personas Adultas: REFLEXIO-CRITICA.pdf
He publicado nuevos trabajos de 4º Educación en el Tiempo Libre de Niños y Jóvenes: REFLEXIO-CONCEPTUAL.pdf
He publicado nuevos apuntes de 4º Educación en el Tiempo Libre de Niños y Jóvenes: ANALISI-DUN-CAS.pdf
He publicado nuevos apuntes de 4º Instituciones de Justicia y de Reeducación: Apunts-justicia.pdf
He publicado nuevos trabajos de 4º Orientación e Inserción Sociolaboral: ACTIVITAT-TEORICA.pdf
He publicado nuevos apuntes de 1º Psicología Evolutiva y de la Educación: ACTITUDES-EN-PSICOLOGIA-SOCIAL.pdf