
Grado en Ciencia, Tecnología y Humanidades (UAB)
Bellaterra
Sube tus apuntes
arrow_forwardAsignaturas de Grado en Ciencia, Tecnología y Humanidades (UAB)
Asignatura
arrow_downward1º
•
0 posts
2º
•
2 posts
4º
•
3 posts
3º
•
1 posts
2º
•
0 posts
2º
•
1 posts
3º
•
1 posts
2º
•
3 posts
4º
•
3 posts
4º
•
4 posts
2º
•
0 posts
4º
•
0 posts
2º
•
0 posts
2º
•
0 posts
3º
•
1 posts
1º
•
0 posts
1º
•
0 posts
1º
•
2 posts
3º
•
1 posts
3º
•
0 posts
3º
•
1 posts
4º
•
3 posts
4º
•
3 posts
3º
•
1 posts
4º
•
3 posts
1º
•
3 posts
2º
•
1 posts
1º
•
0 posts
2º
•
1 posts
4º
•
0 posts
3º
•
0 posts
3º
•
1 posts
4º
•
3 posts
2º
•
0 posts
4º
•
3 posts
4º
•
3 posts
4º
•
3 posts
4º
•
0 posts
4º
•
3 posts
1º
•
0 posts
3º
•
0 posts
1º
•
0 posts
4º
•
3 posts
4º
•
0 posts
1º
•
0 posts
Últimas publicaciones de Grado en Ciencia, Tecnología y Humanidades (UAB)
He publicado nuevos apuntes de 4º Ecología Humana: Ecologia-Humana-Apuntes.pdf
Reseña crítica de la Introducción y el Capítulo III “‘Con mano sincera y ojo fiel’: la técnica de la representación” en El arte de describir: El arte holandés en el siglo XVII, de Svetlana Alpers
He publicado nuevos apuntes de 3º Medicina y Sociedad Contemporánea: Medicina-y-Sociedad-Contemporanea.pdf
He publicado nuevos apuntes de 3º Historia de la Tecnociencia: Historia-de-la-tecnociencia-1a-parte.pdf
He publicado nuevos apuntes de 3º Género y Ciencia: Genero-y-ciencia.pdf
He publicado nuevos apuntes de 3º Gestión y Evaluación de la Ciencia: Gestion-y-evaluacion-de-la-ciencia-13.pdf
He publicado nuevos apuntes de 3º Física y Pensamiento Contemporáneo: Fisica-y-pensamiento-contemporaneo.pdf
He publicado nuevos apuntes de 3º Cultura Material y Visual de la Ciencia: Cultura-visual-de-la-ciencia.pdf
He publicado nuevos apuntes de 3º Ciencia y Literatura: Ciencia-y-Literatura.pdf
He publicado nuevos apuntes de 2º Lenguaje y cognición: Lenguaje-y-Cognicion.pdf
He publicado nuevos apuntes de 2º Inteligencia Natural y Artificial: Inteligencia-Natural-y-Artificial.pdf
He publicado nuevos trabajos de 2º Cultura y Tecnología: Ensayo-resumen-del-curso-Cultura-y-Tecnologia.pdf
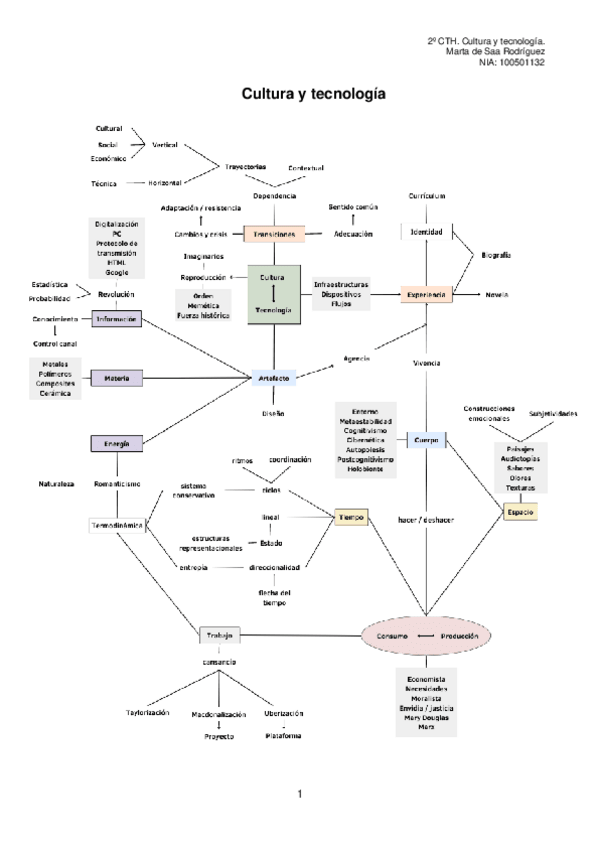
He publicado nuevos apuntes de 2º Cultura y Tecnología: Esquemas-y-conceptos-Cultura-y-Tecnologia.pdf
He publicado nuevos apuntes de 2º Cultura y Tecnología: Cultura-y-tecnologia.pdf
He publicado nuevos apuntes de 2º Cosmología y Cultura: Cosmologia-y-Cultura.pdf
He publicado nuevos apuntes de 2º Arte, Ciencia y Tecnología: Arte-Ciencia-y-Tecnologia.pdf
He publicado nuevos apuntes de 1º Historia Social del Conocimiento: Historia-Social-del-Conocimiento-segunda-mitad.pdf
He publicado nuevos apuntes de 1º Historia Social del Conocimiento: Historia-Social-del-Conocimiento-Primera-Mitad.pdf
He publicado nuevos apuntes de 1º Fundamentos de Sociologia: Sociologia-segunda-mitad.pdf
He publicado nuevos apuntes de 1º Fundamentos de Sociologia: Sociologia-primera-mitad.pdf
He publicado nuevos apuntes de 1º Filosofía de la Ciencia y de la Tecnología: Filosofia-de-la-ciencia.pdf
He publicado nuevos apuntes de 1º Filosofía de la Ciencia y de la Tecnología: Filosofia-de-la-tecnologia.pdf
He publicado nuevos otros de 4º treball de final de grau: GUIA-DOCENTE-Sociologia-de-la-Cultura.pdf
He publicado nuevos otros de 4º treball de final de grau: GUIA-DOCENTE-INGLES-Sociologia-de-la-Cultura.pdf
He publicado nuevos otros de 4º treball de final de grau: GUIA-DOCENTE-CATALAN-Sociologia-de-la-Cultura.pdf
He publicado nuevos otros de 4º Pensamiento Literario: GUIA-DOCENTE-Pensamiento-literario.pdf
He publicado nuevos otros de 4º Pensamiento Literario: GUIA-DOCENTE-INGLES-Pensamiento-literario.pdf
He publicado nuevos otros de 4º Pensamiento Literario: GUIA-DOCENTE-CATALAN-Pensamiento-literario.pdf
He publicado nuevos otros de 4º Orígenes Humanos: GUIA-DOCENTE-Origenes-Humanos.pdf
He publicado nuevos otros de 4º Orígenes Humanos: GUIA-DOCENTE-INGLES-Origenes-Humanos.pdf
He publicado nuevos otros de 4º Orígenes Humanos: GUIA-DOCENTE-CATALAN-Origenes-Humanos.pdf
He publicado nuevos otros de 4º Nanotecnología y Sociedad: GUIA-DOCENTE-Nanotecnologia-y-Sociedad.pdf
He publicado nuevos otros de 4º Nanotecnología y Sociedad: GUIA-DOCENTE-INGLES-Nanotecnologia-y-Sociedad.pdf
He publicado nuevos otros de 4º Nanotecnología y Sociedad: GUIA-DOCENTE-CATALAN-Nanotecnologia-y-Sociedad.pdf
He publicado nuevos otros de 4º treball de final de grau: GUIA-DOCENTE-Museologia.pdf
He publicado nuevos otros de 4º treball de final de grau: GUIA-DOCENTE-INGLES-Museologia.pdf
He publicado nuevos otros de 4º treball de final de grau: GUIA-DOCENTE-CATALAN-Museologia.pdf
He publicado nuevos otros de 4º Medicina, Cine y Literatura: GUIA-DOCENTE-Medicina-Cine-y-Literatura.pdf
He publicado nuevos otros de 4º Medicina, Cine y Literatura: GUIA-DOCENTE-INGLES-Medicina-Cine-y-Literatura.pdf
He publicado nuevos otros de 4º Medicina, Cine y Literatura: GUIA-DOCENTE-CATALAN-Medicina-Cine-y-Literatura.pdf
He publicado nuevos otros de 4º Literatura Comparada y Estudios Culturales: GUIA-DOCENTE-Literatura-comparada-y-estudios-culturales.pdf
He publicado nuevos otros de 4º Literatura Comparada y Estudios Culturales: GUIA-DOCENTE-CATALAN-Literatura-comparada-y-estudios-culturales.pdf
He publicado nuevos otros de 4º Literatura Comparada y Estudios Culturales: GUIA-DOCENTE-INGLES-Literatura-comparada-y-estudios-culturales.pdf
He publicado nuevos otros de 4º Historia Social y Económica del mundo contemporáneo: GUIA-DOCENTE-Historia-Social-y-Economica-del-mundo.pdf
He publicado nuevos otros de 4º Historia Social y Económica del mundo contemporáneo: GUIA-DOCENTE-INGLES-Historia-Social-y-Economica-del-mundo.pdf
He publicado nuevos otros de 4º Historia Social y Económica del mundo contemporáneo: GUIA-DOCENTE-CATALAN-Historia-Social-y-Economica-del-mundo.pdf
He publicado nuevos otros de 4º Historia de las Matemáticas: GUIA-DOCENTE-Historia-de-las-Matematicas.pdf
He publicado nuevos otros de 4º Historia de las Matemáticas: GUIA-DOCENTE-INGLES-Historia-de-las-Matematicas.pdf
He publicado nuevos otros de 4º Historia de las Matemáticas: GUIA-DOCENTE-CATALAN-Historia-de-las-Matematicas.pdf
He publicado nuevos otros de 4º treball de final de grau: GUIA-DOCENTE-Historia-de-la-genetica.pdf
He publicado nuevos otros de 4º treball de final de grau: GUIA-DOCENTE-INGLES-Historia-de-la-genetica.pdf
He publicado nuevos otros de 4º treball de final de grau: GUIA-DOCENTE-INGLES-Historia-de-la-genetica.pdf
He publicado nuevos otros de 4º treball de final de grau: GUIA-DOCENTE-Historia-de-la-Fisica.pdf
He publicado nuevos otros de 4º treball de final de grau: GUIA-DOCENTE-INGLES-Historia-de-la-Fisica.pdf
He publicado nuevos otros de 4º treball de final de grau: GUIA-DOCENTE-CATALAN-Historia-de-la-Fisica.pdf
He publicado nuevos otros de 4º Fotografía y Cine: Clasicismo y Postmodernidad: GUIA-DOCENTE-Fotografia-y-Cine-Clasicismo-y-Postmodernidad.pdf
He publicado nuevos otros de 4º Fotografía y Cine: Clasicismo y Postmodernidad: GUIA-DOCENTE-INGLES-Fotografia-y-Cine-Clasicismo-y-Postmodernidad.pdf
He publicado nuevos otros de 4º Fotografía y Cine: Clasicismo y Postmodernidad: GUIA-DOCENTE-CATALAN-Fotografia-y-Cine-Clasicismo-y-Postmodernidad.pdf
He publicado nuevos otros de 4º treball de final de grau: GUIA-DOCENTE-Ecologia-humana.pdf
He publicado nuevos otros de 4º treball de final de grau: GUIA-DOCENTE-INGLES-Ecologia-humana.pdf