
Grado en Administración y Dirección de Empresas (UCLM)
Toledo
Asignaturas de Grado en Administración y Dirección de Empresas (UCLM)
Asignatura
arrow_downward3º
•
62 posts
4º
•
0 posts
4º
•
2 posts
4º
•
8 posts
3º
•
58 posts
2º
•
95 posts
1º
•
142 posts
4º
•
14 posts
1º
•
149 posts
3º
•
64 posts
3º
•
31 posts
4º
•
18 posts
3º
•
58 posts
4º
•
6 posts
4º
•
29 posts
4º
•
2 posts
3º
•
66 posts
2º
•
119 posts
1º
•
55 posts
4º
•
4 posts
4º
•
15 posts
1º
•
119 posts
2º
•
100 posts
4º
•
0 posts
1º
•
65 posts
1º
•
112 posts
2º
•
48 posts
3º
•
41 posts
4º
•
0 posts
4º
•
5 posts
2º
•
42 posts
1º
•
41 posts
1º
•
46 posts
1º
•
82 posts
4º
•
3 posts
3º
•
18 posts
2º
•
62 posts
4º
•
0 posts
2º
•
82 posts
4º
•
0 posts
Últimas publicaciones de Grado en Administración y Dirección de Empresas (UCLM)
examenes
-
Examenes
He publicado nuevos examenes de 3º Fiscalidad Empresarial: Introducción y Fiscalidad Personal: Examenes
He publicado nuevos examenes de 1º Estadística Empresarial: Examen-Tipo-Test-F.pdf
He publicado nuevos apuntes de 1º Estadística Empresarial: Examen-Tipo-Test-E.pdf
He publicado nuevos apuntes de 3º Fiscalidad Empresarial: Introducción y Fiscalidad Personal: Esquema-IRPF.pdf
He publicado nuevos examenes de 1º Estadística Empresarial: Kahoot-estadistica.pdf
He publicado nuevos examenes de 3º Dirección Financiera: Esquema-Tarde-D.Financiera.pdf
He publicado nuevos apuntes de 3º Fiscalidad Empresarial: Introducción y Fiscalidad Personal: ESQUEMA-RENDIMIENTOS-FACTOR-TRABAJO.png
He publicado nuevos apuntes de 3º Fiscalidad Empresarial: Introducción y Fiscalidad Personal: ESQUEMA-RENDIMIENTOS-FACTOR-CAPITAL.png
He publicado nuevos apuntes de 3º Fiscalidad Empresarial: Introducción y Fiscalidad Personal: ESQUEMA-RENDIMIENTOS-ACTIVIDADES-ECONOMICAS.png
He publicado nuevos apuntes de 3º Fiscalidad Empresarial: Introducción y Fiscalidad Personal: ESQUEMA-GENERAL.png
He publicado nuevos apuntes de 3º Fiscalidad Empresarial: Introducción y Fiscalidad Personal: ESQUEMA-GANANCIAS-Y-PERDIDAS-PATRIMONIALES.png
He publicado nuevos apuntes de 3º Fiscalidad Empresarial: Introducción y Fiscalidad Personal: ESQUEMA-DEL-MINIMO-PERSONAL-Y-FAMILIAR.png
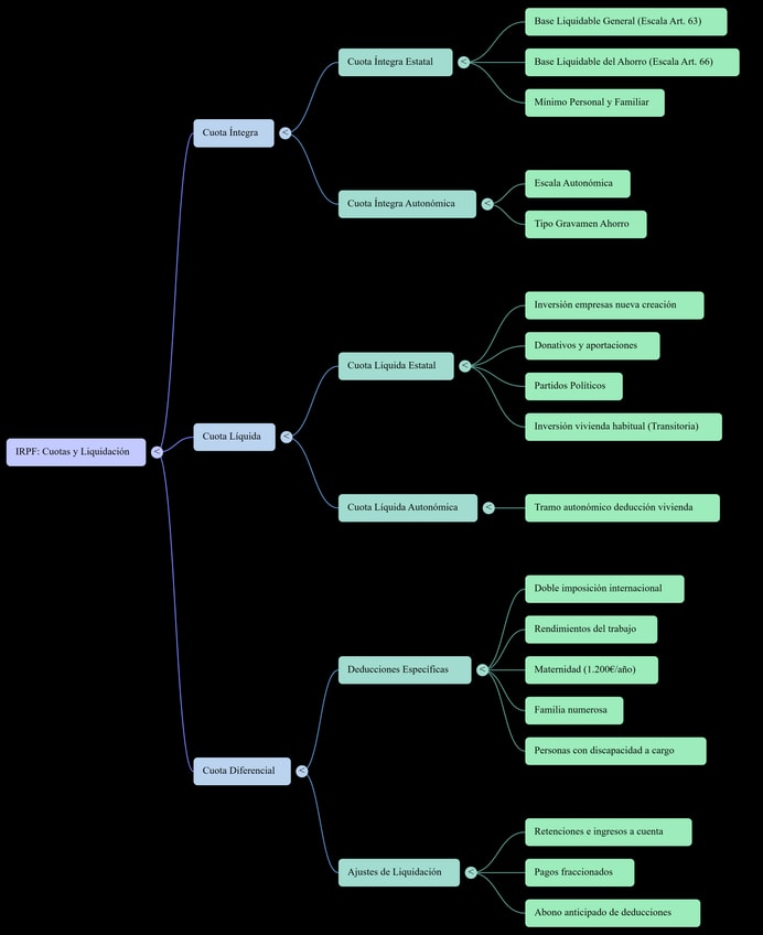
He publicado nuevos apuntes de 3º Fiscalidad Empresarial: Introducción y Fiscalidad Personal: ESQUEMA-CUOTAS.png
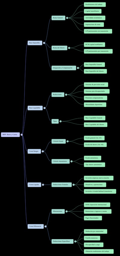
He publicado nuevos apuntes de 3º Fiscalidad Empresarial: Introducción y Fiscalidad Personal: ESQUEMA-BASES-IMPONIBLE-Y-LIQUIDABLE.png
He publicado nuevos apuntes de 3º Investigación de Mercados: RENDIMIENTOS-DEL-FACTOR-TRABAJO.pdf
He publicado nuevos apuntes de 3º Investigación de Mercados: RENDIMIENTOS-DEL-FACTOR-CAPITAL.pdf
He publicado nuevos apuntes de 3º Investigación de Mercados: RENDIMIENTOS-DE-ACTIVIDADES-ECONOMICAS.pdf
He publicado nuevos apuntes de 3º Investigación de Mercados: MINIMO-PERSONAL-Y-FAMILIAR.pdf
He publicado nuevos apuntes de 3º Investigación de Mercados: LIQUIDACION-IRPF.pdf
He publicado nuevos apuntes de 3º Investigación de Mercados: GANANCIAS-Y-PERDIDAS-PATRIMONIALES.pdf
He publicado nuevos apuntes de 3º Investigación de Mercados: BASES-IMPONIBLE-Y-LIQUIDABLE.pdf
He publicado nuevos apuntes de 1º Introducción a la Economía: formulas-macro-1o.pdf
He publicado nuevos apuntes de 1º Introducción a la Economía: formulas-micro-1o.pdf
He publicado nuevos apuntes de 1º Fundamentos de Administración de Empresas: formulas-fundamentos.pdf
He publicado nuevos apuntes de 1º Matemáticas de las Operaciones Financieras: Formulas-MOF.pdf
He publicado nuevos test de 2º Organización de Empresas y Dirección de Recursos Humanos: SOLUCIONES-AUTOEVALUACION-T8-PARTE-I.pdf
He publicado nuevos examenes de 4º Mercados e Instrumentos Financieros: ORDINARIA-2026.JPEG
He publicado nuevos examenes de 4º Mercados e Instrumentos Financieros: ORDINARIA-2026.jpg
He publicado nuevos examenes de 4º Mercados e Instrumentos Financieros: Parcial-2025.JPEG
He publicado nuevos examenes de 3º Dirección Financiera: PREGUNTAS-EXAMEN-DIRECCION-FINANCIERA.pdf
He publicado nuevos apuntes de 2º Organización de Empresas y Dirección de Recursos Humanos: Practica-RRHH-2026.pdf
He publicado nuevos apuntes de 3º Métodos y Modelos Econométricos: TEMA-1-METODOS.pdf
He publicado nuevos apuntes de 2º Microeconomía Intermedia: EXAMEN-2026-ENERO-MICRO.pdf
He publicado nuevos apuntes de 1º Contabilidad General: EXAMEN-2026-SEGUNDO-PARCIAL.pdf
He publicado nuevos apuntes de 2º Economía Internacional: EXAMEN-2026-ENERO-INTERNACIONAL.pdf
He publicado nuevos apuntes de 2º Inversión y Financiación en la Empresa: EXAMEN-2026-ENERO.pdf
He publicado nuevos apuntes de 2º Organización de Empresas y Dirección de Recursos Humanos: EXAMEN-B-2026-ORGANIZACION.pdf
He publicado nuevos apuntes de 2º Organización de Empresas y Dirección de Recursos Humanos: EXAMEN-A-2026-ORGANIZACION.pdf
Se incluyen todos los artículos vistos en clase, cada uno con su respectiva explicación.
examenes
-
Exámenes Corregidos Derecho
5 Exámenes CORREGIDOS de Desarrollo Teórico + Índice de Contenidos
examenes
-
Exámenes Corregidos Marketing
5 Exámenes CORREGIDOS de Desarrollo Teórico + Índice de Contenidos
examenes
-
Exámenes Corregidos Microeconomía
5 Exámenes CORREGIDOS de Desarrollo Teórico + Índice de Contenidos
examenes
-
Exámenes Corregidos Estadística
5 Exámenes CORREGIDOS de Desarrollo Teórico + Índice de Contenidos
He publicado nuevos examenes de 1º Historia Económica Mundial y de España: HEMYE-EXAMEN.pdf
He publicado nuevos apuntes de 3º Economía Española: apuntes-tema-1-y-2.pdf
examenes
-
EXAMEN ESTADÍSTICA
He publicado nuevos examenes de 1º Estadística Empresarial: EXAMEN ESTADÍSTICA
examenes
-
EXAMEN CONTA
He publicado nuevos examenes de 1º Contabilidad General: EXAMEN CONTA
examenes
-
EXAMEN FUNDAMENTOS MARKETING
He publicado nuevos examenes de 2º Fundamentos de Marketing: EXAMEN FUNDAMENTOS MARKETING
examenes
-
EXAMEN INVERSIÓN PRIMER Y SEGUNDO CUATRI
He publicado nuevos examenes de 2º Inversión y Financiación en la Empresa: EXAMEN INVERSIÓN PRIMER Y SEGUNDO CUATRI
apuntes
-
EXAMEN INVERSIÓN PRIMER CUATRI
He publicado nuevos apuntes de 2º Inversión y Financiación en la Empresa: EXAMEN INVERSIÓN PRIMER CUATRI
examenes
-
EXAMEN INVERSIÓN SEGUNDO CUATRI
He publicado nuevos examenes de 2º Inversión y Financiación en la Empresa: EXAMEN INVERSIÓN SEGUNDO CUATRI