
Grado en Biología (UDC)
A Coruña
Asignaturas de Grado en Biología (UDC)
Asignatura
arrow_downward4º
•
5 posts
4º
•
36 posts
4º
•
2 posts
1º
•
30 posts
2º
•
46 posts
3º
•
26 posts
2º
•
43 posts
3º
•
10 posts
4º
•
1 posts
1º
•
49 posts
4º
•
5 posts
3º
•
29 posts
3º
•
48 posts
4º
•
15 posts
4º
•
0 posts
1º
•
23 posts
4º
•
10 posts
1º
•
40 posts
3º
•
15 posts
3º
•
59 posts
3º
•
11 posts
2º
•
19 posts
2º
•
18 posts
4º
•
2 posts
2º
•
25 posts
3º
•
7 posts
3º
•
14 posts
4º
•
0 posts
1º
•
33 posts
1º
•
23 posts
1º
•
60 posts
1º
•
50 posts
1º
•
7 posts
2º
•
32 posts
4º
•
5 posts
2º
•
57 posts
4º
•
13 posts
4º
•
0 posts
4º
•
0 posts
1º
•
25 posts
3º
•
18 posts
4º
•
0 posts
2º
•
24 posts
2º
•
75 posts
Últimas publicaciones de Grado en Biología (UDC)
Examen de preparación de la prueba teórica hecho, con todas las preguntas test respondidas y las preguntas de desarrollo respondidas y con tablas de apoyo.
He publicado nuevos trabajos de 1º Introducción a la Botánica: Botánica General: HERBARIODIGITAL.pdf
Apuntes de todo el cuatrimestre de Citología. Incluye seminarios y el último tema extra de senescencia.
Segunda parte del trabajo tutelado de Geografía Física, en el formato de la profesora. La nota fue máxima en todo menos índice. El trabajo es sobre las Islas Cíes, el Proxecto Ríos y la Cuenca del Ulla.
Primera parte del trabajo tutelado de Geografía Física. Este trabajo es sobre las Islas Cíes. Está en formato personalizado, pero obtuvo la máxima nota. ¡Suerte!
Notas de todo el cuatrimestre de Introducción a la Botánica.
He publicado nuevos apuntes de 1º Química: CUADERNO-DE-PRACTICAS-DE-LABORATORIO-DE-QUIMICA.pdf
He publicado nuevos examenes de 2º Microbiología: EXAMEN-MICRO-2024.pdf
@Anónimo
apuntes
-
Temario Parcial 2
He publicado nuevos apuntes de 1º Histología: Temario Parcial 2
He publicado nuevos apuntes de 1º Bioquímica I: Apuntes-Bioquimica-1er-parcial.pdf
He publicado nuevos practicas de 1º Histología: Practicas-histologia.pdf
He publicado nuevos apuntes de 1º Histología: Apuntes-histologia-2o-parcial.pdf
He publicado nuevos apuntes de 1º Histología: Apuntes-histologia-1er-parcial.pdf
apuntes
-
Seminario IV - EMBRIÓFITOS
He publicado nuevos apuntes de 2º Botánica Sistemática: Criptogamia: Seminario IV - EMBRIÓFITOS
He publicado nuevos apuntes de 3º Genética de Poblaciones y Evolución: APUNTES-XP.pdf
rescatados (castellano), non se entende nada pero é o que había lol. anda que non hai apuntes ben feitos a ordenador pa ter que abrir estes
apuntes
-
APUNTES
apuntes da primeira parte da asignatura, os de julio xa tan subidos en texto no campus virtual. vense regular pero asies mibroder
aí van. non teñen todo o das presentacions, pero sí todo o útil que puiden apuntar das magistrales. que os garde quen se atreva (así en plan soberbio de todo)
@Anónimo
test
-
Cuestionarios AV - Seminario IV
He publicado nuevos test de 2º Bioquímica II: Cuestionarios AV - Seminario IV
informe da salida de campo que fixemos neste curso, moitas especies mencionadas pero igual quentámonos de máis. levou un 9.5 que o abra quen queira xoxo
He publicado nuevos practicas de 3º Genética Molecular: Instrucciones-bioinformatica.pdf
test
-
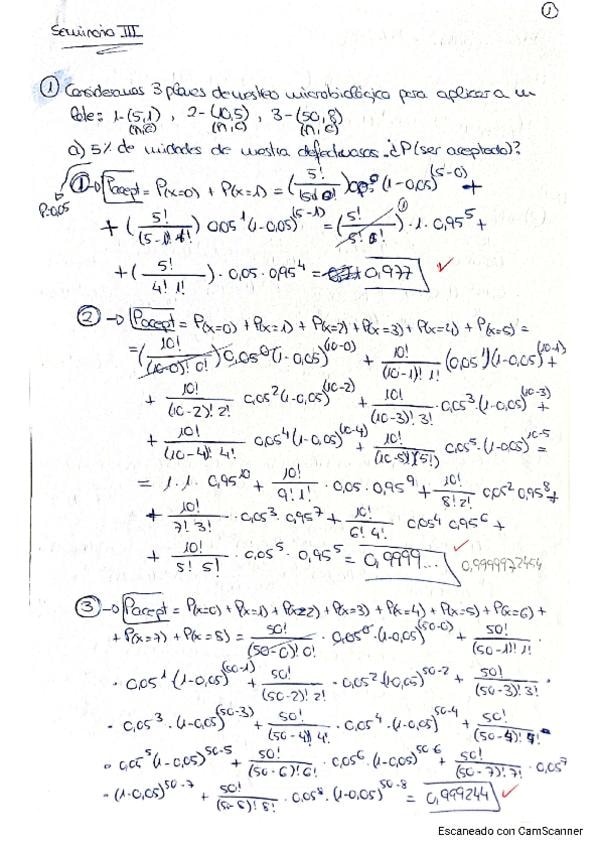
Cuestionarios AV - Seminario III
He publicado nuevos test de 2º Bioquímica II: Cuestionarios AV - Seminario III
Herbario virtual del curso 2024/2025 (calificado con 9.7). Ánimo! :P
apuntes
-
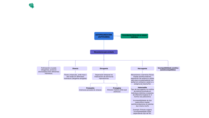
Seminario III - Algas
He publicado nuevos apuntes de 2º Botánica Sistemática: Criptogamia: Seminario III - Algas
apuntes
-
Seminario I - Hongos
He publicado nuevos apuntes de 2º Botánica Sistemática: Criptogamia: Seminario I - Hongos
He publicado nuevos apuntes de 4º Paleobiología: Flashcard-1-Parcial-Paleo.pdf
He publicado nuevos apuntes de 3º Botánica Sistemática: Fanerogamia: Visu-Fanero.pdf
He publicado nuevos apuntes de 3º Botánica Sistemática: Fanerogamia: Seminarios-FAN.pdf
He publicado nuevos apuntes de 3º Botánica Sistemática: Fanerogamia: Ciclos-FAN-SEM-3.pdf
apuntes
-
Esquemas Fanero
He publicado nuevos apuntes de 3º Botánica Sistemática: Fanerogamia: Esquemas Fanero
He publicado nuevos apuntes de 3º Bioquímica y Biología Molecular: T6-Esther-espanol.pdf
He publicado nuevos apuntes de 3º Bioquímica y Biología Molecular: T5-Esther-espanol.pdf
He publicado nuevos apuntes de 3º Bioquímica y Biología Molecular: T4-Esther-espanol.pdf
He publicado nuevos apuntes de 3º Bioquímica y Biología Molecular: T2-Esther-espanol.pdf
He publicado nuevos apuntes de 3º Bioquímica y Biología Molecular: T1-Esther-espanol.pdf
Los apartados q tienen estrellas son preguntas que cayeron en años anteriores, suelen ponerlas parecidas o incluso iguales.
He publicado nuevos apuntes de 3º Técnicas en Microbiología: Practicas-TM.pdf
He publicado nuevos trabajos de 1º Estadística: Trabajo-1-Estadistica.pdf
He publicado nuevos trabajos de 1º Estadística: Trabajo-Estadistica-Bloque-III.pdf
He publicado nuevos test de 3º Genética de Poblaciones y Evolución: Tests-XP-24-25.pdf
Presentación que hay que hacer en clase del animal más guay.
El de la excursión obligatoria (a mí me tocó árboles pero está explicado lo que es un gradiente!!!)