
Máster en Ingeniería Informática (UDC)
A Coruña
Asignaturas de Máster en Ingeniería Informática (UDC)
Asignatura
arrow_downward1º
•
2 posts
1º
•
1 posts
1º
•
5 posts
1º
•
1 posts
2º
•
0 posts
1º
•
1 posts
1º
•
1 posts
1º
•
1 posts
2º
•
0 posts
2º
•
0 posts
Últimas publicaciones de Máster en Ingeniería Informática (UDC)
Segunda parte de la asignatura, incluye abastionado de servidores, seguridad, peritaje informático y hacking ético. Es recomendable echar una visual a fondo a cada tema igualemente, sobre todo en blockchain se han obviado muchos conceptos.
He publicado nuevos apuntes de 1º Arquitectura e Plataformas Móbiles: Resumen-Teoria-APM.pdf
He publicado nuevos apuntes de 1º Intelixencia de Negocio: Resumen-Inteligencia-de-Negocio.pdf
He publicado nuevos apuntes de 1º Interacción, Gráficos e Multimedia: Resumen-Teoria-IGM.pdf
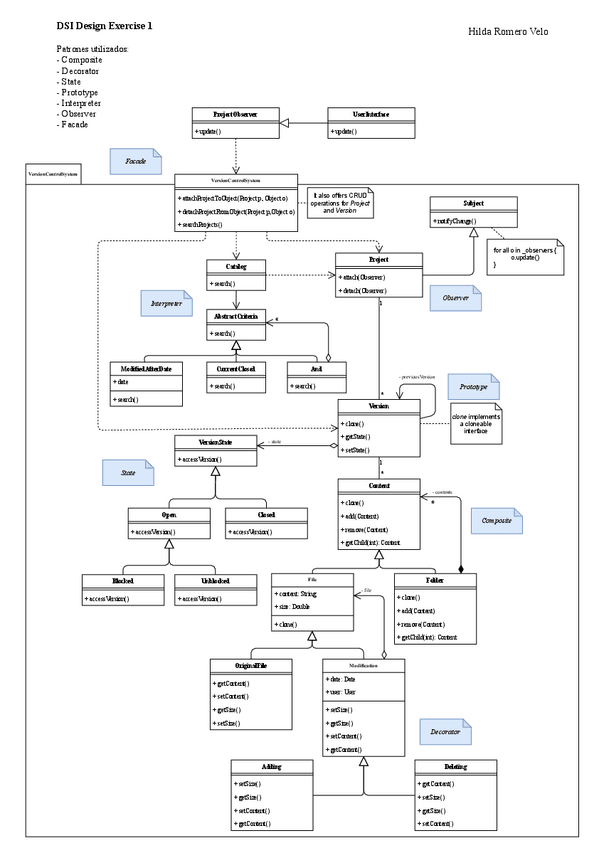
He publicado nuevos practicas de 1º Deseño de Sistemas de Información: DSI-Version-Control-System-Design.pdf
He publicado nuevos practicas de 1º Deseño de Sistemas de Información: DSI-Video-Editing-System-Design.pdf
He publicado nuevos apuntes de 1º Deseño de Sistemas de Información: Resumen-T6-y-T7.pdf
He publicado nuevos practicas de 1º Dirección de Proxectos: practica-gestion-de-riesgos.pdf
He publicado nuevos apuntes de 1º Análise de Sistemas de Información: Apuntes-Analisis-de-Sistemas-de-Informacion.pdf
He publicado nuevos apuntes de 1º Recuperación da Información e Web Semántica: Resumen-Teoria-WS.pdf
He publicado nuevos apuntes de 1º Deseño de Sistemas de Información: Resumen-Design-Patterns.pdf
He publicado nuevos apuntes de 1º Deseño de Sistemas de Información: Resumen-Software-Design.pdf
apuntes
-
Resumen Temas Análisis de Sistemas de Información
He publicado nuevos apuntes de 1º Análise de Sistemas de Información: Resumen Temas Análisis de Sistemas de Información
He publicado nuevos apuntes de 1º Informática Como Servizo: Resumen-ICS-Tema-1.pdf