
Sube tus apuntes
arrow_forwardAsignaturas de Grado en Medicina (UEM)
Asignatura
arrow_downward1º
•
760 posts
2º
•
230 posts
3º
•
200 posts
3º
•
89 posts
6º
•
0 posts
1º
•
714 posts
6º
•
9 posts
3º
•
82 posts
4º
•
42 posts
1º
•
338 posts
1º
•
571 posts
1º
•
273 posts
3º
•
147 posts
2º
•
281 posts
1º
•
614 posts
2º
•
48 posts
5º
•
63 posts
5º
•
87 posts
5º
•
86 posts
6º
•
78 posts
6º
•
28 posts
6º
•
1 posts
1º
•
328 posts
3º
•
30 posts
6º
•
1 posts
1º
•
308 posts
2º
•
33 posts
1º
•
61 posts
2º
•
32 posts
2º
•
100 posts
6º
•
0 posts
5º
•
31 posts
3º
•
264 posts
2º
•
64 posts
6º
•
1 posts
3º
•
249 posts
5º
•
47 posts
6º
•
0 posts
Últimas publicaciones de Grado en Medicina (UEM)
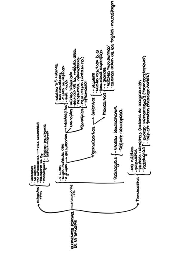
He publicado nuevos apuntes de 2º Fisiología II: Elementos-formes-de-la-sangre.pdf
@Anónimo
He publicado nuevos apuntes de 1º Bioquímica II: MAXI-esquema-Tema-4a-Estructura-de-los-lipidos.pdf
He publicado nuevos apuntes de 2º Anatomía II: Ligamentos-del-miembro-inferior.pdf
apuntes
-
Neumología (esquemas)
He publicado nuevos apuntes de 4º Formación clínica I (Aparato respiratorio y cardiovascular): Neumología (esquemas)
@Anónimo
He publicado nuevos apuntes de 2º Anatomía II: Partes-de-los-huesos-del-miembro-inferior.pdf
@Anónimo
He publicado nuevos apuntes de 2º Introducción a la práctica clínica: T4-IPC-Pruebas.pdf
apuntes
-
Infecciosas (esquemas)
He publicado nuevos apuntes de 4º Formación clínica III (Patología infecciosa y microbiología clínica): Infecciosas (esquemas)
apuntes
-
Fisio II
Carpeta con todo el material del primer (T1-5) y segundo parcial (T6-9)
apuntes
-
1.1 Percepción - Psicología médica
Os voy a ir subiendo los temas de psicología. Los tendré todos acabados para el final de psico, mucho ánimo!!
apuntes
-
Endocrinología (esquemas)
He publicado nuevos apuntes de 4º Formación clínica IV (Sistema endocrino y aparato nefrourinario y genital masculino): Endocrinología (esquemas)
apuntes
-
Resúmenes Infecciosas
He publicado nuevos apuntes de 4º Formación clínica III (Patología infecciosa y microbiología clínica): Resúmenes Infecciosas
He publicado nuevos apuntes de 6º Formación clínica XI (ORL): CAVIDAD-ORAL.pdf
He publicado nuevos apuntes de 6º Formación clínica XI (ORL): CAVIDAD-NASAL.pdf
He publicado nuevos apuntes de 2º Fisiología II: Anemias-y-Patologias.pdf
He publicado nuevos apuntes de 2º Fisiología II: Anticuerpos-y-antigenos.pdf
He publicado nuevos examenes de 2º Fisiología II: Soluciones-del-test-de-repaso-Tema-6b-Generalidades-de-la-sangre-Fisiologia-II.pdf
He publicado nuevos examenes de 2º Fisiología II: Test-de-repaso-Tema-6b-Generalidades-de-la-sangre-Fisiologia-II.pdf
He publicado nuevos examenes de 2º Fisiología II: Soluciones-del-Test-de-repaso-Tema-6a-Generalidades-de-la-sangre-Fisiologia-II.pdf
He publicado nuevos examenes de 2º Fisiología II: Test-de-repaso-Tema-6a-Generalidades-de-la-sangre-Fisiologia-II.pdf
He publicado nuevos apuntes de 1º Histología I: Tema-7-Tejido-cartilaginoso.pdf
He publicado nuevos apuntes de 1º Bioquímica II: Tema-5-Absorcion-y-transporte-de-lipidos.pdf
apuntes
-
Resúmenes neumología
He publicado nuevos apuntes de 4º Formación clínica I (Aparato respiratorio y cardiovascular): Resúmenes neumología
He publicado nuevos apuntes de 1º Genética: Tema-8-Herencia-ligada-al-sexo.pdf
apuntes
-
Resúmenes Hematología
He publicado nuevos apuntes de 4º Formación clínica II (Aparato digestivo y hematología): Resúmenes Hematología
He publicado nuevos apuntes de 2º Anatomía II: Inserciones-de-los-musculos-e-el-femur.pdf
He publicado nuevos apuntes de 2º Anatomía II: Ligamentos-que-se-insertan-en-el-femur.pdf
apuntes
-
Digestivo (esquemas)
He publicado nuevos apuntes de 4º Formación clínica II (Aparato digestivo y hematología): Digestivo (esquemas)
He publicado nuevos apuntes de 5º Formación clínica VIII (Dermatología): Vasculitis-123.pdf
He publicado nuevos apuntes de 5º Formación clínica VIII (Dermatología): Tablas-Vasculitis.pdf
He publicado nuevos apuntes de 2º Anatomía II: ligamentos-cintura-pelvica.pdf
He publicado nuevos apuntes de 2º Fisiología II: Mapa-conceptual-Tema-6b-Generalidades-de-la-sangre.pdf
He publicado nuevos apuntes de 2º Fisiología II: Tabla-curvas-de-disociacion.pdf
apuntes
-
PARCIAL 3
He publicado nuevos apuntes de 2º Epidemiología básica y bioestadística aplicada: PARCIAL 3
apuntes
-
Bioética
He publicado nuevos apuntes de 4º Bioética clínica y medicina legal: Bioética
Os subo todos los apuntes para el primer parcial de Bioq II
apuntes
-
APUNTES 2º PARCIAL FARMA
He publicado nuevos apuntes de 3º Farmacología general y procedimientos terapéuticos: APUNTES 2º PARCIAL FARMA
apuntes
-
1ER PARCIAL FARMA
He publicado nuevos apuntes de 3º Farmacología general y procedimientos terapéuticos: 1ER PARCIAL FARMA
He publicado nuevos apuntes de 2º Fisiología II: Mapa-conceptual-Tema-6a-Generalidades-de-la-sangre.pdf
He publicado nuevos apuntes de 1º Bioquímica II: Tema-4c-Sintesis-de-lipidos.pdf
He publicado nuevos apuntes de 1º Bioquímica II: Tema-4b-Catabolismo-de-los-acidos-grasos.pdf
He publicado nuevos apuntes de 2º Fisiología II: Esquema-del-metabolismo-del-hierro.pdf
Tablas con todas las enfermedades, gen mutado, tipo de mutación, herencia, cromosoma... del parcial I de genética
Resumen de temas 1-5 primer parcial de genética, con tablas de las enfermedades al final. Faltaría la enfermedad de Wilson en T4, junto a la Hemocromatosis I
apuntes
-
APUNTES RAYOS
He publicado nuevos apuntes de 3º Diagnóstico por imagen: APUNTES RAYOS