
Grado en Derecho (ULPGC)
Las Palmas de Gran Canaria
Asignaturas de Grado en Derecho (ULPGC)
Asignatura
arrow_downward4º
•
22 posts
3º
•
2 posts
1º
•
37 posts
4º
•
3 posts
2º
•
14 posts
4º
•
0 posts
3º
•
20 posts
2º
•
19 posts
4º
•
4 posts
2º
•
32 posts
3º
•
5 posts
3º
•
2 posts
3º
•
8 posts
3º
•
7 posts
3º
•
9 posts
1º
•
49 posts
3º
•
2 posts
4º
•
2 posts
4º
•
0 posts
2º
•
14 posts
4º
•
6 posts
2º
•
17 posts
4º
•
10 posts
1º
•
28 posts
1º
•
28 posts
3º
•
3 posts
1º
•
35 posts
1º
•
27 posts
1º
•
21 posts
4º
•
1 posts
2º
•
21 posts
4º
•
1 posts
1º
•
55 posts
4º
•
0 posts
Últimas publicaciones de Grado en Derecho (ULPGC)
He publicado nuevos apuntes de 1º Introducción a la Economía: Economia-t.4.pdf
LECCIÓN 2: EL DERECHO EN LA PENÍNSULA IBÉRICA ANTES DE LA PRESENCIA VISIGODA
apuntes
-
TEMAS 1-10
He publicado nuevos apuntes de 1º Teoría del Derecho: TEMAS 1-10
Apuntes
He publicado nuevos apuntes de 1º Constitución y Sistema de Fuentes: Constitucion-y-Sistema-de-Fuentes.pdf
apuntes
-
Temas 1-10
Apuntes completos de los temas del 1 al 10
apuntes
-
Apuntes
Apuntes completos
He publicado nuevos apuntes de 1º Constitución y Sistema de Fuentes: mapa-mental-consti-I.pdf
He publicado nuevos apuntes de 1º Organización Constitucional del Estado: Organizacion-Constitucional-del-Estado.pdf
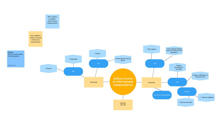
He publicado nuevos otros de 2º ESTUDIO DE LOS DELITOS EN PARTICULAR: Delitos-Contra-la-Vida-Humana-Independiente-1.pdf
He publicado nuevos examenes de 1º Organización Constitucional del Estado: tipo-test-examenes-anteriores.pdf
He publicado nuevos examenes de 3º Derecho Procesal Civil: test-examenes-2025.pdf
He publicado nuevos examenes de 3º Derecho Procesal Penal: examen-final-preparatorio.pdf
He publicado nuevos apuntes de 2º ESTUDIO DE LOS DELITOS EN PARTICULAR: Estudios-de-los-delitos-en-particular.pdf
He publicado nuevos apuntes de 2º Fundamentos del Derecho Internacional Público: Fundamentos-del-derecho-internacional-publico.pdf
Alguien más de la universidad del atlántico medio por aquí?
teoría del derecho
Holaa, me podrían decir que suele caer en los examenes de teoría del derecho de la ulpgc??
He publicado nuevos apuntes de 2º Derecho de Obligaciones: TEMA-10.-Responsbailidad-Civil-Extracontractual.pdf
He publicado nuevos apuntes de 2º Derecho de Obligaciones: TEMA-9.-Los-Cuasicontratos-y-el-Enriquesimiento-Injusto.pdf
He publicado nuevos apuntes de 2º Derecho de Obligaciones: TEMA-8.-Las-Garantias-y-Proteccion-del-Credito.pdf
He publicado nuevos apuntes de 2º Derecho de Obligaciones: TEMA-7.-La-Modificacion-de-las-Obligaciones.pdf
He publicado nuevos apuntes de 2º Derecho de Obligaciones: TEMA-6.-La-Extincion-de-las-Obligaciones.pdf
He publicado nuevos apuntes de 2º CONSECUENCIAS JURÍDICAS, METODOLOGÍA PARA LA APLICACIÓN DEL DERECHO PENAL Y DETERMINACIÓN DE PENAS: TEMA-12La-Responsabilidad-Penal-de-los-Menores-de-Edad.pdf
He publicado nuevos apuntes de 2º CONSECUENCIAS JURÍDICAS, METODOLOGÍA PARA LA APLICACIÓN DEL DERECHO PENAL Y DETERMINACIÓN DE PENAS: TEMA-11..pdf
He publicado nuevos apuntes de 2º CONSECUENCIAS JURÍDICAS, METODOLOGÍA PARA LA APLICACIÓN DEL DERECHO PENAL Y DETERMINACIÓN DE PENAS: TEMA-10..pdf
He publicado nuevos apuntes de 2º CONSECUENCIAS JURÍDICAS, METODOLOGÍA PARA LA APLICACIÓN DEL DERECHO PENAL Y DETERMINACIÓN DE PENAS: Tema-9..pdf
He publicado nuevos apuntes de 2º CONSECUENCIAS JURÍDICAS, METODOLOGÍA PARA LA APLICACIÓN DEL DERECHO PENAL Y DETERMINACIÓN DE PENAS: Tema-8..pdf
He publicado nuevos apuntes de 2º CONSECUENCIAS JURÍDICAS, METODOLOGÍA PARA LA APLICACIÓN DEL DERECHO PENAL Y DETERMINACIÓN DE PENAS: Tema-7..pdf
He publicado nuevos apuntes de 2º CONSECUENCIAS JURÍDICAS, METODOLOGÍA PARA LA APLICACIÓN DEL DERECHO PENAL Y DETERMINACIÓN DE PENAS: Tema-6.-Determinacion-legal-de-la-pena.pdf
He publicado nuevos apuntes de 2º CONSECUENCIAS JURÍDICAS, METODOLOGÍA PARA LA APLICACIÓN DEL DERECHO PENAL Y DETERMINACIÓN DE PENAS: Tema-5.-Penas-privativas-de-derechos.pdf
He publicado nuevos apuntes de 2º CONSECUENCIAS JURÍDICAS, METODOLOGÍA PARA LA APLICACIÓN DEL DERECHO PENAL Y DETERMINACIÓN DE PENAS: TEMA-4..pdf
He publicado nuevos apuntes de 2º CONSECUENCIAS JURÍDICAS, METODOLOGÍA PARA LA APLICACIÓN DEL DERECHO PENAL Y DETERMINACIÓN DE PENAS: Tema-3..pdf
He publicado nuevos apuntes de 2º CONSECUENCIAS JURÍDICAS, METODOLOGÍA PARA LA APLICACIÓN DEL DERECHO PENAL Y DETERMINACIÓN DE PENAS: Tema-2.-Las-Penas.pdf
He publicado nuevos apuntes de 2º CONSECUENCIAS JURÍDICAS, METODOLOGÍA PARA LA APLICACIÓN DEL DERECHO PENAL Y DETERMINACIÓN DE PENAS: TEMA-1.Circunstancias-Modificativas-de-la-Responsabilidad-Criminal.pdf
He publicado nuevos apuntes de 1º Introducción a la Economía: TEMA-8-EL-MERCADO-DE-DIVISAS-Y-LOS-TIPOS-DE-CAMBIO.pdf
He publicado nuevos apuntes de 2º RÉGIMEN JURÍDICO DE LA ACTIVIDAD ADMINISTRATIVA Y SISTEMAS DE CONTROL DE LAS ADMINISTRACIONES: SEGUNDO-PARCIAL.pdf
apuntes
-
TEMARIO
He publicado nuevos apuntes de 2º RÉGIMEN JURÍDICO DE LA ACTIVIDAD ADMINISTRATIVA Y SISTEMAS DE CONTROL DE LAS ADMINISTRACIONES: TEMARIO
He publicado nuevos apuntes de 2º RÉGIMEN JURÍDICO DE LA ACTIVIDAD ADMINISTRATIVA Y SISTEMAS DE CONTROL DE LAS ADMINISTRACIONES: Tema-5.-La-Responsabilidad-Patrimonial-de-la-Administracion.pdf
APUNTES DE TODOS LOS TEMAS CON LAS PALABRAS CLAVES Y TERORÍAS EVALUABLES
He publicado nuevos apuntes de 2º ESTUDIO DE LOS DELITOS EN PARTICULAR: apuntes-del-manual.pdf
He publicado nuevos apuntes de 2º DERECHOS FUNDAMENTALES Y LIBERTADES PUBLICAS: APUNTES-T4-DoFUNDAMENTALES.pdf
He publicado nuevos apuntes de 2º DERECHOS FUNDAMENTALES Y LIBERTADES PUBLICAS: APUNTES-TEMA-6-DoFUNDAMENTALES.pdf
He publicado nuevos apuntes de 2º DERECHOS FUNDAMENTALES Y LIBERTADES PUBLICAS: GLOSARIO.pdf
He publicado nuevos apuntes de 2º DERECHOS FUNDAMENTALES Y LIBERTADES PUBLICAS: APUNTES-TEMA-2-DoFUNDAMENTALES.pdf
He publicado nuevos apuntes de 2º DERECHOS FUNDAMENTALES Y LIBERTADES PUBLICAS: APUNTES-TEMA-9-DoFUNDAMENTALES.pdf
He publicado nuevos apuntes de 2º CONSECUENCIAS JURÍDICAS, METODOLOGÍA PARA LA APLICACIÓN DEL DERECHO PENAL Y DETERMINACIÓN DE PENAS: Consecuencias-Juridicas-Metodologia-para-la-aplicacion-del-Derecho-Penal-y-Determinacion-de-Penas.pdf