
Grado en Lenguas Modernas (ULPGC)
Las Palmas de Gran Canaria
Asignaturas de Grado en Lenguas Modernas (ULPGC)
Asignatura
arrow_downward3º
•
0 posts
4º
•
0 posts
4º
•
5 posts
4º
•
0 posts
4º
•
0 posts
2º
•
0 posts
2º
•
1 posts
3º
•
0 posts
3º
•
0 posts
4º
•
0 posts
4º
•
0 posts
3º
•
0 posts
3º
•
9 posts
2º
•
7 posts
2º
•
2 posts
2º
•
0 posts
2º
•
1 posts
1º
•
16 posts
2º
•
6 posts
2º
•
3 posts
3º
•
2 posts
1º
•
15 posts
1º
•
19 posts
2º
•
7 posts
2º
•
0 posts
3º
•
0 posts
3º
•
1 posts
3º
•
2 posts
3º
•
3 posts
4º
•
1 posts
1º
•
24 posts
3º
•
1 posts
1º
•
23 posts
3º
•
3 posts
4º
•
8 posts
4º
•
0 posts
4º
•
4 posts
1º
•
0 posts
1º
•
3 posts
1º
•
0 posts
1º
•
5 posts
2º
•
4 posts
3º
•
1 posts
3º
•
0 posts
3º
•
0 posts
3º
•
0 posts
3º
•
0 posts
3º
•
2 posts
3º
•
0 posts
3º
•
0 posts
3º
•
0 posts
3º
•
0 posts
4º
•
0 posts
4º
•
1 posts
4º
•
0 posts
Últimas publicaciones de Grado en Lenguas Modernas (ULPGC)
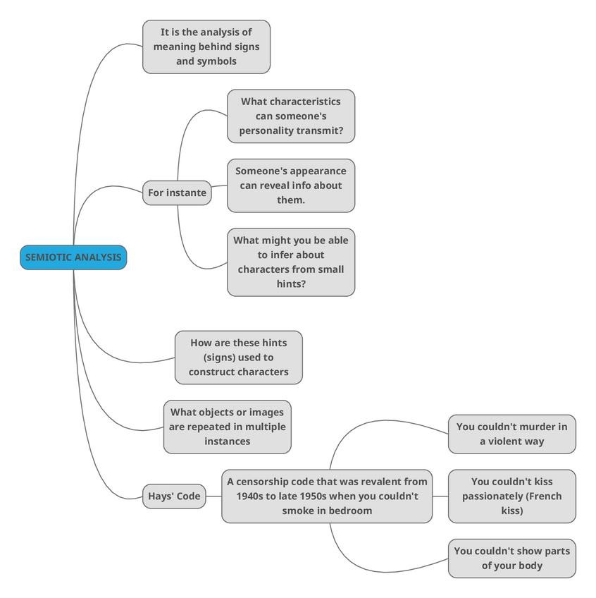
Un mindmap sobre el análisis semiótico, de la asignatura de Narrativa Audiovisual.
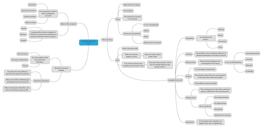
El contenido de la primera clase de Narrativa Audiovisual.
apuntes
-
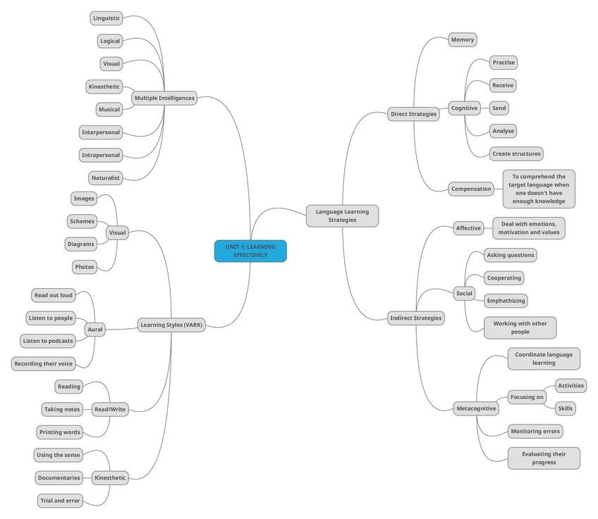
Estrategias (asignatura completa)
Todos los contenidos de estos mindmaps fue lo que acabó apareciendo en el examen de estrategias del curso 2025-26.
apuntes
-
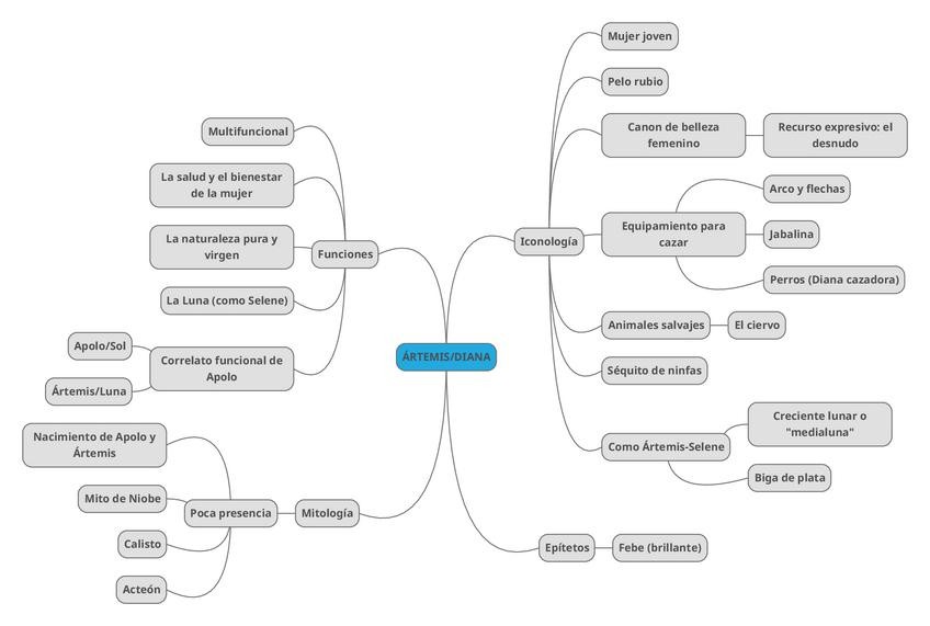
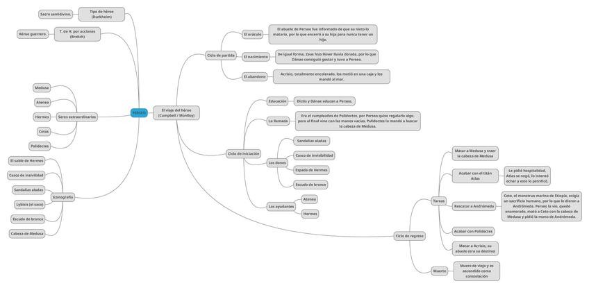
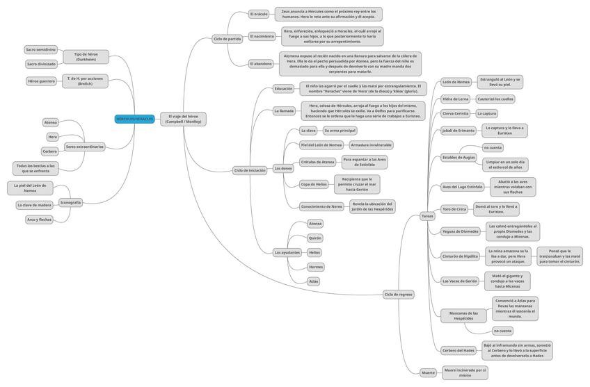
Teoría segunda parta de mitología
Estos son los apuntes de la segunda parte de la asignatura de mitologia.
apuntes
-
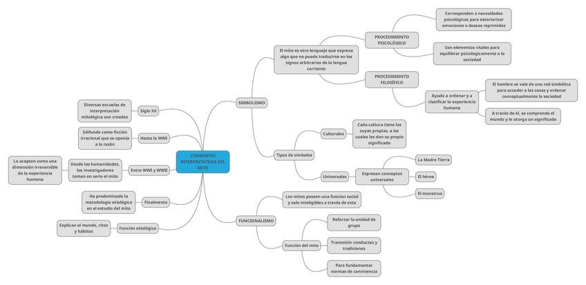
Teoría de la primera parte de la asignatura
Toda la teoría de la primera parte de la asignatura de Mitología Clásica y Cultura Europea.
examenes
-
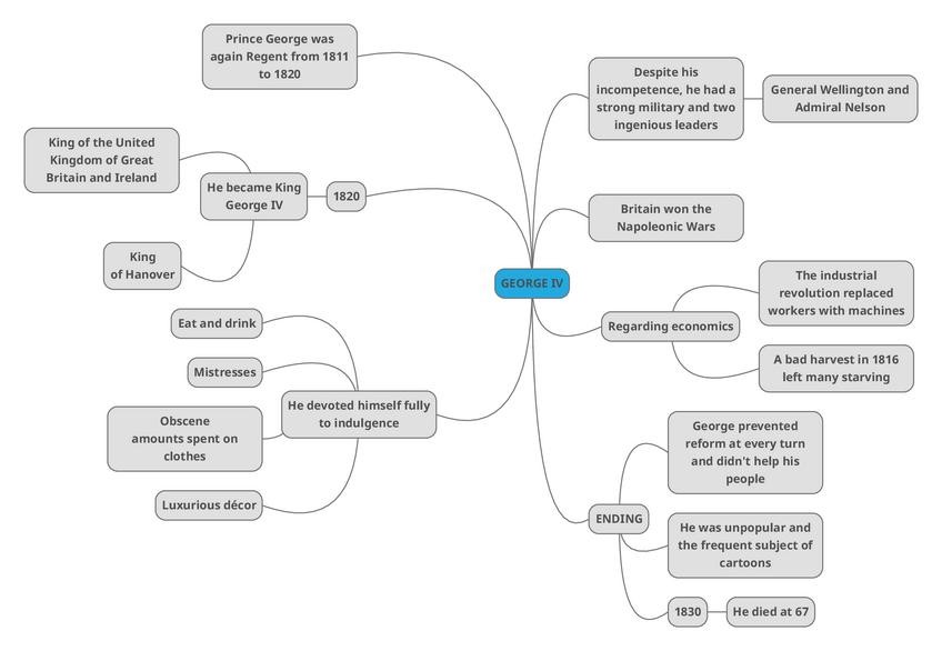
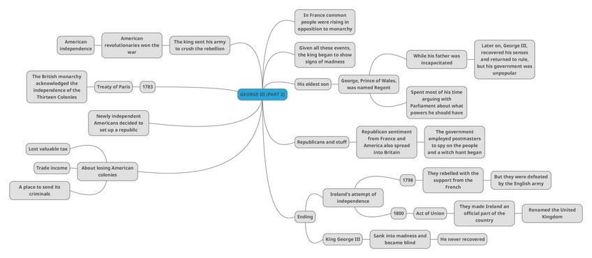
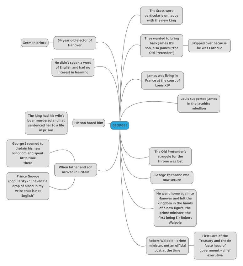
Historia Cultural de Gran Bretaña
Contenidos para el examen de Historia de UK (empezando por John Wycliffe y el Lolardismo)
apuntes
-
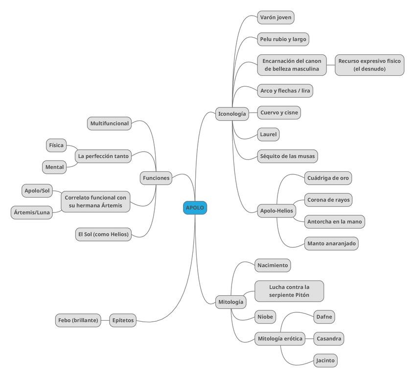
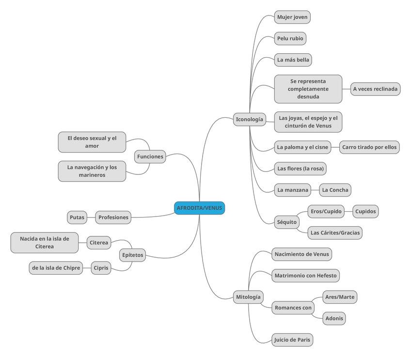
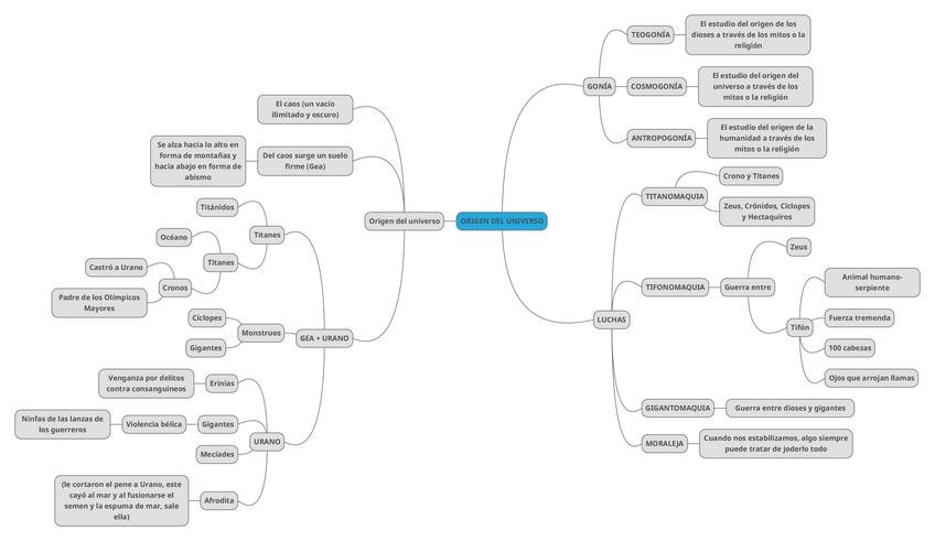
Dioses Olímpicos
Unos mindmaps para comprender mejor a los dioses de la mitología clásica dados en la asignatura.
He publicado nuevos apuntes de 2º Introducción a las literaturas en lengua inglesa: intro-a-lit-crime-and-mystery-tales-poetry.pdf
Apuntes Historia Cultural de Gran Bretaña, 1º GLM, 2025-26. Convocatoria ordinaria
He publicado nuevos apuntes de 2º Fonetica y Fonologia Inglesas: PHONETIC-TRANSCRIPTION-CHEAT-SHEET.pdf
He publicado nuevos apuntes de 2º Fonetica y Fonologia Inglesas: fonetica-completo.pdf
He publicado nuevos apuntes de 2º Inglés III: ingles-3-mostly-grammar.pdf
La unidad trata sobre vida laboral, gramática relacionada con modales y futuro, y vocabulario específico del mundo del trabajo.
La unidad aborda salud, estilo de vida y bienestar, integrando gramática, vocabulario y funciones comunicativas.
La unidad se centra en hábitos alimenticios y combina aspectos gramaticales, vocabulario y funciones comunicativas.
Posibles temas para ensayos (Estudios de Cultura Popular) ✔ Evolución del sitcom americano ✔ Cyberpunk vs Steampunk ✔ Manga vs Anime ✔ Ideología en Steampunk y distopía ✔ Héroes pulp y su legado ✔ Indiana Jones y la tradición pulp
✔ Primeras representaciones Mädchen in Uniform (1931): clásico lésbico que desafía normas. Spartacus (1960): escena “Snails and Oysters”, censurada por el Código Hays. ✔ Cine y visibilidad Philadelphia (1993): aborda homofobia, discriminación laboral y
✔ De los años 50 a hoy Estereotipos iniciales: ama de casa, femme fatale. Personajes que rompieron moldes: Emma Peel (The Avengers), Nyota Uhura (Star Trek), Mary Richards (The Mary Tyler Moore Show). Heroínas icónicas: Ellen Ripley (Alien), Sarah Conno
✔ Historia del videojuego Primeros juegos: Pong (1972), Pac-Man, Space Invaders. Consolas icónicas: Atari, Nintendo Game Boy. ✔ Géneros y franquicias Acción-aventura: Tomb Raider, Assassin’s Creed. Fighting: Mortal Kombat. Shooter: Doom, Halo. Platafor
✔ Cyberpunk Origen con Neuromancer (1984) y Johnny Mnemonic. Temas: megaciudades, hackers, IA, implantes cerebrales, realidad virtual. Obras icónicas: Blade Runner, Tron, The Matrix, Alita: Battle Angel, Aeon Flux. ✔ Steampunk Estética retrofuturista b
Este documento reúne todo el contenido clave sobre la cultura audiovisual japonesa y su influencia en Occidente. Ideal para estudiantes de Lenguas Modernas, preparación de examen final.
Este documento reúne todo el contenido clave sobre la evolución de la televisión y las series desde sus inicios hasta la era del streaming. Ideal para: estudiantes de Lenguas Modernas, preparación para examen final
Este documento reúne todo el contenido clave sobre la expansión de la cultura popular gracias al progreso tecnológico. Ideal para estudiantes de Lenguas Modernas. Preparación para el examen final.
Este documento reúne todo el contenido clave sobre la evolución de la cultura popular y sus representaciones audiovisuales desde el siglo XIX hasta hoy. Ideal para estudiantes de Lenguas Modernas, preparación de examen final.
Este documento reúne el vocabulario esencial sobre salud, ejercicio y deportes extremos de la Unidad 3, con definiciones claras, tipo de palabra y ejemplos prácticos. Ideal para estudiantes de Lenguas Modernas, preparación de examen final, y para repasar
Este documento reúne el vocabulario esencial sobre clima y fenómenos naturales de la Unidad 2, con definiciones claras, tipo de palabra y ejemplos prácticos. Ideal para estudiantes de Lenguas Modernas, preparación de examen final, y para repasar vocabular
Este documento reúne el vocabulario esencial de la Unidad 1 (Social Issues) con definiciones claras, tipo de palabra, ejemplos y expresiones frecuentes. Ideal para: estudiantes de Lenguas Modernas, preparación de examen final, y para repasar vocabulario t
Este documento reúne todos los contenidos clave de gramática vistos en Inglés III, explicados de forma clara y con ejemplos prácticos. Incluye tablas, ejemplos y reglas esenciales para estudiar y repasar antes del examen. Ideal para estudiantes de Lenguas
He publicado nuevos apuntes de 2º Historia Cultural de los Estados Unidos: eeuu-history-second-exam.pdf
He publicado nuevos apuntes de 2º Introducción a las literaturas en lengua inglesa: dystopian-fiction.pdf
He publicado nuevos apuntes de 2º Historia Cultural de los Estados Unidos: US-HISTORY-FIRST-EXAM.pdf
He publicado nuevos apuntes de 1º Español estándar: tecnicas de expresion y comprension: espanol-estandar-bloque-4.pdf
He publicado nuevos apuntes de 1º Español estándar: tecnicas de expresion y comprension: espanol-estandar-bloque-3.pdf
He publicado nuevos apuntes de 1º Español estándar: tecnicas de expresion y comprension: espanol-estandar-bloque-2.pdf
He publicado nuevos apuntes de 1º Español estándar: tecnicas de expresion y comprension: espanol-estandar-bloque-1-8.pdf
He publicado nuevos apuntes de 1º Narrativa Audiovisual: Cine y Televisión: narrativa-audiovisual.pdf
He publicado nuevos apuntes de 1º La tradicion literaria clásica y la cultura popular: tradicion-bloque-1.pdf
He publicado nuevos apuntes de 1º La tradicion literaria clásica y la cultura popular: tradicion-bloque-2.pdf
He publicado nuevos apuntes de 1º Inglés I: Resumen-de-los-dioses.docx
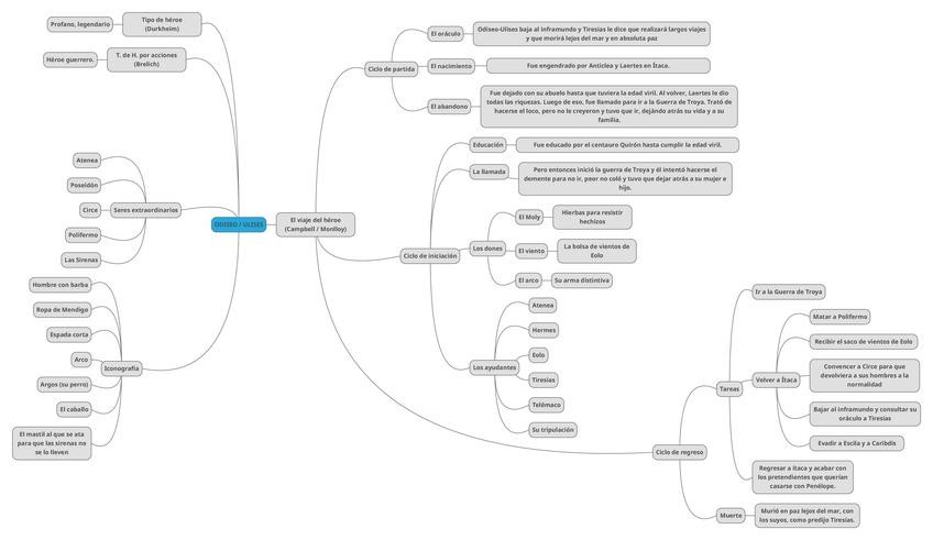
He publicado nuevos apuntes de 1º Inglés I: Mitologia-todos-los-apuntes.pdf
He publicado nuevos apuntes de 1º Narrativa Audiovisual: Cine y Televisión: apuntes.pdf
He publicado nuevos apuntes de 1º La tradicion literaria clásica y la cultura popular: tradicion-tema-2-los-generos-literarios.pdf
He publicado nuevos apuntes de 1º La tradicion literaria clásica y la cultura popular: tradicion-tema-1-el-concepto-de-clasico.pdf
He publicado nuevos apuntes de 2º Historia Cultural de los Estados Unidos: 2-parcial-EEUU..pdf