
Asignaturas de Grado en Logopedia (UNIR)
Asignatura
arrow_downward3º
•
3 posts
1º
•
100 posts
3º
•
2 posts
2º
•
16 posts
1º
•
18 posts
1º
•
26 posts
3º
•
3 posts
1º
•
51 posts
2º
•
1 posts
4º
•
0 posts
1º
•
35 posts
2º
•
3 posts
2º
•
23 posts
1º
•
23 posts
1º
•
34 posts
2º
•
15 posts
4º
•
1 posts
4º
•
2 posts
4º
•
0 posts
Últimas publicaciones de Grado en Logopedia (UNIR)
He publicado nuevos ejercicios de 1º Física Acústica y Audiología: gralop06act1-resuelto.docx
He publicado nuevos apuntes de 4º Técnicas Psicométricas en Logopedia: Resumen-Tema-1.pdf
He publicado nuevos apuntes de 2º Lingüística Aplicada a las Patologías del Lenguaje: ResumenTemarioLinguistica.pdf
He publicado nuevos apuntes de 2º Lingüística Aplicada a las Patologías del Lenguaje: DESCRIPCION-FONEMAS.pdf
He publicado nuevos apuntes de 3º Sistemas alternativos y aumentativos de la comunicación: Tabla-CAA-con-ayuda.pdf
He publicado nuevos apuntes de 3º Sistemas alternativos y aumentativos de la comunicación: Resumen-general.pdf
He publicado nuevos apuntes de 3º Intervención Logopédica en Trastornos Específicos del Lenguaje: Resumen-Global.pdf
He publicado nuevos apuntes de 3º Intervención Logopédica en Trastornos Específicos del Lenguaje: PREGUNTAS-REPASO-EXAMEN-ORAL.pdf
He publicado nuevos apuntes de 3º Trastornos del Habla: Valoración e Intervención: Elicebergneurobiologicodelatartamudez.m4a
He publicado nuevos apuntes de 3º Trastornos del Habla: Valoración e Intervención: ConceptualizandolaTartamudez.mp4
He publicado nuevos apuntes de 3º Trastornos del Habla: Valoración e Intervención: Analizandolatartamudez.mp4
He publicado nuevos apuntes de 3º Trastornos del Habla: Valoración e Intervención: ConceptualizacionTartamudez.mp4
He publicado nuevos otros de 3º Trastornos del Habla: Valoración e Intervención: IntervencionlasDisartrias.mp4
He publicado nuevos otros de 3º Trastornos del Habla: Valoración e Intervención: DisartriasGuiadeEstudio.mp4
He publicado nuevos otros de 3º Trastornos del Habla: Valoración e Intervención: Basesevaluacionytratamientodelasdisartrias.m4a
He publicado nuevos apuntes de 3º Trastornos del Habla: Valoración e Intervención: Intervencion-Disfemias.jpeg
He publicado nuevos apuntes de 3º Trastornos del Habla: Valoración e Intervención: Evaluacion-Disfemia.jpeg
He publicado nuevos apuntes de 3º Trastornos del Habla: Valoración e Intervención: Clasificaciaon-Disfemias.jpeg
He publicado nuevos apuntes de 3º Trastornos del Habla: Valoración e Intervención: Intervencion-Disartria-4.jpeg
He publicado nuevos apuntes de 3º Trastornos del Habla: Valoración e Intervención: Intervencion-Disartria.jpeg
He publicado nuevos apuntes de 3º Trastornos del Habla: Valoración e Intervención: Intervencion-Disartria-3.jpeg
He publicado nuevos apuntes de 3º Trastornos del Habla: Valoración e Intervención: Intervencion-Disartria-2.jpeg
He publicado nuevos apuntes de 3º Trastornos del Habla: Valoración e Intervención: Intervencion-Disartria-1.jpeg
He publicado nuevos apuntes de 3º Trastornos del Habla: Valoración e Intervención: Disartria.jpeg
He publicado nuevos apuntes de 3º Trastornos del Habla: Valoración e Intervención: Evaluaciaon-Disartria.jpeg
He publicado nuevos apuntes de 3º Trastornos del Habla: Valoración e Intervención: Clasificaciaon-Disartria.jpeg
He publicado nuevos ejercicios de 1º Anatomía y Fisiología del Sistema Nervioso: gralop03act2.pdf
He publicado nuevos examenes de 1º Anatomía y Fisiología del Sistema Nervioso: test-examen.pdf
He publicado nuevos ejercicios de 1º Fundamentos de la Logopedia: gralop01act3.docx
He publicado nuevos ejercicios de 1º Fundamentos de la Logopedia: ACT-1-Fundamentos-de-la-Logopedia.pdf
He publicado nuevos apuntes de 1º Anatomía y Fisiología de los Órganos del Habla y la Audición: gralop02act2.pdf
He publicado nuevos ejercicios de 1º Anatomía y Fisiología de los Órganos del Habla y la Audición: gralop02act1.docx
He publicado nuevos examenes de 1º Anatomía y Fisiología de los Órganos del Habla y la Audición: test-actualizado-02.2026.pdf
He publicado nuevos apuntes de 1º Fundamentos de la Logopedia: Fundamentos-test.pdf
He publicado nuevos apuntes de 2º Trastornos del Aprendizaje de Lectura y Escritura: T8.-Disgrafia-y-disortografia.png
He publicado nuevos apuntes de 2º Trastornos del Aprendizaje de Lectura y Escritura: T9.-Dificultades-matematicas.png
He publicado nuevos apuntes de 2º Trastornos del Aprendizaje de Lectura y Escritura: T6.-Variables-psicolinguisticas.png
He publicado nuevos apuntes de 2º Trastornos del Aprendizaje de Lectura y Escritura: T7.-Dislexia.png
He publicado nuevos apuntes de 2º Patologías del Desarrollo del Lenguaje y Trastornos Adquiridos: T8.-Trastornos-neurodegenerativos.png
He publicado nuevos apuntes de 2º Patologías del Desarrollo del Lenguaje y Trastornos Adquiridos: T7.-Afasias.png
He publicado nuevos apuntes de 2º Patologías del Desarrollo del Lenguaje y Trastornos Adquiridos: T5.-Trastorno-comunicacion-social-y-mutismo-selectivo.png
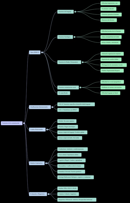
He publicado nuevos apuntes de 2º Patologías del Desarrollo del Lenguaje y Trastornos Adquiridos: T4.-Trastorno-desarrollo-lenguaje.png
He publicado nuevos apuntes de 2º Patologías del Desarrollo del Lenguaje y Trastornos Adquiridos: T3.-Retraso-simple-del-lenguaje.png
He publicado nuevos apuntes de 2º Psicopatología del Lenguaje: T6.-Discapacidad-intelectual.png
He publicado nuevos apuntes de 2º Psicopatología del Lenguaje: T5.-Trastornos-especificos-del-aprendizaje.png