
Sube tus apuntes
arrow_forwardAsignaturas de Grado en Periodismo (US)
Asignatura
arrow_downward4º
•
300 posts
1º
•
129 posts
4º
•
100 posts
4º
•
228 posts
1º
•
765 posts
4º
•
5 posts
2º
•
556 posts
3º
•
14 posts
2º
•
93 posts
4º
•
41 posts
4º
•
223 posts
2º
•
110 posts
3º
•
282 posts
2º
•
979 posts
4º
•
62 posts
1º
•
856 posts
3º
•
429 posts
2º
•
754 posts
1º
•
831 posts
4º
•
10 posts
1º
•
794 posts
1º
•
472 posts
3º
•
33 posts
3º
•
157 posts
3º
•
39 posts
3º
•
49 posts
3º
•
28 posts
4º
•
61 posts
3º
•
97 posts
2º
•
377 posts
3º
•
86 posts
4º
•
53 posts
2º
•
392 posts
1º
•
660 posts
3º
•
32 posts
3º
•
60 posts
3º
•
91 posts
4º
•
49 posts
1º
•
552 posts
3º
•
86 posts
2º
•
392 posts
1º
•
343 posts
1º
•
657 posts
2º
•
524 posts
4º
•
52 posts
1º
•
482 posts
4º
•
4 posts
Últimas publicaciones de Grado en Periodismo (US)
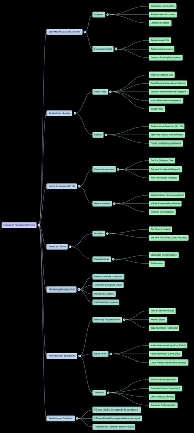
He publicado nuevos apuntes de 2º Historia del Periodismo Universal: TEMA-7-LA-IRRUPCION-DE-LA-INFORMACION-TELEVISIVA.pdf
He publicado nuevos apuntes de 2º Historia del Periodismo Universal: TEMA-6-EL-PERIODISMO-EN-TIEMPOS-DE-GUERRA.pdf
He publicado nuevos apuntes de 2º Periodismo Especializado: TEMA-4-PERIODISMO-DE-CALIDAD.pdf
He publicado nuevos apuntes de 2º Periodismo Especializado: TEMA-3-PERIODISMO-ESPECIALIZADO.pdf
He publicado nuevos apuntes de 2º Historia del Periodismo Universal: TEMA-5-EL-PERIODISMO-EN-LOS-NUEVOS-MEDIOS.pdf
He publicado nuevos apuntes de 2º Historia del Periodismo Universal: TEMA-3-OTRO-PERIODISMO-ES-POSIBLE-LA-PRENSA-DE-CALIDAD.pdf
He publicado nuevos apuntes de 2º Historia del Periodismo Universal: TEMA-4-LA-CONFORMACION-DE-LA-PRENSA-DE-MASAS-EN-EUROPA.pdf
He publicado nuevos apuntes de 2º Historia del Periodismo Universal: TEMA-2-LA-CONFORMACION-DE-LA-PRENSA-DE-MASAS-EN-EE.pdf
He publicado nuevos apuntes de 2º Historia del Periodismo Universal: TEMA-1-EL-PERIODISMO-EN-LA-EDAD-MODERNA.pdf
He publicado nuevos apuntes de 2º Géneros y Estilos Periodísticos: TIPO-TEST-PRIMER-PARCIAL.pdf
He publicado nuevos apuntes de 1º Tecnologías de los Medios Audiovisuales: TEMA-7-MEDIOS-AUDIOVISUALES.pdf
He publicado nuevos apuntes de 1º Tecnologías de los Medios Audiovisuales: TEMA-6-MEDIOS-AUDIOVISUALES.pdf
He publicado nuevos apuntes de 1º Tecnologías de los Medios Audiovisuales: TEMA-5-MEDIOS-AUDIOVISUALES.pdf
He publicado nuevos apuntes de 1º Tecnologías de los Medios Audiovisuales: TEMA-4-MEDIOS-AUDIOVISUALES.pdf
He publicado nuevos apuntes de 1º Tecnologías de los Medios Audiovisuales: TEMA-3-MEDIOS-AUDIOVISUALES.pdf
He publicado nuevos apuntes de 1º Tecnologías de los Medios Audiovisuales: TEMA-2-MEDIOS-AUDIOVISUALES.pdf
He publicado nuevos apuntes de 1º Historia del Pensamiento Político y Social: TEMA-6-HPPS.pdf
He publicado nuevos apuntes de 1º Historia del Pensamiento Político y Social: TEMA-7-HPPS.pdf
He publicado nuevos apuntes de 1º Historia del Pensamiento Político y Social: TEMA-8-HPPS-1.pdf
He publicado nuevos apuntes de 1º Historia del Pensamiento Político y Social: TEMA-9-HPPS.pdf
He publicado nuevos apuntes de 1º Tecnologías de los Medios Audiovisuales: TEMA-1-MEDIOS-AUDIOVISUALES.pdf
He publicado nuevos apuntes de 4º Códigos y Valores de la Profesión Periodística: Tema-4-EL-COMPROMISO-ETICO-DEL-MEDIO.pdf
He publicado nuevos apuntes de 4º Códigos y Valores de la Profesión Periodística: Tema-3-Los-codigos-deontologicos.pdf
He publicado nuevos apuntes de 4º Códigos y Valores de la Profesión Periodística: Tema-2-La-dignidad-de-la-persona.pdf
He publicado nuevos apuntes de 4º Códigos y Valores de la Profesión Periodística: TEMA-1-Periodismo-Etica-y-Derecho.pdf
apuntes
-
Historia del Periodismo Español
He publicado nuevos apuntes de 3º Historia del Periodismo Español: Historia del Periodismo Español
He publicado nuevos apuntes de 3º Historia del Periodismo Español: Tema-7-EL-DIFICIL-CAMINO-HACIA-LA-LEGITIMIDAD-DEMOCRATICA-1936-1982.pdf
He publicado nuevos apuntes de 3º Historia del Periodismo Español: Tema-6-EL-EXPERIMENTO-DE-LA-II-REPUBLICA.pdf
He publicado nuevos apuntes de 3º Historia del Periodismo Español: Tema-5-PERIODISMO-DE-MASAS-1875-1936.pdf
He publicado nuevos apuntes de 3º Historia del Periodismo Español: Tema-4-EN-LA-ONDA-DE-LOS-ENSAYOS-LIBERALES-1833-1874.pdf
He publicado nuevos apuntes de 1º Historia del Pensamiento Político y Social: HST.-tema-5.pdf
He publicado nuevos apuntes de 2º Periodismo Especializado: Tema-7.-periodismo-especializado.pdf
He publicado nuevos apuntes de 2º Periodismo Especializado: tema-6.-Periodismo-especializado.pdf
apuntes
-
Redacción Periodística (radio y Televisión)
He publicado nuevos apuntes de 3º Redacción Periodística (radio y Televisión): Redacción Periodística (radio y Televisión)
He publicado nuevos apuntes de 1º Historia del Pensamiento Político y Social: HST.-tema-4.pdf
He publicado nuevos apuntes de 1º Historia del Pensamiento Político y Social: HST.-tema-3.pdf
He publicado nuevos apuntes de 1º Historia del Pensamiento Político y Social: HST.-tema-2.pdf
He publicado nuevos apuntes de 1º Historia del Pensamiento Político y Social: HST.-tema-1.pdf
He publicado nuevos apuntes de 2º Teoría y Técnicas Audiovisuales Aplicadas Al Periodismo: PERIODISMO-MOVIL-Y-LA-EVOLUCION-DE-LA-CAMARA.pdf
He publicado nuevos apuntes de 2º Teoría y Técnicas Audiovisuales Aplicadas Al Periodismo: GUION-DOCUMENTAL.pdf
He publicado nuevos apuntes de 2º Teoría y Técnicas Audiovisuales Aplicadas Al Periodismo: DE-AUTOMATICO-A-CINEASTA.pdf
He publicado nuevos apuntes de 2º Teoría y Técnicas Audiovisuales Aplicadas Al Periodismo: DOMINANDO-BLACKMAGIC.pdf
He publicado nuevos apuntes de 1º Teoría de la Comunicación y de la Información: BLOQUE-III-TEORIA-DE-LA-COMUNICACION-Y-DE-LA-INFORMACION.pdf
He publicado nuevos apuntes de 1º Historia del Pensamiento Político y Social: TEMA-4-HISTORIA-DEL-PENSAMIENTO-POLITICO-Y-SOCIAL.pdf
He publicado nuevos apuntes de 1º Historia del Pensamiento Político y Social: TEMA-3-HISTORIA-DEL-PENSAMIENTO-POLITICO-Y-SOCIAL.pdf
He publicado nuevos apuntes de 2º Teoría y Técnicas Audiovisuales Aplicadas Al Periodismo: T2-Filmar-y-montar-a-partir-de-un-espacio.pdf
He publicado nuevos apuntes de 1º Psicología Social de la Comunicación: TEMA-11-PSICOLOGIA-SOCIAL-DE-LA-COMUNICACION.pdf
He publicado nuevos apuntes de 2º Teoría y Técnicas Audiovisuales Aplicadas Al Periodismo: TEORIA-Y-TECNICAS-AUDIOVISUALES-APLICADAS-AL-PERIODISMO-temario-completo.pdf
apuntes
-
Temario 1º Parcial temas 1-5 HPPS
He publicado nuevos apuntes de 1º Historia del Pensamiento Político y Social: Temario 1º Parcial temas 1-5 HPPS
He publicado nuevos apuntes de 2º Teoría y Técnicas Audiovisuales Aplicadas Al Periodismo: TEMA-1-Filmar-y-montar-a-partir-de-un-espacio.pdf
He publicado nuevos apuntes de 1º Psicología Social de la Comunicación: TEMA-8-PSICOLOGIA-SOCIAL-DE-LA-COMUNICACION.pdf
He publicado nuevos apuntes de 2º Géneros y Estilos Periodísticos: T7-LA-ENTREVISTA.pdf
He publicado nuevos apuntes de 2º Géneros y Estilos Periodísticos: T6.2- El informe periodístico.pdf
He publicado nuevos apuntes de 3º Historia del Periodismo Español: Tema-3-La-guerra-de-la-independencia-y-el-reinado-de-fernando-vii.pdf
He publicado nuevos apuntes de 1º Psicología Social de la Comunicación: Tema-1.-Psicologia.pdf
He publicado nuevos apuntes de 1º Psicología Social de la Comunicación: TEMA-7-PSICOLOGIA-SOCIAL-DE-LA-COMUNICACION.pdf
apuntes
-
Temario 1º Parcial temas de (Inma y Daniele)
Resúmenes del temario del primer pacial de TCI hecho con Inma Tobar y Daniele Salerno