Grado en Administración y Dirección de Empresas (UVA)
Segovia
Asignaturas de Grado en Administración y Dirección de Empresas (UVA)
Asignatura
arrow_downward3º
•
0 posts
4º
•
0 posts
4º
•
0 posts
3º
•
0 posts
2º
•
1 posts
2º
•
0 posts
4º
•
0 posts
4º
•
0 posts
4º
•
0 posts
4º
•
0 posts
4º
•
0 posts
2º
•
1 posts
2º
•
2 posts
3º
•
0 posts
3º
•
0 posts
3º
•
0 posts
3º
•
9 posts
4º
•
1 posts
3º
•
0 posts
3º
•
0 posts
4º
•
0 posts
4º
•
0 posts
4º
•
0 posts
3º
•
0 posts
3º
•
0 posts
2º
•
0 posts
4º
•
0 posts
1º
•
7 posts
4º
•
0 posts
1º
•
5 posts
2º
•
0 posts
4º
•
0 posts
4º
•
0 posts
1º
•
1 posts
2º
•
0 posts
2º
•
0 posts
4º
•
0 posts
4º
•
0 posts
1º
•
4 posts
1º
•
13 posts
1º
•
15 posts
1º
•
6 posts
4º
•
0 posts
3º
•
2 posts
4º
•
0 posts
4º
•
11 posts
1º
•
22 posts
1º
•
0 posts
4º
•
0 posts
4º
•
0 posts
2º
•
1 posts
2º
•
0 posts
4º
•
0 posts
4º
•
0 posts
3º
•
1 posts
4º
•
0 posts
4º
•
0 posts
2º
•
0 posts
2º
•
1 posts
4º
•
0 posts
1º
•
1 posts
4º
•
0 posts
4º
•
0 posts
Últimas publicaciones de Grado en Administración y Dirección de Empresas (UVA)
He publicado nuevos examenes de 2º Derecho Mercantil II: Examen-junio-2024.pdf
He publicado nuevos examenes de 2º Régimen Fiscal de la Empresa Ii: EXAMEN-PREPARATORIO-2025.pdf
He publicado nuevos examenes de 3º Macroeconomía: EXAMEN-PREPARATORIO-202425.pdf
apuntes
-
Apuntes EM
He publicado nuevos apuntes de 1º Economía Mundial: Apuntes EM
He publicado nuevos apuntes de 2º Economía Española: Tema-2-Sector-publico.pdf
He publicado nuevos apuntes de 2º Economía Española: Tema-1-Mercado-de-trabajo.pdf
He publicado nuevos apuntes de 1º Introducción a la Economia de la Empresa: TEMA-4.pdf
He publicado nuevos apuntes de 1º Introducción a la Economia de la Empresa: TEMA-7.pdf
He publicado nuevos apuntes de 1º Introducción a la Economia de la Empresa: TEMA-5.pdf
He publicado nuevos apuntes de 1º Introducción a la Economia de la Empresa: TEMA-6.pdf
He publicado nuevos apuntes de 1º Introducción a la Economia de la Empresa: TEMA-3.pdf
He publicado nuevos apuntes de 1º Introducción a la Economia de la Empresa: TEMA-2.pdf
He publicado nuevos apuntes de 1º Introducción a la Economia de la Empresa: TEMA-4-continuacion.pdf
He publicado nuevos apuntes de 1º Introducción a la Economia de la Empresa: TEMA-3-continuacion.pdf
He publicado nuevos apuntes de 1º Introducción a la Economia de la Empresa: TEMA-2-continuacion.pdf
He publicado nuevos apuntes de 1º Introducción a la Economia de la Empresa: TEMA-1.pdf
He publicado nuevos apuntes de 1º Economía Mundial: TEMA-6ELEMENTOS-IMPULSORES-DE-LA-GLOBALIZACION.pdf
He publicado nuevos apuntes de 1º Economía Mundial: TEMA-5Factores-de-la-globalizacion.pdf
He publicado nuevos apuntes de 1º Economía Mundial: TEMA-4Factores-impulsores-de-la-globalizacion.pdf
He publicado nuevos apuntes de 1º Economía Mundial: TEMA-1Evolucion-de-economia-mundial.pdf
He publicado nuevos apuntes de 1º Introducción a la Economia de la Empresa: TEMA-4-INTRODUCCION-A-LA-ECONOMIA-DE-LA-EMPRESA-2022-2023.pdf
He publicado nuevos apuntes de 1º Introducción a la Economia de la Empresa: TEMA-3-INTRODUCCION-A-LA-ECONOMIA-DE-LA-EMPRESA-2022-2023.pdf
He publicado nuevos apuntes de 1º Introducción a la Economia de la Empresa: TEMA-2-INTRODUCCION-A-LA-ECONOMIA-DE-LA-EMPRESA-2022-2023.pdf
He publicado nuevos apuntes de 1º Introducción a la Economia de la Empresa: TEMA-1-INTRODUCCION-A-LA-ECONOMIA-DE-LA-EMPRESA-2022-2023.pdf
He publicado nuevos examenes de 1º Sociología: Examen-Final-sociologia.pdf
He publicado nuevos test de 1º Introducción al Derecho: Test 3: Tema 7, 8 y 9.pdf
He publicado nuevos examenes de 1º Introducción al Derecho: Final: Introducción al Derecho UVA.pdf
He publicado nuevos test de 1º Introducción al Derecho: Test 2: Tema 4, 5 y 6.pdf
He publicado nuevos examenes de 1º Historia Económica Mundial: Examen Final - Historia.docx
He publicado nuevos test de 1º Historia Económica Mundial: Bloque I - Historia.pdf
He publicado nuevos apuntes de 1º Introducción al Derecho: Tema 1: Nociones generales I.pdf
He publicado nuevos apuntes de 1º Introducción a la Economía: Resumen-momentos-dispersiones-y-concentraciones-ok.pdf
He publicado nuevos apuntes de 1º Introducción a la Economía: FORMULillas.pdf
He publicado nuevos apuntes de 1º Introducción a la Economía: PROBLEMAS-DE-SERIES-4-9-y-10.pdf
He publicado nuevos apuntes de 1º Introducción a la Economía: Ejercicios-Temas-2-3-and-4.pdf
He publicado nuevos apuntes de 4º Matemáticas de las Operaciones Financieras: tema-1.pdf
He publicado nuevos apuntes de 4º Matemáticas de las Operaciones Financieras: tema-1-ok.pdf
He publicado nuevos apuntes de 4º Matemáticas de las Operaciones Financieras: ejercicios-6.pdf
He publicado nuevos apuntes de 4º Matemáticas de las Operaciones Financieras: Cronogra.pdf
He publicado nuevos apuntes de 4º Matemáticas de las Operaciones Financieras: Videos.pdf
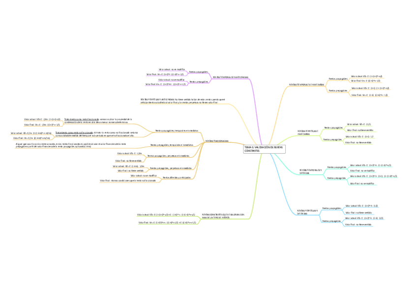
He publicado nuevos apuntes de 4º Matemáticas de las Operaciones Financieras: TEMA-6..pdf
He publicado nuevos apuntes de 4º Matemáticas de las Operaciones Financieras: FormularioTODOtodiiiito.pdf
He publicado nuevos apuntes de 4º Matemáticas de las Operaciones Financieras: rentas-el-formulario.pdf
