
Asignaturas de Albaida - Farmacia y Parafarmacia
Asignatura
arrow_downward2 posts
1 posts
0 posts
0 posts
Últimas publicaciones de Albaida - Farmacia y Parafarmacia
¿Qué es volemia? Explica el papel del aparato excretor en los procesos de regulación del volumen de líquidos y en la regulación de la tensión arterial.
¿Qué es volemia? Explica el papel del aparato excretor en los procesos de regulación del volumen de líquidos y en la regulación de la tensión arterial.
He publicado nuevos apuntes de Formulación magistral: ACTIVIDAD-2-TEMA-1-IRATI-VALDIVIA-FORMULACION.pdf
He publicado nuevos apuntes de Empresa e Iniciativa Emprendedora: EMPRESALIARES-TAREA-1.pdf
He publicado nuevos apuntes de Dispensación de productos farmacéuticos: resumen-tema-7.pdf
He publicado nuevos apuntes de Dispensación de productos farmacéuticos: dispensacion-tema-4-y-5.pdf
He publicado nuevos apuntes de Dispensación de productos farmacéuticos: actividades-pagina-129-IRATI-VALDIVIA-2.pdf
He publicado nuevos ejercicios de Anatomofisiología y patología básicas: ACT-8.pdf
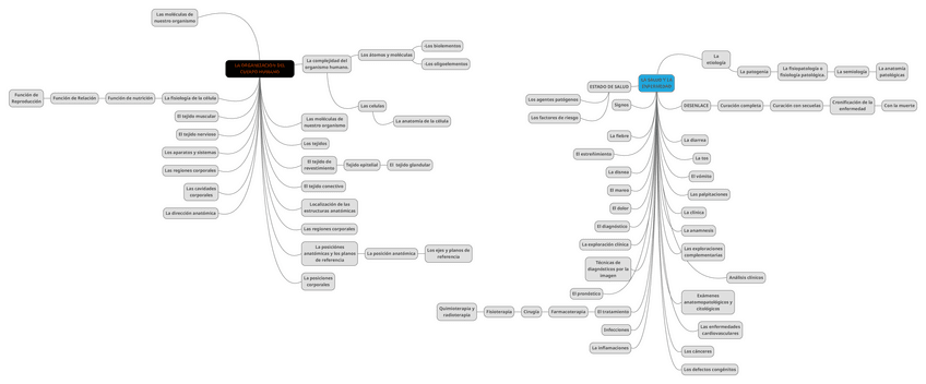
He publicado nuevos apuntes de Anatomofisiología y patología básicas: Esquema-tema-1-y-2-anatomiairativaldivia.pdf
apuntes
-
ACT 7.2_irati_valdivia
He publicado nuevos apuntes de Anatomofisiología y patología básicas: ACT 7.2_irati_valdivia