samudenche
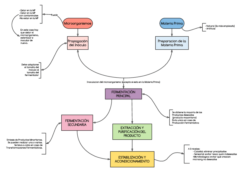
Esquema Procesos de Fermentacion.pdf
1 página
Apuntes - TEMA 1 INTRODUCCIÓN A LA BIOTECNOLOGÍA.pdf
pdf
5 páginas
1231
9
Apuntes - TEMA 2 MICROORGANISMOS EMPLEADOS EN LA INDUSTRIA.pdf
1037
0
Apuntes - TEMA 3 GENÉTICA DE LOS MICROORGANISMOS.pdf
12 páginas
907
1
Exámenes - Foto 02-02-14 20 19 49.jpg
jpg
43
Apuntes - TEMA 21 INTRODUCCIÓN A LA VIROLOGÍA.pdf
10 páginas
794
Apuntes - TEMA 5 CULTIVO DE MICROOGANISMOS EN LA INDUSTRIA.pdf
6 páginas
849
Apuntes - TEMA 10 PRODUCCIÓN DE PENICILINAS Y CEFALOSPORINAS.pdf
13 páginas
823
Apuntes - TEMA 4 MATERIAS PRIMAS INDUSTRIALES.pdf
3 páginas
808
Exámenes - Examen COMPLETO Y CORREGIDO Amp de Micro Enero 2017.pdf
4 páginas
788
8
Apuntes - TEMA 7 FERMENTADORES II.pdf
8 páginas
813
Apuntes - TEMA 6 FERMENTADORES I.pdf
783
Apuntes - TEMA 23 HERPEVIRUS Y VIRUS RELACIONADOS.pdf
705
Apuntes - TEMA 12 BACITRACINAS.pdf
728
Prácticas - Examen de prácticas ampliación de Microbiología.pdf
902
Apuntes - TEMA 22 MÉTODOS GENERALES PARA EL ESTUDIO DE LOS VIRUS.pdf
684
Apuntes - TEMA 13 PRODUCCIÓN DE METABOLITOS PRIMARIOS.pdf
720
Apuntes - TEMA 9 INTRODUCCION A LA PRODUCCIÓN DE ANTIBIOTICOS.pdf
731
Apuntes - TEMA 11 PRODUCCIÓN DE TETRACICLINAS.pdf
734
Apuntes - TEMA 20 LECHES Y DERIVADOS.pdf
688
Apuntes - TEMA 8 PRODUCCIÓN INDUSTRIAL DE BIOMASA.pdf
739