Portada
Asignatura
Grado en Relaciones Laborales y Recursos Humanos (UM)
Análisis y Evaluación de Políticas Sociolaborales
Fecha de subida
07 feb 2024
Categoría
trabajos
Etiquetas
Apuntes - Primera-charla.odt
odt
23
0
Exámenes - PARCIAL-TEMAS-1-Y-2.pdf
pdf
6 páginas
8
Prácticas - Analisis-practica-2.pdf
3 páginas
1
Exámenes - Repaso-analisis-0212.pdf
2 páginas
6
Apuntes - CLASE-13-Y-14.-pdf.pdf
Apuntes - Bloque-2.-Tema-3.-Politicas-de-inclusion.pdf
Apuntes - Bloque-2.-Tema-2.-Politicas-de-proteccion-social.pdf
Apuntes - Bloque-2.-Tema-1.-Politicas-de-empleo.pdf
Apuntes - Bloque-1.-Tema-7.-Gestion-para-el-analisis-y-control-de-las-politicas-publicas.pdf
4 páginas
Apuntes - Bloque-1.-Tema-6.-Evaluacion-de-las-Politicas-Publicas.pdf
Apuntes - Bloque-1.-Tema-5.-La-formulacion-de-politicas-publicas.pdf
5 páginas
Apuntes - Bloque-1.-Tema-3.-La-Agenda-Politica.pdf
Apuntes - Bloque-1.-Tema-2.-Actores-Recursos-y-Reglas-Institucionales-en-el-Analisis-de-Politicas-Publicas.pdf
Apuntes - Bloque-1.-Tema-1.-Fundamentos-para-el-Analisis-de-las-Politicas-Publicas.pdf
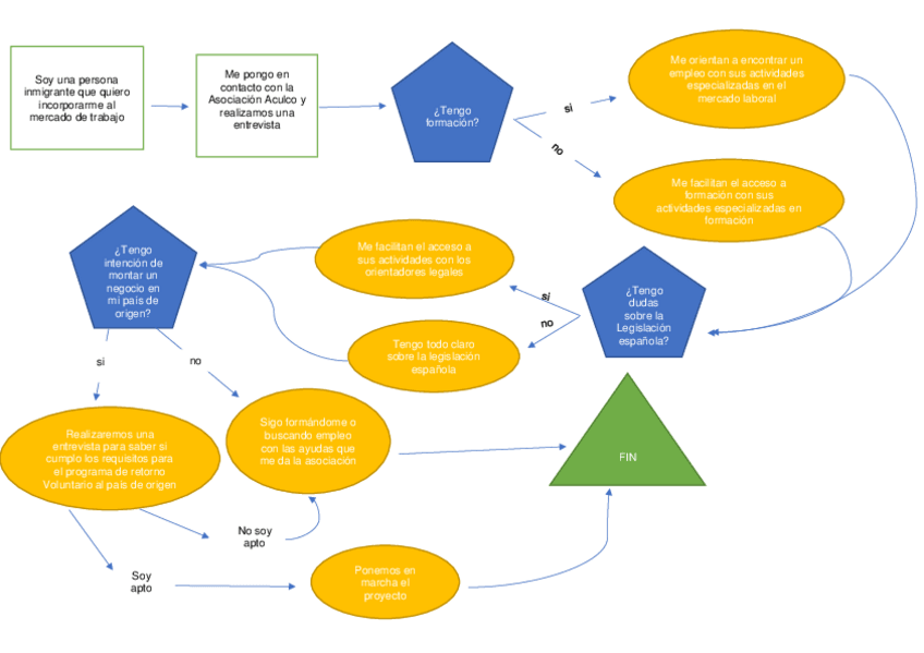
Trabajos - DIAGRAMA-DE-FLUJO.pdf
1 página
Trabajos - Como-todo-trabajo-la-organizacion-tambien-tiene-cosas-negativas-y-que-mejorar.pdf
Trabajos - ACULCO-2A-PARTE.pdf
11 páginas