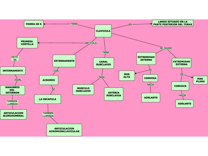
CLAVICULA.pdf

Anónimo

mapas conceptuales de anatomia

8 archivos·

clasificacion-de-las-articulaciones.pdf

1 página

Articulacion-del-hombro.pdf

1 página

CLAVICULA.pdf

1 página

anatomia-cuadro-conceptual.docx

Articulacion-de-columna-vertebral.pdf

1 página

Articulacion-de-rodilla.pdf

1 página

Articulacion-de-codo.pdf

1 página

Articulacion-coxofemoral.pdf

1 página

content_copy

Archivos recomendados