Portada
Asignatura
Grado en Medicina (UMA)
Anatomía Humana 3: Sentidos y Sistema Nervioso Central
Fecha de subida
14 dic 2022
Categoría
apuntes
Etiquetas
Apuntes - P.pdf
pdf
20 páginas
50
0
Apuntes - Telencefalo.pdf
8 páginas
56
18 páginas
37
24 páginas
41
Apuntes - Vias-nerviosas.pdf
17 páginas
Exámenes - test-anato-3-enero-2023.pdf
10 páginas
Apuntes - P8-Numerado-y-esquematizado.pdf
3 páginas
48
Apuntes - anatomia 3.pdf
340 páginas
39
Apuntes - AFERENCIAS Y EFERENCIAS DE DIENCÉFALO
38
Apuntes - P1.pdf
11 páginas
35
Apuntes - Resumen-completo-Anato-3-curso-2023-2024.pdf
92 páginas
33
1
Apuntes - LOS-SENTIDOS.pdf
28 páginas
32
Apuntes - Resumen-de-cerebelo.pdf
34
Apuntes - P7.pdf
14 páginas
31
Apuntes - NEUROANATOMIA.pdf
51 páginas
26
Apuntes - P6.pdf
25
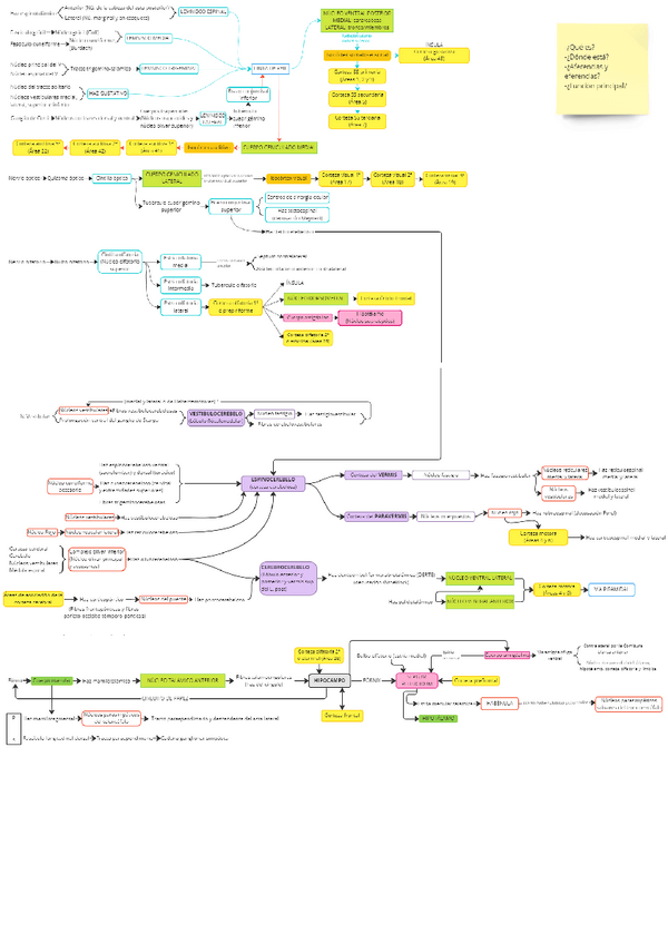
Apuntes - ESQUEMA-DE-casi-TODO-SNC.pdf
1 página
21
Apuntes - TRONCO-DEL-ENCEFALO-CORREGIDO.pdf
13 páginas
3
Apuntes - Corte-transversal-medula-espinal.pdf