Portada
Asignatura
Grado en Enfermería (USJ)
Anatomía Humana
Fecha de subida
10 feb 2022
Categoría
apuntes
Etiquetas
Exámenes - preguntas-cortas.pdf
pdf
30 páginas
96
6
Exámenes - tipo-test-examenes-anteriores.pdf
27 páginas
100
9
Apuntes - 2-ESQUELETO-Y-MUSCULOS.pdf
4 páginas
109
1
Exámenes - 2015-16-examen-finalANATOMIA-HUMANA-1.pdf
11 páginas
75
5
Apuntes - MUSCULOS-3.pdf
3 páginas
92
0
Apuntes - IDENTIFICACIN-DE-ESTRUCTURAS.pdf
7 páginas
93
Apuntes - Localizacion-estructuras.pdf
2 páginas
Apuntes - ESQUELETO-Y-MUSCUlOS-1.pdf
88
Apuntes - LOCALIZACION-ESTRUCTURAS.pdf
Apuntes - imprimir.docx
docx
33
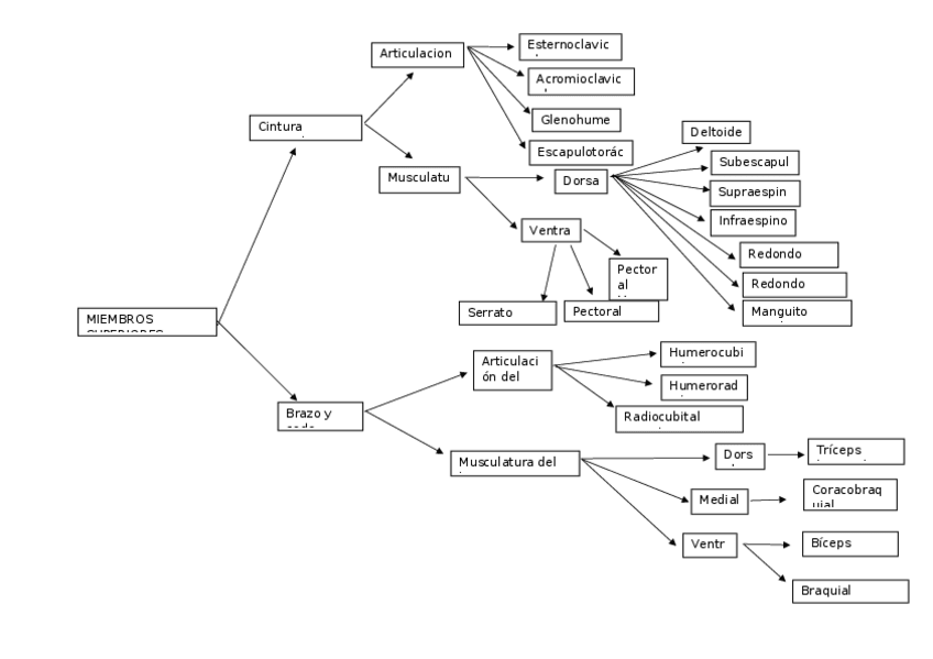
Apuntes - RESUMEN-MIEMBRO-SUPERIOR.pdf
35 páginas
65
Apuntes - 1.-Laringe.pdf
1 página
80
Apuntes - RESUMEN-APARATO-RESPIRATORIO.pdf
55
3
Apuntes - RESUMEN-APARATO-CARDIOCIRCULATORIO.pdf
9 páginas
53
4
Apuntes - Cuestionarios.pdf
5 páginas
63
Apuntes - RESUMEN-MIEMBRO-INFERIOR.pdf
40 páginas
52
Apuntes - RESUMEN-SISTEMA-DIGESTIVO.pdf
12 páginas
54
Apuntes - BRAZO-Y-CODO.docx
57
Apuntes - PULMONES.docx
27
Apuntes - APARATO-DIGESTIVO-Y-ENDOCRINO.pdf
15 páginas
74