Portada
Asignatura
Grado en Educación Primaria (UB)
Aprendizaje y Enseñanza de las Ciencias Naturales
Fecha de subida
22 nov 2019
Categoría
ejercicios
Etiquetas
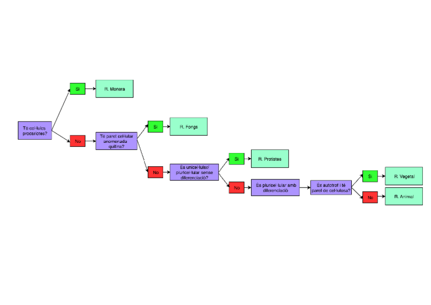
Ejercicios - Clau-dicotomica-1.pdf
pdf
1 página
90
0
Apuntes - resum ensenyament i aprenentatge ciencies naturals GEOLOGIA.docx
docx
22
Apuntes - La-Terra.pdf
33 páginas
46
Apuntes - EstructurainternadelaTerra.pdf
4 páginas
41
Apuntes - Powerpoint-Monera.pdf
11 páginas
Apuntes - Powerpoint-plantes.pdf
34 páginas
42
Apuntes - Powerpoint-animals.pdf
37 páginas
39
Apuntes - Powerpoint-protoctistes.pdf
14 páginas
Apuntes - Powerpoint-fongs.pdf
Apuntes - EstructurainternadelaTerra-1.pdf
2 páginas
37
Apuntes - LAPARELLCIRCULATORI2.pdf
25 páginas
35
Apuntes - Digestio-i-aparell-digestiu-2-1.pdf
16 páginas
32
Apuntes - resum ensenyament i aprenentatge ciencies naturals BIO.docx
12
Apuntes - GEOLOGIA-TEMA-MINERALS.pdf
27 páginas
28
1
Apuntes - LAPARELLDIGESTIU.pdf
13 páginas
24
Apuntes - LAPARELLEXCRETOR.pdf
Apuntes - GEOLOGIA-TEMA-ESTRUCTURA-INTERNA-TERRA.pdf
9 páginas
27
2
Apuntes - LAPARELLRESPIRATORI.pdf
23
Apuntes - Biologia-apunts.pdf
Apuntes - SISTEMA-EDUCATIVO-Apuntes.docx
15