Portada
Asignatura
Grado en Ingeniería en Tecnologías Industriales (UAN)
Apuntes Variados
Fecha de subida
08 sep 2023
Categoría
examenes
Etiquetas
Apuntes - completofebrero2012resuelto.pdf
pdf
7 páginas
12
0
Apuntes - Tema 6. Autovalores y autovectores..pdf
26 páginas
6
Apuntes - Resumen matemáticas 1.pdf
12 páginas
Apuntes - Tema 5.pdf
30 páginas
4
Apuntes - Tema 1. Cónicas y cuádricas..pdf
28 páginas
Apuntes - Tema 3. Matrices. Sistemas de ecuaciones lineales..pdf
38 páginas
Apuntes - Tema 2. Números complejos..pdf
22 páginas
9
Apuntes - TEMA 8 - Equipos de Proteccion Individual.pdf
31 páginas
Apuntes - Tema 4. El espacio vectorial R^n..pdf
32 páginas
2
Apuntes - Tema 2_TA 13_14.pdf
25 páginas
1
Apuntes - Tema 5. Ortogonalidad..pdf
34 páginas
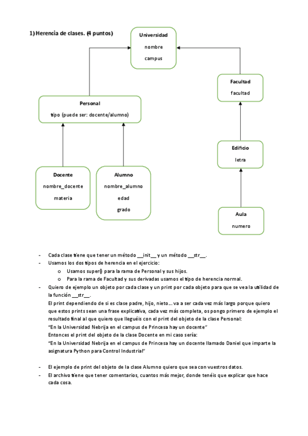
Ejercicios - Ejercicio-de-clases-y-herencia.pdf
1 página
Exámenes - PythonIndustrial-Dia3.pdf
16 páginas
Exámenes - Examen.pdf
2 páginas
Exámenes - PythonIndustrial-Dia1.pdf
29 páginas
Exámenes - PythonIndustrial-Dia2.pdf
10 páginas
Exámenes - examengrupoA.pdf
Trabajos - ACTIVIDAD-2o-SEMESTRE..pdf
Trabajos - The-mobile-glasses-bracelet.pdf
3 páginas
Trabajos - POLITICAL-SPEECHES.pdf