Enrique_Moya
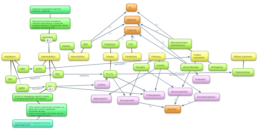
mapa conceptual endocrino.jpg
Apuntes - cuadro resumen_amq1.xlsx
xlsx
16
0
Apuntes - resumen2ºparcialMQ3.xlsx
14
Apuntes - cuadro resumen FETO.xlsx
9
Apuntes - patrones de kabat.xlsx
5
Apuntes - resúmenes MQ4.xlsx
8
Apuntes - TEMARIO-ANTROPOLOGIA-FISIOTERAPIA.pdf
pdf
18 páginas
20
Apuntes - Oseo. T2 - Fracturas .pdf
5 páginas
7
Apuntes - T1 - Generalidades sobre las Articulaciones .pdf
10
Apuntes - Oseo. T1 - Estructuras Óseas y Reparación Ósea .pdf
2 páginas
Apuntes - T3 - Patología del Cartílago Articular .pdf
12 páginas
4
Apuntes - T1 - Patologia de la Fascia.pdf
7 páginas
6
Apuntes - T2 - Patologia de la Membana Sinovial.pdf
21 páginas
Apuntes - T4 - Artroplastias.pdf
3
Apuntes - T3 - Patologia del Ligamento de la Rodilla.pdf
8 páginas
Apuntes - T2 - Generalidades sobre el ligamento .pdf
4 páginas
Apuntes - Tema-6-Ppios-Seleccion-y-Progresion-Tecnicas-de-TTO.docx
docx
1
Apuntes - Tema-5-Ppios-Tecnicas-de-TTO.docx