Anónimo
Portada
Asignatura
Máster en Ciberdelincuencia (UOC)
Aspectos Procesales de la Ciberdelincuencia
Fecha de subida
24 mar 2023
Categoría
apuntes
Información
Módulo 1
Etiquetas
PEC - PEC-4.-Criterios-de-solucion.pdf
pdf
6 páginas
14
0
PEC - PEC-1.-Criterios-de-solucion.pdf
10 páginas
PEC - PEC-3.-Criterios-de-solucion.pdf
8 páginas
PEC - PEC-2.-Criterios-de-solucion.pdf
13
Apuntes - PEC1.pdf
7 páginas
10
Apuntes - PEC-2.pdf
Apuntes - PEC-3.pdf
9
Apuntes - Competencia-objetiva.pdf
1 página
7
Apuntes - Competencia-funcional.pdf
6
Apuntes - Jurisdiccion-criminal-y-ciberespacio.pdf
Apuntes - PEC-4.pdf
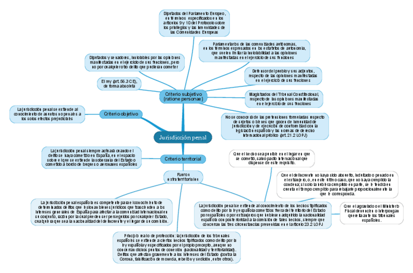
Apuntes - Jurisdiccion-penal.pdf
Apuntes - Investigacion-tecnologica-y-ciberdelincuencia-regimen-juridico-procesal.pdf
60 páginas
4
Apuntes - Practica-y-valoracion-de-la-prueba-electronica.pdf
54 páginas
3
Apuntes - Jurisdiccion-y-competencia-para-la-persecucion-penal.pdf
42 páginas
5
Apuntes - Cooperacion-juridica-internacional-en-la-investigacion-del-ciberdelito.pdf
32 páginas
2
Apuntes - Ley-Cloud-Act-Traducido.pdf
Información
Módulo 1