Angel988
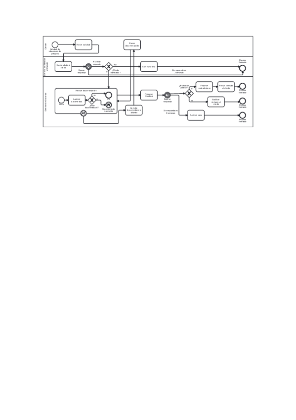
Ejercicio-4-Modelado-de-un-Proceso-de-Gestion-de-Hipoteca-BPMN.pdf
1 página
Test - Cuestionario-tema-2.pdf
pdf
7 páginas
16
0
Apuntes - Tema1Introduccionalagestiondeprocesos.pdf
3 páginas
Apuntes - Tema5AutomatizaciondeProcesosdeNegocioBPMS.pdf
8 páginas
11
Apuntes - Tema2GestiondeProcesosdeNegocioBPM.pdf
6 páginas
14
Test - Cuestionario-del-tema1.pdf
10 páginas
Apuntes - Tema4AnalisisdeProcesos.pdf
12
Apuntes - Tema3DisenodeProcesosdeNegocioBPMN.pdf
16 páginas
Test - CuestionariosAMPRespuestas.pdf
19 páginas
Prácticas - Practica-4.pdf
13
Test - Cuestionario-tema-4.pdf
Prácticas - Practica-5-Fernando-Martin.pdf
9 páginas
Test - Cuestionario-tema-5.pdf
Apuntes - Temario-completo-y-ejercicios-T1-T5.pdf
13 páginas
17
1
Apuntes - Cuestionario-Tema-1-AMP-soluciones.pdf
6
Ejercicios - Res.-de-problemas-o-casos-Arquitectura-de-procesos.pdf
5 páginas
Prácticas - Ejercicio-3-Modelado-de-un-Proceso-de-Peticion-de-Prestamo-BPMN.pdf
Prácticas - Ejercicio-2-Modelado-y-mejora-de-un-Proceso-de-Atencion-al-Cliente.pdf
10
Prácticas - Ejercicio-1-Modelado-de-un-Proceso-de-Peticion-de-Prestamo.pdf
2 páginas
Test - Cuestionario-del-tema-3.2.pdf
7
Test - CuestionariosAMP.pdf