miripirindi
Exámenes resueltos Parcial 1
Examen-Junio-2019-Ev.pdf
13 páginas
E-Rsolucion.pdf
1 página
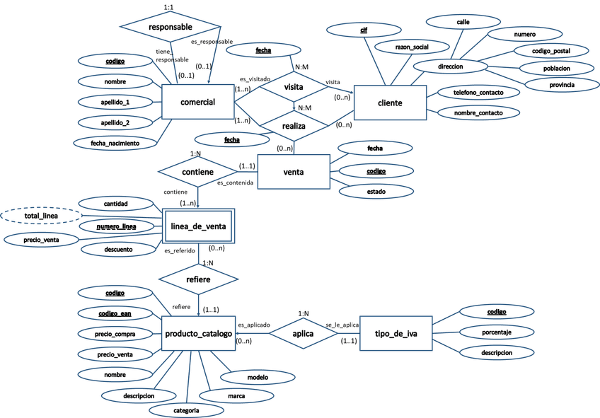
Solucion-E-R.png
Apuntes - Modelo-Relacional.pdf
pdf
15 páginas
353
4
Apuntes - Paso-a-tablas-resumen.pdf
397
2
Apuntes - Introduccion-y-ER.pdf
12 páginas
265
0
Exámenes - 2019.pdf
40 páginas
161
1
Apuntes - APUNTES-BASES-2019.pdf
32 páginas
177
Exámenes - 2021.pdf
28 páginas
208
Apuntes - COMANDOS-SEGURIDAD.pdf
179
Exámenes - 2020.pdf
10 páginas
159
Apuntes - MODELO-RELACIONAL.pdf
35 páginas
163
Apuntes - Tema-3b-SQL.pdf
67 páginas
95
Exámenes - Examen-junio-2024-integrado-con-soluciones.pdf
132
3
Apuntes - Como-resolver-el-ejercicio-del-Tema-5.pdf
2 páginas
122
Exámenes - Examen-Junio-2019-Ev.pdf
235
Apuntes - Acceso-programatico-a-bases-de-datos.pdf
9 páginas
108
5
Apuntes - Apuntesseguridad.pdf
5 páginas
Exámenes - Examen Julio 2016 - con soluciones.pdf
11 páginas
104
Apuntes - Resumen-Bases-de-Datos-.pdf
7 páginas
Exámenes - 2018.pdf
43 páginas
91
Exámenes - Examen Junio 2018 - Ev. Continua y final - Con soluciones.pdf
19 páginas
Exámenes - Examen Julio 2018 - Examen Final (con respuestas) - GII y GMI.pdf
98