chevron_left
chevron_right
Todo
Apuntes
Ejercicios
Exámenes
Otros
Prácticas
Test
Trabajos
chevron_left
chevron_right

apuntes

-

RESÚMENES TEORÍA BD

Resúmenes de TODOS los temas de teoría de Bases de Datos

BD 1. Conceptos Básicos_Re.pdf
BD 2. Modelos de Datos_Re.pdf
BD 3. Modelo de Datos Entidad-Relación_Re.pdf
BD 4. Modelo de Datos Relacional_Re.pdf
BD 5. Cálculo y Álgebra Relacional_Re.pdf

Sirve para resolver los ejercicios

1 página

apuntes

-

Temas Teoria

He publicado nuevos apuntes de 2º Bases de Datos: Temas Teoria

Tema-1-Conceptos-Basicos.pdf
Tema-2-Modelo-de-datos.pdf
Tema-3-El-modelo-de-datos-Entidad-Relacion.pdf
Tema-4-El-modelo-de-datos-relacional.pdf

apuntes

-

Resumenes Teoria BD

Resumen de todos los temas de teoria de Base de Datos

Tema1BD.pdf
Tema-2BD.pdf
Modelo-de-Datos-Entidad-Relacion-ER.pdf
Tema-4-BD.pdf
CALCULO-BD.pdf

Todas las cuestiones de los exámenes en el campus (Parcial 1,2,3 --> global)

9 páginas

He publicado nuevos ejercicios de 2º Bases de Datos: Ejercicios-Diagrama-ER.pdf

5 páginas

He publicado nuevos ejercicios de 2º Bases de Datos: EJERCICIOS-DIAGRAMA-ER.pdf

4 páginas

apuntes

-

TEORIA BBDD

He publicado nuevos apuntes de 2º Bases de Datos: TEORIA BBDD

Tema-1-Conceptos-Basicos.pdf
Tema-2-Modelos-de-Datos.pdf

apuntes

-

RESUMENES TEMAS DE TEORÍA

He publicado nuevos apuntes de 2º Bases de Datos: RESUMENES TEMAS DE TEORÍA

Introduccion-a-las-bases-de-datos.pdf
TEMA-2-MODELOS-DE-DATOS.pdf

Tema 3 completo

6 páginas

apuntes

-

Teoria tema 1 y 2

He publicado nuevos apuntes de 2º Bases de Datos: Teoria tema 1 y 2

Tema-1.-Conceptos-basicos.pdf
Tema-2.-Modelos-de-datos.pdf

Presentación culera me cuesta hacer resúmenes

5 páginas

No aseguro que sean los apuntes finales del tema 1

3 páginas

He publicado nuevos apuntes de 2º Bases de Datos: TEORIA-BD.pdf

4 páginas

He publicado nuevos apuntes de 2º Bases de Datos: Examen-Junio-2019-truquitos.pdf

3 páginas

practicas

-

TODOS los EXAMENES con truquitos

He publicado nuevos practicas de 2º Bases de Datos: TODOS los EXAMENES con truquitos

Examen-Junio-2018-truquitos.pdf
Examen-Junio-2022-truquitos.pdf

He publicado nuevos practicas de 2º Bases de Datos: APUNTES-PRACTICAS-BD.pdf

3 páginas

He publicado nuevos apuntes de 2º Bases de Datos: BD-Resumen-T5-CAL ALG-RELACIONAL.pdf

5 páginas

He publicado nuevos apuntes de 2º Bases de Datos: BD-Resumen-T4-EL-MODELO-RELACIONAL.pdf

3 páginas

He publicado nuevos apuntes de 2º Bases de Datos: Practica-1-y-2.pdf

6 páginas

He publicado nuevos apuntes de 2º Bases de Datos: Cuestiones-de-Teoria-Examenes.pdf

17 páginas

He publicado nuevos apuntes de 2º Bases de Datos: BD-Resumen-T3-MODELO-ER.pdf

4 páginas

He publicado nuevos apuntes de 2º Bases de Datos: BD-Resumen-T2-MODELOS-DE-DATOS.pdf

4 páginas

He publicado nuevos apuntes de 2º Bases de Datos: Ejercicios-ClaseTeoriaBD-ManuelPalomo.pdf

2 páginas

He publicado nuevos apuntes de 2º Bases de Datos: CuestionesResueltas-NoSQL.pdf

2 páginas

He publicado nuevos ejercicios de 2º Bases de Datos: BD.Cuestiones.Y.Problemas.Resueltos.del.Tema.6.de.CASITODOS.los.Examenes.pdf

28 páginas
Anónimo

@Anónimo

He publicado nuevos practicas de 2º Bases de Datos: PRACTICA-TEMA-4-COMPLETA.pdf

5 páginas

practicas

-

Prácticas 3 y 4

He publicado nuevos practicas de 2º Bases de Datos: Prácticas 3 y 4

Practica-3-BD.pdf
Practica-4-BD.pdf

He publicado nuevos apuntes de 2º Bases de Datos: Ejercicios-practicas-3-y-4.pdf

14 páginas
Anónimo

@Anónimo

He publicado nuevos practicas de 2º Bases de Datos: PRACTICA-3-COMPLETA.pdf

3 páginas

He publicado nuevos apuntes de 2º Bases de Datos: EJERCICIOS-3-PARCIAL-BD.pdf

28 páginas
Anónimo

@Anónimo

He publicado nuevos practicas de 2º Bases de Datos: PRACTICA-2-COMPLETA.pdf

4 páginas
Anónimo

@Anónimo

He publicado nuevos practicas de 2º Bases de Datos: PRACTICA-1S2.pdf

2 páginas
Anónimo

@Anónimo

He publicado nuevos practicas de 2º Bases de Datos: Ejercicios-sesion-1-practica-1.pdf

3 páginas

He publicado nuevos apuntes de 2º Bases de Datos: BD.Tema.7.Introduccion.a.Modelos.No.Relacionales.pdf

8 páginas

He publicado nuevos apuntes de 2º Bases de Datos: BDTeoriaTema7.pdf

4 páginas

He publicado nuevos apuntes de 2º Bases de Datos: BDTeoriaTema6.pdf

8 páginas

He publicado nuevos practicas de 2º Bases de Datos: BD.Actividades.de.Repaso.con.BD.EMPLEADOS.Practicas.pdf

13 páginas

He publicado nuevos apuntes de 2º Bases de Datos: BD.Tema.6.Diseno.Logico.pdf

14 páginas

He publicado nuevos practicas de 2º Bases de Datos: BD.Practica.8.Multible.Table.Querries.II.pdf

10 páginas

He publicado nuevos apuntes de 2º Bases de Datos: Ejercicios-Parcial-2-BD.pdf

6 páginas

He publicado nuevos ejercicios de 2º Bases de Datos: BD.Problemas.Tema.5.pdf

22 páginas

He publicado nuevos apuntes de 2º Bases de Datos: Ejercicios-Examenes-Algebra-y-Calculo.pdf

33 páginas

examenes

-

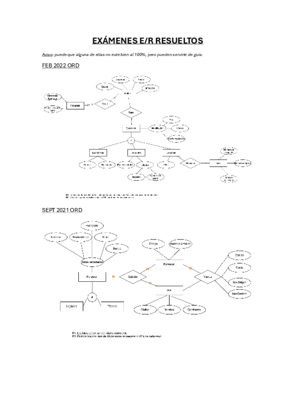
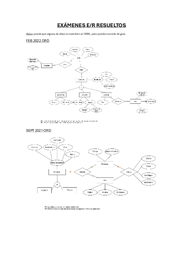
BD - ✅ Ejercicios RESUELTOS EXÁMENES ✅

Ejercicios de éxamenes de todos los temas

BD - EXÁMENES RESUELTOS ÁLEGBRA Y CÁLCULO.pdf
BD - EXÁMENES EER RESUELTOS.pdf

He publicado nuevos ejercicios de 2º Bases de Datos: BD - Ejercicios RESUELTOS ÁLGEBRA Y CÁLCULO Boletín.pdf

6 páginas

He publicado nuevos practicas de 2º Bases de Datos: BD.Practica.7.Multiple.Table.Querries.pdf

10 páginas

He publicado nuevos practicas de 2º Bases de Datos: BD.Practica.6.Nested.Queries.II.pdf

10 páginas

He publicado nuevos practicas de 2º Bases de Datos: BD.Practica.4.Funciones.y.Expresiones.II.Grupo.Bilingue.pdf

10 páginas

He publicado nuevos apuntes de 2º Bases de Datos: BD.Tema.5.Algebra.y.Calculo.Relacional.pdf

9 páginas

He publicado nuevos ejercicios de 2º Bases de Datos: RELACION DE EJERCICIOS DE TEORIA(ALGEBRA).pdf

2 páginas

He publicado nuevos apuntes de 2º Bases de Datos: BDTeoriaTema5COMPLETO.pdf

10 páginas

He publicado nuevos apuntes de 2º Bases de Datos: BDTeoriaTema5Calculo.pdf

2 páginas

He publicado nuevos apuntes de 2º Bases de Datos: BDTeoriaTema5AlgebraCalculoEquivalencias.pdf

2 páginas

He publicado nuevos apuntes de 2º Bases de Datos: TEMA-4-RESUMEN.pdf

22 páginas

apuntes

-

TEMA 5(ALGEBRA Y CALCULO)

He publicado nuevos apuntes de 2º Bases de Datos: TEMA 5(ALGEBRA Y CALCULO)

TEMA-5PARTE-1ALGEBRA-RELACIONAL.pdf
TEMA-5PARTE-2CALCULO-RELACIONAL.pdf

He publicado nuevos practicas de 2º Bases de Datos: BD.Practica.5.Nested.Querries.Grupo.Bilingue.pdf

10 páginas

He publicado nuevos apuntes de 2º Bases de Datos: BDTeoriaTema5Algebra.pdf

6 páginas

He publicado nuevos apuntes de 2º Bases de Datos: BDTeoriaTema4.pdf

6 páginas

He publicado nuevos practicas de 2º Bases de Datos: BD.Practica.3.Funciones.y.Expresiones.Grupo.Bilingue.pdf

12 páginas

He publicado nuevos apuntes de 2º Bases de Datos: BD.Tema.4.El.Modelo.de.Datos.Relacional.pdf

5 páginas