chevron_left
chevron_right
Todo
Apuntes
Ejercicios
Exámenes
Prácticas
Test
chevron_left
chevron_right

ejercicios

-

Ejercicios ER BD

He publicado nuevos ejercicios de 2º Bases de Datos: Ejercicios ER BD

Ejercicio-BD-Enunciado-1-Resuelto-2025-2026.pdf
Ejercicio-BD-Enunciado-2-Resuelto-2025-2026.pdf
Ejercicio-BD-Enunciado-3-Resuelto-2025-2026.pdf
Ejercicio-BD-Enunciado-4-Resuelto-2025-2026.pdf
Ejercicio-BD-Enunciado-5-Resuelto-2025-2026.pdf
Ejercicio-BD-Enunciado-6-Resuelto-2025-2026.pdf

examenes

-

Exámenes Resueltos BD

He publicado nuevos examenes de 2º Bases de Datos: Exámenes Resueltos BD

Examen-BD-Parcial-1-Resuelto-2025-2026.pdf
Examen-BD-Parcial-2-Resuelto-2025-2026.pdf
Examen-BD-Enero-Resuelto-2025-2026.pdf
Anónimo

@Anónimo

Resumen de la teoría de entidad relación muy simple y sin relleno

6 páginas

He publicado nuevos apuntes de 2º Bases de Datos: Parcial SQL 2022 Diciembre A.pdf

5 páginas

He publicado nuevos apuntes de 2º Bases de Datos: Examen SQL 2022 Enero A.pdf

6 páginas

He publicado nuevos apuntes de 2º Bases de Datos: Parcial SQL 2023 Enero B.pdf

5 páginas

He publicado nuevos apuntes de 2º Bases de Datos: Parcial SQL 2023 Diciembre A.pdf

5 páginas

He publicado nuevos apuntes de 2º Bases de Datos: Parcial SQL 2022 Diciembre B.pdf

5 páginas

He publicado nuevos apuntes de 2º Bases de Datos: Examen SQL 2018 Diciembre Solucionado.pdf

5 páginas

He publicado nuevos apuntes de 2º Bases de Datos: Examen SQL 2017 Diciembre Solucionado.pdf

5 páginas

He publicado nuevos apuntes de 2º Bases de Datos: Examen SQL 2018 Enero Solucionado.pdf

5 páginas

He publicado nuevos apuntes de 2º Bases de Datos: Examen SQL 2024 Enero A Solucionado.pdf

6 páginas

He publicado nuevos apuntes de 2º Bases de Datos: Examen SQL 2024 Enero B Solucionado.pdf

6 páginas

He publicado nuevos apuntes de 2º Bases de Datos: Parcial ER Octubre 2024 Solucionado.pdf

2 páginas

He publicado nuevos apuntes de 2º Bases de Datos: Examen Teoria Junio 2025 Solucionado.pdf

4 páginas

He publicado nuevos apuntes de 2º Bases de Datos: Examen SQL Junio 2025 Solucionado.pdf

5 páginas

He publicado nuevos apuntes de 2º Bases de Datos: Examen Diseño ER Enero 2024.pdf

4 páginas

He publicado nuevos apuntes de 2º Bases de Datos: Examen ER Junio 2025 A Solucionado.pdf

1 página

He publicado nuevos apuntes de 2º Bases de Datos: Enunciado Examen ER Junio 2025 A.pdf

1 página

He publicado nuevos apuntes de 2º Bases de Datos: Examen Teoria Enero 2025 B Solucionado.pdf

4 páginas

He publicado nuevos apuntes de 2º Bases de Datos: Examen SQL Enero 2025 B Solucionado.pdf

4 páginas

He publicado nuevos apuntes de 2º Bases de Datos: Examen Teoria Enero 2025 A Solucionado.pdf

4 páginas

He publicado nuevos apuntes de 2º Bases de Datos: Examen ER Enero 2025 A Solucionado.pdf

1 página

He publicado nuevos apuntes de 2º Bases de Datos: Enunciado Examen ER Enero 2025 A.pdf

2 páginas

He publicado nuevos apuntes de 2º Bases de Datos: Examen SQL Enero 2025 A Solucionado.pdf

4 páginas

He publicado nuevos apuntes de 2º Bases de Datos: Parcial SQL A Diciembre 2024 Solucionado.pdf

4 páginas

He publicado nuevos apuntes de 2º Bases de Datos: Parcial SQL B Diciembre 2024 Solucionado.pdf

4 páginas

He publicado nuevos apuntes de 2º Bases de Datos: Actividad en el aula ejercicios tipo D soluciones.pdf

5 páginas

He publicado nuevos apuntes de 2º Bases de Datos: Apuntes SQL.pdf

8 páginas

He publicado nuevos apuntes de 2º Bases de Datos: Actividad en el aula ejercicios tipo C soluciones.pdf

4 páginas

He publicado nuevos apuntes de 2º Bases de Datos: Actividad en el aula ejercicios tipo B soluciones.pdf

6 páginas

He publicado nuevos apuntes de 2º Bases de Datos: Actividad en el aula ejercicios tipo A soluciones.pdf

5 páginas

ejercicios

-

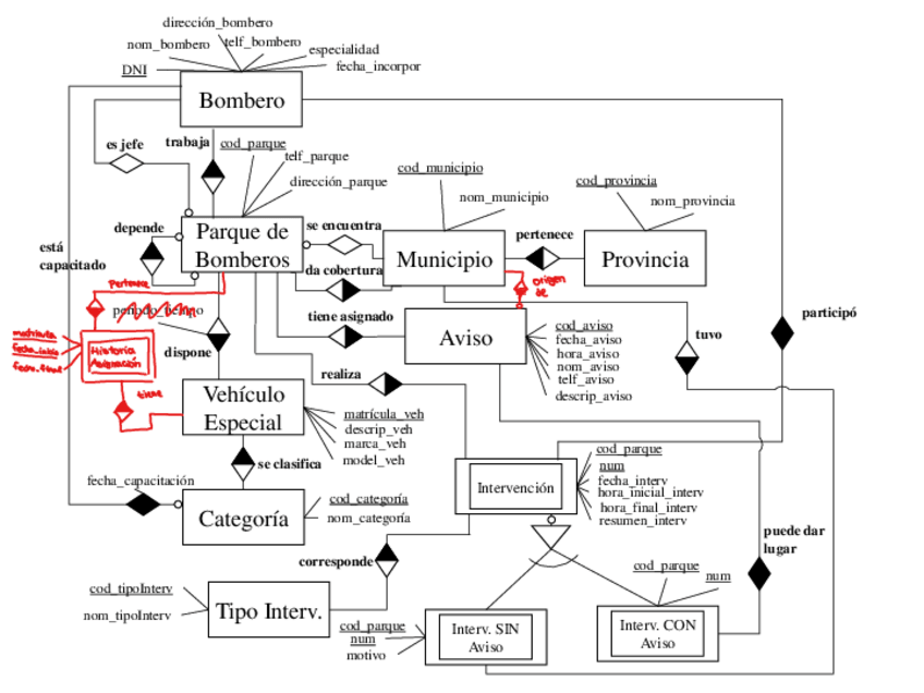
DIAGRAMAS E/R

Diagramas E/R de los enunciados propuestos en el Campus Virtual.

enunciado1-Superheroes.png
enunciado3-Patinete-Volante-Simplificado.png
enunciado5-Patinete-Volante-Completo.png
enunciado6-Willy-Wonka.png
enunciado8-BuscaVideojuegos.com.png
enunciado11-Colegio-Ensenanza.png

He publicado nuevos examenes de 2º Bases de Datos: Examen-Diseno-ER-Enero-2024-RESUELTO-1.pdf

4 páginas

apuntes

-

Apuntes BD

He publicado nuevos apuntes de 2º Bases de Datos: Apuntes BD

Apuntes-BD-Tema-1.pdf
Apuntes-BD-Tema-2.pdf
Apuntes-BD-Tema-3.pdf
Apuntes-BD-Tema-4.pdf

Ejercicios que he hecho por mi cuenta.

5 páginas

Examen SQL Diciembre 2024 A SOLUCIONADO

4 páginas

apuntex enteros SQL con ejercicios resueltos

38 páginas
Anónimo

@Anónimo

He publicado nuevos apuntes de 2º Bases de Datos: SQL Resumen de todas las instrucciones con ejemplos.pdf

2 páginas

He publicado nuevos apuntes de 2º Bases de Datos: (SQL) Donde usar subconsultas.pdf

Miniatura no disponible
12 páginas
Anónimo

@Anónimo

Con solución

9 páginas

He publicado nuevos apuntes de 2º Bases de Datos: TODO LO NECESARIO QUE NO ES JOIN NI SUBCONSULTAS SQL.pdf

Miniatura no disponible
18 páginas

He publicado nuevos apuntes de 2º Bases de Datos: 10: OTRO EXAMEN SUBCONSULTAS.pdf

9 páginas

He publicado nuevos apuntes de 2º Bases de Datos: EXAMEN-SUBCONSULTAS-2-2.pdf

6 páginas

He publicado nuevos apuntes de 2º Bases de Datos: Sesión 8: EXAMEN SUBCONSULTAS.pdf

22 páginas

He publicado nuevos apuntes de 2º Bases de Datos: Sesión 7: SUBCONSULTAS.pdf

32 páginas

He publicado nuevos apuntes de 2º Bases de Datos: Sesión 6: EJERCICIOS JOIN.pdf

13 páginas

He publicado nuevos apuntes de 2º Bases de Datos: Sesión 5: DIAGRAMAS EN VS CODE: entidades, relaciones, jerarquías...pdf

23 páginas

He publicado nuevos apuntes de 2º Bases de Datos: Sesión 4: JOIN.pdf

27 páginas

He publicado nuevos apuntes de 2º Bases de Datos: Sesión 3: E/R.pdf

17 páginas

He publicado nuevos apuntes de 2º Bases de Datos: Sesión 2: CREATE...pdf

Miniatura no disponible
52 páginas

He publicado nuevos apuntes de 2º Bases de Datos: Sesión 1: SELECT...pdf

Miniatura no disponible
45 páginas

He publicado nuevos apuntes de 2º Bases de Datos: ComandosPractica1.pdf

21 páginas
Anónimo

@Anónimo

examenes

-

Exámenes SQL Solucionados desde 2012 hasta 2018

He publicado nuevos examenes de 2º Bases de Datos: Exámenes SQL Solucionados desde 2012 hasta 2018

Examen-SQL-Diciembre-2017-Soluciones.pdf
Examen-SQL-Diciembre-2018-Soluciones.pdf
Examen-SQL-Enero-2014-soluciones.pdf
Examen-SQL-Enero-2018-Soluciones.pdf
Examen-SQL-Diciembre-2012-Soluciones.pdf
Examen-SQL-Diciembre-2013-A-Soluciones.pdf
Anónimo

@Anónimo

examenes

-

Exámenes Diseño/SQL 23/24 Resueltos

He publicado nuevos examenes de 2º Bases de Datos: Exámenes Diseño/SQL 23/24 Resueltos

Solucion-diseno-enero-2024.pdf
Examen-SQL-Enero-2024-B-solucion.pdf
Examen-SQL-Enero-2024-A-solucion.pdf
Solucion-diseno-noviembre-2023.pdf

He publicado nuevos apuntes de 2º Bases de Datos: BD-comandos-SQL.pdf

1 página

test

-

Test BD 23/24

He publicado nuevos test de 2º Bases de Datos: Test BD 23/24

Parcial-1-BD-TEST-modulo-1-y-2.pdf
Parcial-2-BD-TEST-modulo-3.pdf
Parcial-3-BD-TEST-modulo-4.pdf

He publicado nuevos test de 2º Bases de Datos: Test-recuperacion-modulo-3.pdf

4 páginas

He publicado nuevos test de 2º Bases de Datos: Bateria-preguntas-Test-modulo-3.pdf

10 páginas

He publicado nuevos test de 2º Bases de Datos: Cuestionario-autoevaluacion-y-evaluable-modulo-IV.pdf

5 páginas