Portada
Asignatura
Grado en Educación Primaria (UGR)
Bases Matemáticas Para la Educación Primaria
Fecha de subida
22 ene 2025
Categoría
apuntes
Información
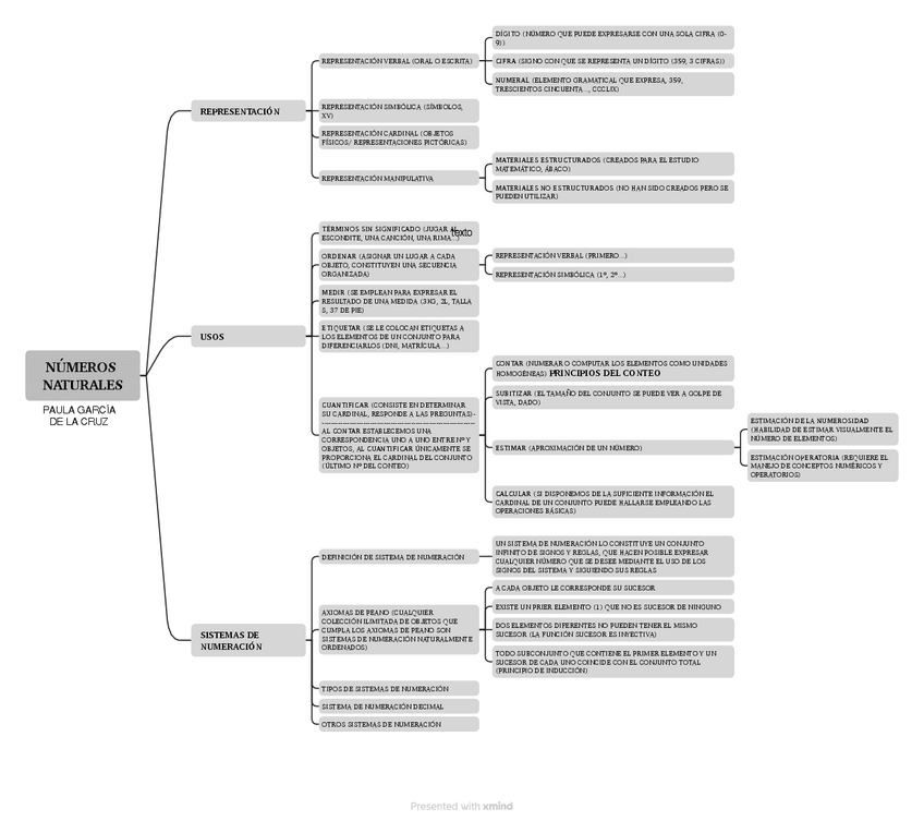
ESQUEMA DE LOS NÚMEROS NATURALES
Etiquetas
#esquema
#numerosnaturales
#matemáticas
1+
Exámenes - examen-matematicas-enero-David-Molina.pdf
pdf
5 páginas
395
14
Prácticas - Mates.pptx
pptx
47
0
Exámenes - Examen bases matemáticas.pdf
2 páginas
361
8
Prácticas - Práctica 1 grupal matemáticas.docx
docx
43
Exámenes - examen mate.docx
59
Prácticas - PRACTICA-GRUPAL-5-MEDIDA-Y-ESTADISTICA.docx
35
Ejercicios - T1ejer_numeracion.pdf
6 páginas
305
Exámenes - Examen-Gustavo.pdf
1 página
221
18
Exámenes - EXAMEN-BASES-MATEMATICAS-PARA-LA-EDUCACION-PRIMARIA.pdf
3 páginas
307
9
Apuntes - TEMA 1 Resumen.docx
42
1
Apuntes - Bases_guia_docente.doc
doc
15
Prácticas - practica-de-mates-GEOMETRIA.docx
29
Exámenes - ExamenEnero2016.pdf
276
Apuntes - MATEMATICAS tema 1.pdf
290
34
Exámenes - EXAMEN-MATES-ORDINARIA-2425.pdf
208
11
Exámenes - Examen-Matematicas-Ordinaria-Curso-23-24.pdf
201
Exámenes - Examen-enero-1.pdf
311
5
Exámenes - EXAMEN-TIPO-TEST-OPCION-C.pdf
8 páginas
254
6
Apuntes - UNIT-1.docx
12
Información
ESQUEMA DE LOS NÚMEROS NATURALES