Portada
Asignatura
Medicina (UCV)
Biología Celular
Fecha de subida
05 nov 2022
Categoría
apuntes
Etiquetas
Apuntes - 2DA SESIÓN SÍLABO-BIOMOLECULAS.pdf
pdf
8 páginas
16
0
Apuntes - MEIOSIS.pdf
1 página
2
Apuntes - PORTAFOLIO-ANATOMIA-1.pdf
54 páginas
29
1
Apuntes - Senalizacion-celular-1.pdf
42 páginas
11
Apuntes - Ciclo-celular.pdf
Trabajos - Periodo-Pre-Patogenico.pdf
11 páginas
5
Trabajos - Psiconeuroinmunologia-en-el-proceso-salud-enfermedad-grupo-9.pdf
6
Apuntes - Senalizacion-Celular.pdf
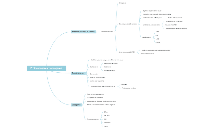
Apuntes - Protooncogenes.pdf
Apuntes - GAMETOGENESIS.pdf
7
Apuntes - Gametogenesis.pdf
Apuntes - Rosa-Perfilada-Ilustracion-Comunicacion-Formacion-Presentacion-de-Video.pdf
18 páginas
Apuntes - SISTEMA-DIGESTIVO-EMBRIOLOGIA.pdf
16 páginas
12
Trabajos - CASOS-CLINICOS.pdf
7 páginas
Trabajos - GRUPO-3.pdf
9 páginas
3
Apuntes - Meiosis.pdf
Trabajos - grupo-3-1-1.pdf
4
Apuntes - Diferenciacion-celular.pdf
Trabajos - NIVELES-DE-ORGANIZACION-GRUPO-3-.pdf
3 páginas
Apuntes - Muerte-celular.pdf