Biología Celular

chevron_left
chevron_right
Todo
Apuntes
Trabajos
chevron_left
chevron_right
Anónimo

@Anónimo

2DA SESIÓN DEL SÍLABO RESUMEN COMPLETO: Características de los seres vivos. Niveles de Organización. ComponentesQuímicos de la célula: Bioelementos. Biomoléculas Inorgánicas y Orgánicas. Carbohidratos. Lípidos. Proteínas.Enzimas. Ácidos Nucleicos.

8 páginas

He publicado nuevos apuntes de 1º Biología Celular: MEIOSIS.pdf

1 página

He publicado nuevos apuntes de 1º Biología Celular: GAMETOGENESIS.pdf

1 página

He publicado nuevos apuntes de 1º Biología Celular: PORTAFOLIO-ANATOMIA-1.pdf

54 páginas

apuntes

-

SISTEMA DIGESTIVO - EMBRIOLOGIA

He publicado nuevos apuntes de 1º Biología Celular: SISTEMA DIGESTIVO - EMBRIOLOGIA

SISTEMA-DIGESTIVO-EMBRIOLOGIA.pdf

La familia es considerada como la institución social más antigua y ello involucra que esté ligada a procesos importantes

11 páginas

abordaremos cómo la interacción entre los factores biológicos, psicológicos y sociales altera la respuesta inmunológica

8 páginas

He publicado nuevos trabajos de 1º Biología Celular: CASOS-CLINICOS.pdf

7 páginas

Este trabajo de laboratorio, nos permitirá poder identificar los diferentes procesos de tinción o coloración, utilizados

9 páginas

El tráfico vesicular es la comunicación que existe entre muchos organelos celulares, la cual está mediada por vesículas,

9 páginas

Hombre de 45 años, fumador, hipertenso, dislipémico, consulta por dolor precordial que aparece en reposo, de tipo opresi

18 páginas

Mapa mental sobre diferenciación celular

1 página

He publicado nuevos apuntes de 1º Biología Celular: Gametogenesis.pdf

1 página

mapa mental resumido sobre la meiosis

1 página

He publicado nuevos apuntes de 1º Biología Celular: Muerte-celular.pdf

1 página

He publicado nuevos trabajos de 1º Biología Celular: NIVELES-DE-ORGANIZACION-GRUPO-3-.pdf

3 páginas

He publicado nuevos apuntes de 1º Biología Celular: Protooncogenes.pdf

1 página

todo sobre la señalización celular

42 páginas

He publicado nuevos apuntes de 1º Biología Celular: Senalizacion-Celular.pdf

1 página

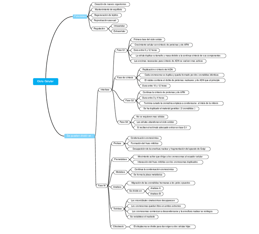
He publicado nuevos apuntes de 1º Biología Celular: Ciclo-celular.pdf

1 página

He publicado nuevos apuntes de 1º Biología Celular: Inseminacion-intrauterina.pdf

4 páginas

He publicado nuevos apuntes de 1º Biología Celular: Comosomas.pdf

4 páginas
¡Estás al día!

¡Estás al día!

Has visto todos los archivos